Fig. 2
From: Competitive endogenous RNA is an intrinsic component of EMT regulatory circuits and modulates EMT

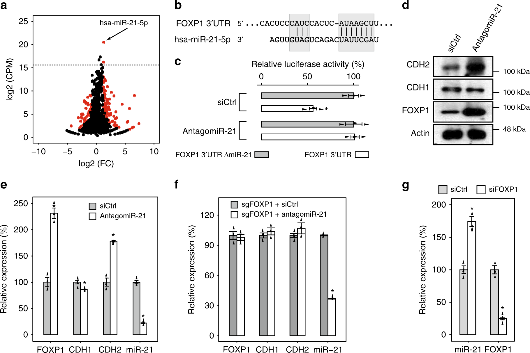
FOXP1 and miR-21 form a double-negative feedback loop. a Volcano plot showing the differential expression of miRNAs at 96 h into TGF-β-induced EMT in A549 cells. The red dots represent miRNAs with a differential expression FDR < 0.05 and absolute log2-fold change > 1. The horizontal dotted line represents the log2(CPM) corresponding to 100 copies/cell. b Graph showing the sequence alignment of FOXP1 3’UTR with miR-21-5p. c The results of the luciferase reporter assay were quantified (bar charts). d Immunoblotting analysis of the protein abundance of indicated genes in A549 cells during TGF-β-induced EMT after a specific antagomiR was used to silence miR-21 expression. e Same as (d) for the qRT-PCR assay. f qRT-PCR analysis of the indicated genes in A549 cells during TGF-β-induced EMT after a specific antagomiR was used to silence miR-21 expression, using A549 cells whose miR-21 binding site in FOXP1 has been mutated by CRISPR-Cas9. g A549 cells undergoing TGF-β-induced EMT were treated with a siRNA targeting FOXP1, and the impact on miR-21 expression was quantified using qRT-PCR. n = 3; error bars indicate the means ± s.d. *p < 0.01, determined using a two-tailed Student’s t test. Source data are provided as a Source Data file