Fig. 4

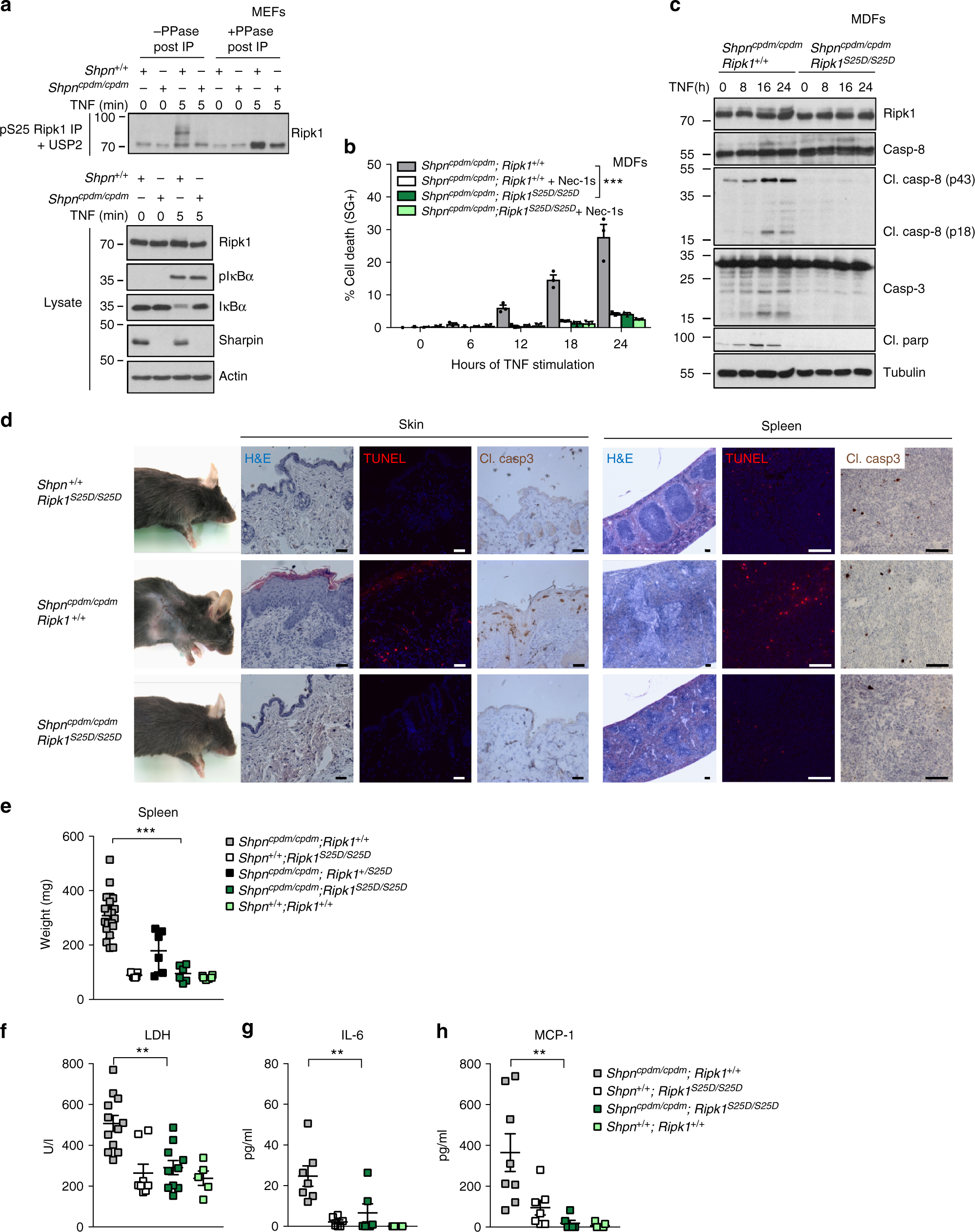
Defective phospho-Ser25 can drive multi-organ inflammation. a Shpn+/+ or Shpncpdm/cpdm MDFs were pretreated with the indicated compounds for 30 min before stimulation with 1 µg/ml hTNF for the indicated duration. pS25 RIPK1 was then immunoprecipitated and treated with USP2 and λ phosphatase (PPase) post-IP when indicated. b, c Shpncpdm/cpdm; Ripk1+/+ or Shpncpdm/cpdm; Ripk1S25D/S25D MDFs were pretreated with the indicated inhibitors for 30 min prior to 1 ng/ml hTNF stimulation. Cell death and protein activation were determined in function of time respectively by SytoxGreen positivity (b) and immunoblot (c). Cell death data are presented as mean ± SEM of three independent experiments (n = 3). Statistical significance for the cell death assays was determined using two-way ANOVA followed by a Tukey post-hoc test. d Representative picture of 8-weeks-old Shpn+/+ Ripk1S25D/S25D, Shpncpdm/cpdm Ripk1+/+, and Shpncpdm/cpdm Ripk1S25D/S25D mice, and section of their skin and spleen stained for H&E, TUNEL or cleaved caspase-3. Scale bar represents 40 µm. e Spleen weight from age-matched 8–12-weeks-old mice (Shpncpdm/cpdm Ripk1+/+ n = 19, Shpn+/+ Ripk1S25D/S25D n = 7, Shpncpdm/cpdm Ripk1+/S25D n = 6, Shpncpdm/cpdm Ripk1S25D/S25D n = 6, Shpn+/+ Ripk1+/+ n = 6). f Lactate dehydrogenase (LDH) (Shpncpdm/cpdm Ripk1+/+ n = 12, Shpn+/+ Ripk1S25D/S25D n = 8, Shpncpdm/cpdm Ripk1S25D/S25D n = 10, Shpn+/+ Ripk1+/+ n = 5), g IL-6 (Shpncpdm/cpdm Ripk1+/+ n = 7, Shpn+/+ Ripk1S25D/S25D n = 6, Shpncpdm/cpdm Ripk1S25D/S25D n = 6, Shpn+/+; Ripk1+/+ n = 7), and h MCP-1 (Shpncpdm/cpdm; Ripk1+/+ n = 8, Shpn+/+; Ripk1S25D/S25D n = 7, Shpncpdm/cpdm; Ripk1S25D/S25D n = 6, Shpn+/+; Ripk1+/+ n = 7) levels were determined in the serum of 8–12-weeks-old mice. Spleen weight, LDH, IL-6, and MCP-1 are presented as mean ± SEM from n samples from individual mice. Statistical significance was determined by one-way ANOVA followed by a Tukey post-hoc test. Significance between samples is indicated in the figures as follows: ∗∗p < 0.01; ∗∗∗p < 0.001. Immunoblots are representative of two (a, c) independent experiments