Fig. 1
From: KIBRA controls exosome secretion via inhibiting the proteasomal degradation of Rab27a

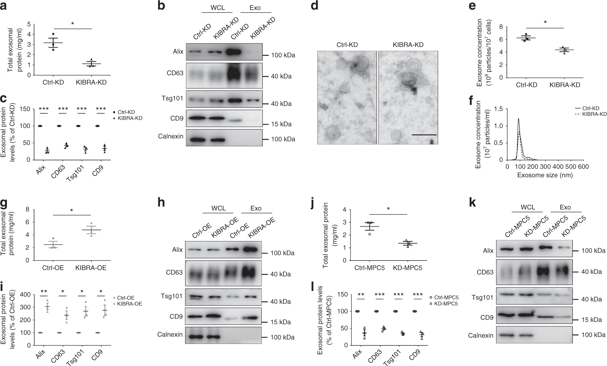
KIBRA regulates secretion of small extracellular vesicles (EVs) in vitro. a Concentrations of exosomal proteins in KIBRA-KD and Ctrl-KD cells. Small EVs were isolated by serial ultracentrifugation from cell culture supernatants of 20 million cells and resuspended in 30 μl lysis buffer. b Western blot analysis of small EVs purified by serial ultracentrifugation from cell culture supernatants from equal numbers of KIBRA-KD and Ctrl-KD cells. Whole cell lysates (WCL) and small EVs (Exo) were blotted for the exosomal markers Alix, CD63, Tsg101, and CD9 and for the endoplasmic reticulum marker Calnexin. c Quantification of exosomal protein levels in the small EVs obtained from KIBRA-KD and Ctrl-KD cells in three independent experiments. d Small EVs purified from cell culture supernatants were negatively stained and representative electron microscopic images were shown. Scale bar = 100 nm. e Quantification of nanoparticle tracking analysis (NTA) of three independent experiments. f Representative NTA traces of exosomes derived from KIBRA-KD and control cells, normalized to cell number. g Concentrations of exosomal proteins in KIBRA-OE and Ctrl-OE cells. Small EVs were isolated by serial ultracentrifugation from cell culture supernatants of 20 million cells and resuspended in 30 μl lysis buffer. h Western blot analysis of EVs purified from equal numbers of KIBRA-OE and Ctrl-OE cells. i Quantification of exosomal protein levels in the EVs obtained from KIBRA-OE and Ctrl-OE cells in three independent experiments. j Concentration of exosomal proteins in Ctrl-MPC5 and KD-MPC5 cells. Small EVs were isolated by serial ultracentrifugation from cell culture supernatants of 20 million cells and resuspended in 30 μl lysis buffer. k Western blot analysis of EVs purified from equal numbers of Ctrl-MPC5 and KD-MPC5 cells. l Quantification of exosomal protein levels in the EVs obtained from Ctrl-MPC5 and KD-MPC5 cells in three independent experiments. All quantification results were plotted as dot plots, showing the mean ± SE of three independent experiments. *P < 0.05, **P < 0.01, ***P < 0.001 as determined by two-tailed t test