Fig. 4

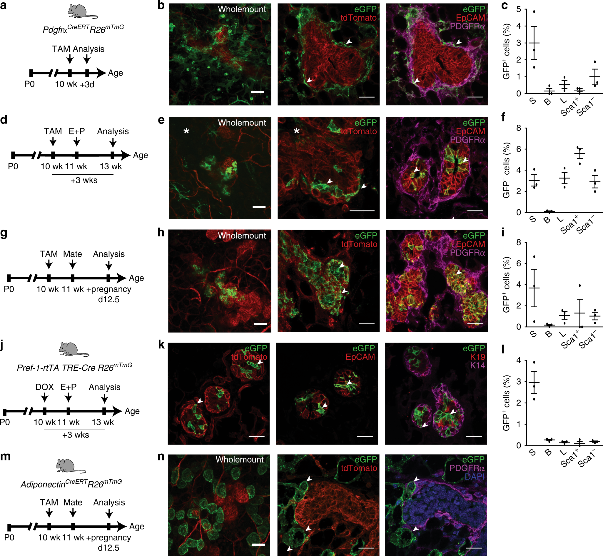
Mesenchymal adipocyte progenitors are recruited into the adult mammary epithelium during cellular expansion. a Short trace regimen in the tamoxifen (TAM)-inducible PdgfrαCreERT R26mTmG model. b Wholemount (left) and tissue sections immunostained for GFP (green), tdTomato (red) (middle) and GFP with EpCAM (red), PDGFRα (magenta) (right) isolated from an adult gland 3 days following TAM injection. c Flow cytometry quantification of GFP+ cells within stromal (S), basal (B), luminal (L), and luminal Sca1+, Sca1- subsets in the 3d short trace (n = 3 mice). d Three week trace of PDGFRα+ cell progeny after TAM induction and hormone stimulation. e Native fluorescence within lobuloalveoli after E+P treatment (left) and GFP+ cells in tissue sections (middle, right). f GFP+ cells in mammary subsets after a 3 week trace (n = 3 mice). g PDGFRα+ cell tracing during pregnancy. h Wholemount fluorescence showing GFP+ lobuloalveolar structures during mid-pregnancy (left) and immunostaining on tissue sections (middle, right). i GFP+ cell proportions during pregnancy (n = 3 mice). j Lineage tracing Pref-1+ mesenchymal adipocyte progenitors in the Pref-1-rtTA TRE-Cre R26mTmG model following DOX induction and hormone stimulation. k Mammary tissue sections from Pref-1 tracing mice co-stained for eGFP (green) and tdTomato (red) (left), eGFP with epithelial markers EpCAM (red) (middle) and K19 (red), K14 (magenta) (right). l GFP+ cell distribution in mammary subsets of Pref-1 adult mice stimulated with hormones (n = 3 mice). m Mature adipocyte lineage tracing model subjected to TAM induction and pregnancy. n Mammary tissue isolated from adipocyte tracing mice analyzed by wholemount (left) and immunostaining (middle, right) with eGFP (green), tdTomato (red), PDGFRα+(magenta) and DAPI (blue), showing an absence of mature adipocyte recruitment into the epithelium (n = 3 mice). Scale bar = 50 µm for wholemounts and 25 µm for tissue sections; arrowheads indicate GFP+ cells. Images are representative of 5 fields per tissue section per mouse. White asterisk denotes associated Supplementary Movies 2 and 3. Data represent mean ± s.e.m. Source data are provided as a Source Data file