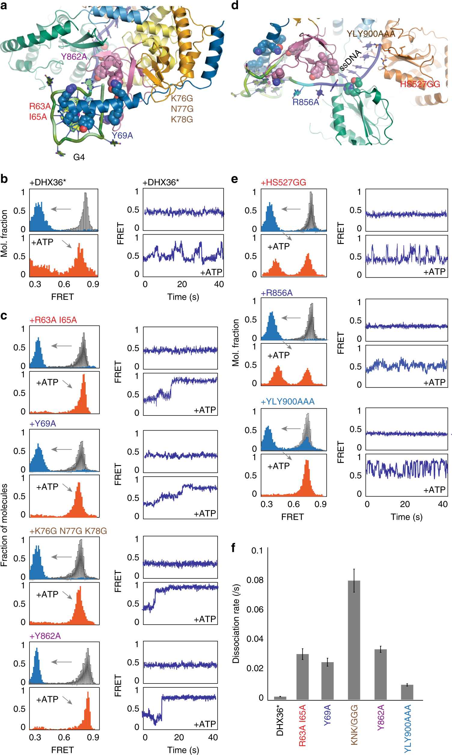
Fig. 5
From: RNA G-quadruplex is resolved by repetitive and ATP-dependent mechanism of DHX36

Point mutations reveal a clear partition in DHX36 function. a Site-directed mutations introduced to DHX36 G4 acting elements. b Histogram and smFRET traces obtained for DHX36*, a bovine version used in previous structural study. c Histograms and smFRET traces generated for all four mutants. They all bind G4-RNA stably, but exhibited fast dissociation upon ATP hydrolysis. d Biochemical mutations introduced to ssDNA interaction domain of DHX36. e Histogram and smFRET traces obtained for HS527GG (top), R856A (middle) and YLY900AAA (bottom). f Dissociation rate of DHX36 mutants upon ATP hydrolysis. The standard error bars were generated from over 200 molecules collected from three sets of experiments for each mutant