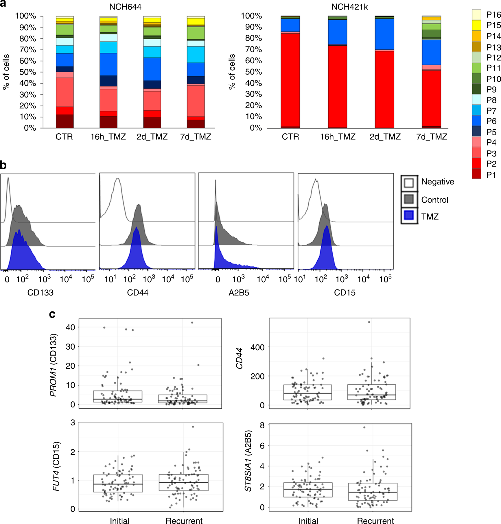
Fig. 6

Phenotypic heterogeneity in GBM after treatment. a Distribution of subpopulations upon TMZ treatment. Cultures were treated with TMZ for 16 h, 2 days, and 7 days. See Supplementary Data 1I, J for statistics. b Phenotyping of tumor cells revealed no changes of marker expression upon TMZ treatment in vivo (PDOX T16). c Comparative gene expression analysis of genes coding for four cell membrane markers in paired primary and recurrent IDHwt GBM samples (n = 78) based on RNA-seq data from the RecuR cohort33. Box limits indicate the 25th and 75th percentiles and center lines show the medians as determined by R software; whiskers represent the extreme low and high observed values, unless those are above 1.5 times interquartile range (IQR)—thereby whiskers are limited to 1.5 IQR. All outlying data points are represented by dots. No significant statistical differences were detected (two sided paired t-test)