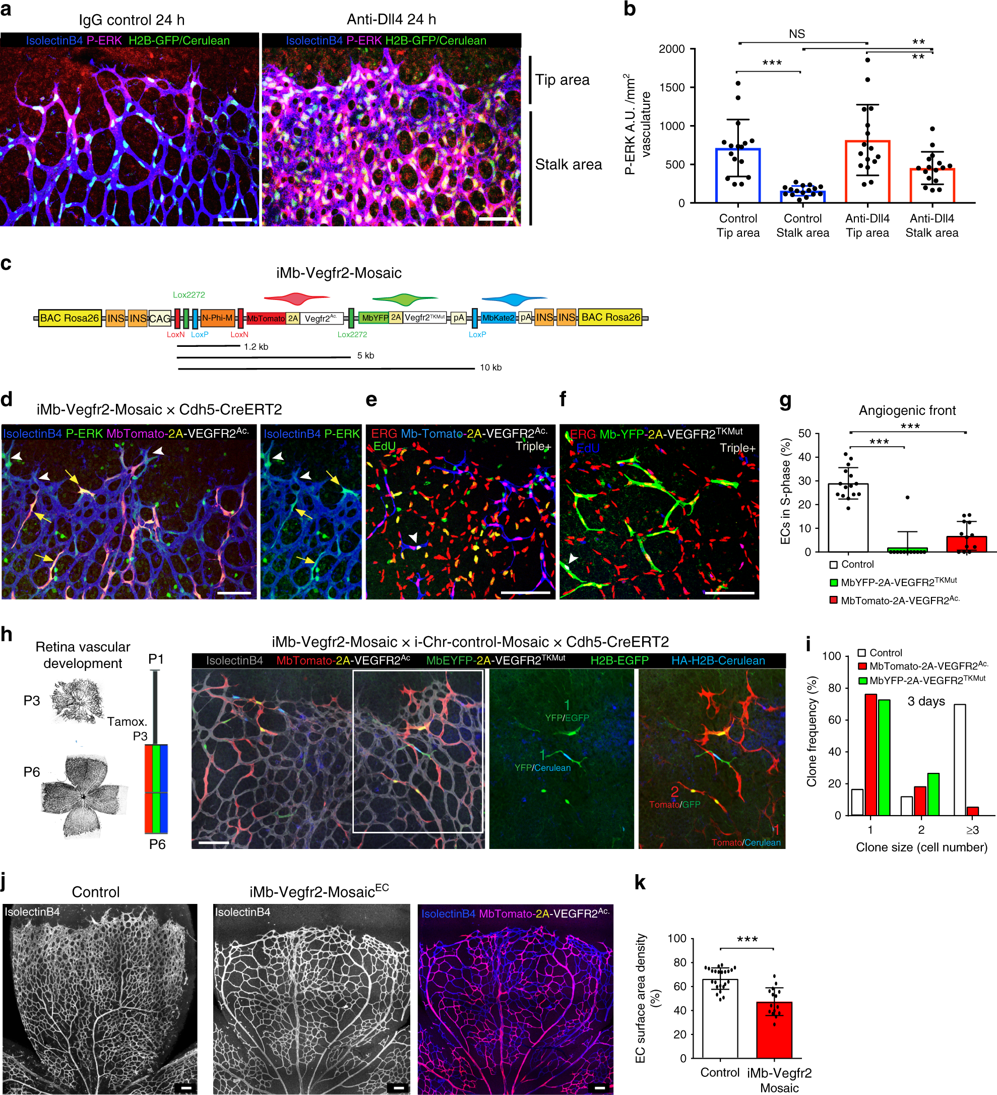
Fig. 3

Angiogenic ECs with high VEGFR2 and ERK signalling exit the cell cycle. a Confocal micrographs of the retinal angiogenic front in iChr-Cerulean/GFP x Tie2-Cre reporter mice (see also Supplementary Fig. 4a), showing labelling of EC nuclei (Cerulean/GFP+). Activated ERK levels (P-ERK, red) are high in the nuclei and cytoplasm of endothelial tip cells (left image). Dll4/Notch inhibition increases P-ERK levels, particularly in stalk cells. b Quantification of P-ERK signals in tip and stalk cells from animals 24 h after injection with control IgG or anti-Dll4. Comparison of indicated parameters in large microscopic fields of IgG control (n = 3) or anti-Dll4 (n = 4) treated mice. c iMb-Vegfr2 Mosaic construct with genetic distances in kilobases (kb). d ECs expressing VEGFR2Ac (MbTomato + , yellow arrows) have high P-ERK levels, like some endothelial tip cells (white arrowheads). See also Supplementary Fig. 5b. e–g ECs expressing VEGFR2Ac (MbTomato+) or VEGFR2TKMut (MbYFP+) exit the cell cycle. Only a small fraction of MbTomato+ or MbYFP+ ECs are in S-phase (Erg+/EdU+-white nuclei), indicated with white arrowheads. Chart shows quantification of several microscopic fields from retinas of different mice (n = 5). h, i Most single ECs with very high (MbTomato+) or low (MbYFP+) VEGFR2 signalling do not divide over a 3 day period. The iChr-Control-Mosaic allele was used to increase single-cell pulse–chase clonal resolution. Chart shows quantification of several clones in large microscopic fields (n = 4 retinas per group). j, k The increase in VEGFR2 activity in iMb-Vegfr2-Mosaic Cdh5-CreERT2 retinal vessels from P2 to P6 arrests physiological angiogenesis. MbTomato labelling shows the mosaic induction of the transgene in the endothelium (isolectinB4+), resulting in a significant decrease in vascular development. Chart shows quantification of large microscopic fields from several retinas of control (n = 3) and mutant (n = 2) mice. Scale bars in all panels, 100 μm. Error bars indicate std. dev.; NS nonsignificant; ***p < 0.0005; **p < 0.005. One-way ANOVA with Tukey’s post hoc test (b, g) or two-tailed unpaired t test (k). Source data are provided as a Source Data file