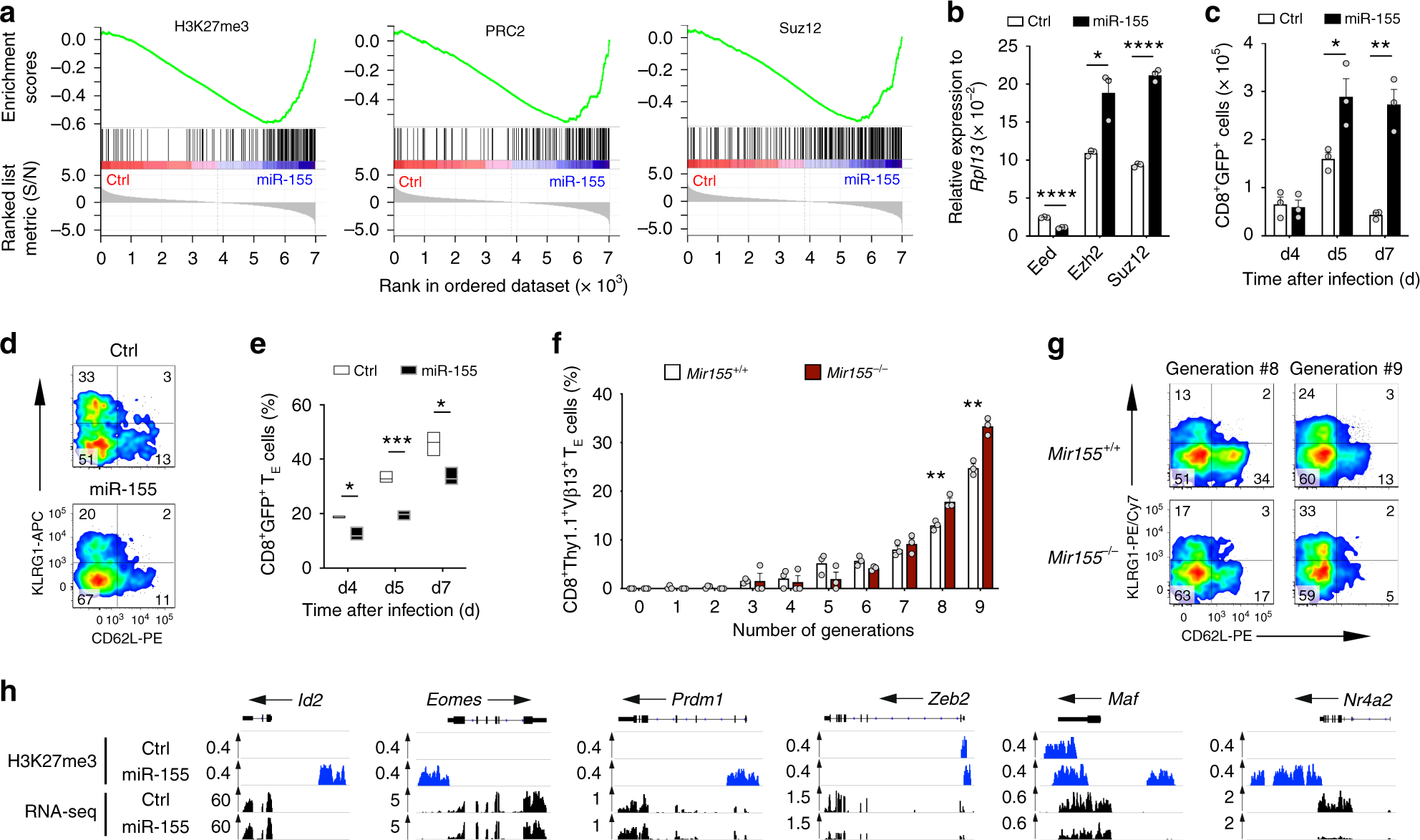
Fig. 1

miR-155 epigenetically silences CD8+ T cell differentiation. a Negative enrichment of H3K27me3 genes20 (left) and PRC2 (middle) and Suz12 (right) targets21 in miR-155-overexpressing cells. b Quantitative RT-PCR of Eed, Ezh2, and Suz12 mRNA in miR-155 and Ctrl-overexpressing cells sorted 5 days following adoptive transfer of 3 × 105 pmel-1 CD8+ T cells transduced with miR-155 or Ctrl-miR into wild-type mice in conjunction with gp100-VV. Bars (mean ± s.e.m. of technical triplicates) are relative to Rpl13 mRNA. c Number of splenic pmel-1 CD8+GFP+ T cells assessed at different time points after transfer as in b. d Flow cytometry of splenic pmel-1 CD8+GFP+ T cells 5 days after transfer as in b. Numbers indicate the percentage of cells after gating on live CD8+GFP+ T cells. e Percentage of terminal effector (KLRG1+CD62L−, TE) in the spleen assessed at different time points after transfer as in b. Data are presented as box plots extending to minimum and maximum values. Bands inside the boxes represent median values of three individual mice. f Percentage of pmel-1 CD8+Thy1.1+Vβ13+ TE cells per generation after adoptive transfer of 1.5 × 105 pmel-1 TCR transduced CFSE-labeled Mir155+/+ or Mir155−/− CD8+ T cells into Ly5.1 mice in conjunction with gp100-VV. g Flow cytometry of CD8+Thy1.1+Vβ13+ T cells in generation #8 and #9 after transfer as in f. Numbers indicate the percentage of cells after gating on live CD8+Thy1.1+Vβ13+ T cells. h H3K27me3 marks and RNA-seq reads at gene loci known to promote CD8+ T cell terminal differentiation in miR-155 and Ctrl-miR-overexpressing cells. ChIP-seq was performed on KLRG1− pmel-1 CD8+ T cells transduced with miR-155 or Ctrl-miR and cultured in vitro for 5 days. Gene expression was evaluated by RNA-seq of KLRG1−CD62L− cells sorted from transferred cells 5 days after adoptive transfer of 3 × 105 miR-155 or Ctrl-miR-overexpressing cells into wild-type mice in conjunction with gp100-VV. RNA-seq data were obtained from triplicated groups of three individual mice. Data are representative of at least two independent experiments (b−g), *P < 0.05; **P < 0.01; ****P < 0.001 (unpaired two-tailed Student’s t-test)