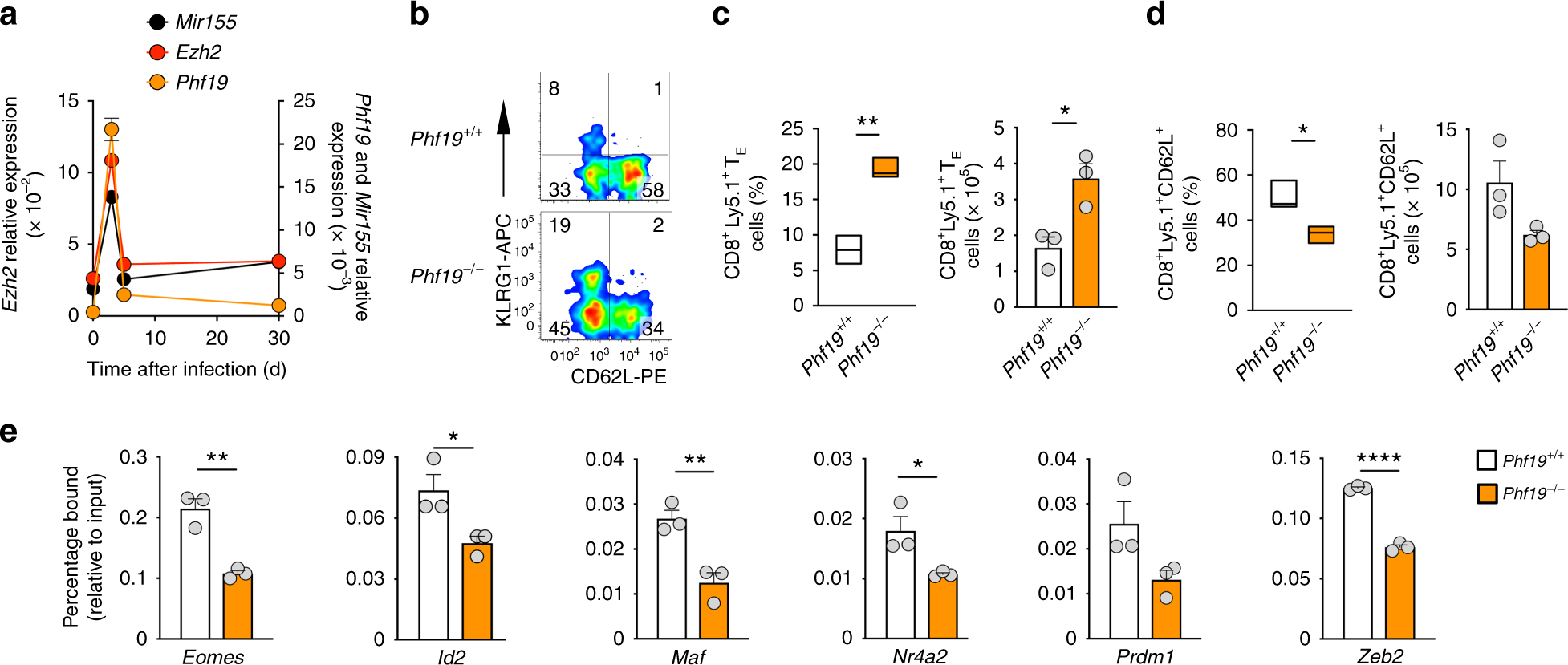
Fig. 5

Phf19 restricts CD8+ T cell terminal differentiation. a Quantitative RT-PCR of Mir155, Ezh2, and Phf19 after transfer of 105 pmel-1 CD8+Ly5.1+ T cells into wild-type mice in conjunction with gp100-VV assessed at the indicated points. Ezh2 and Phf19 levels are relative to Rpl13, Mir155 levels are relative to U6. b Flow cytometry of splenic live CD8+Ly5.1+ T cells 5 days after transfer of 3 × 105 naïve pmel-1 CD8+Ly5.1+ Phf19+/+ or Phf19−/− T cells into wild-type mice in conjunction with gp100-VV. Numbers indicate percentage after gating on live CD8+Ly5.1+ T cells. c Percentage (left) and number (right) of splenic pmel-1 CD8+Ly5.1+ TE cells 5 days after transfer as in b. d Percentage (left) and number (right) of splenic CD8+Ly5.1+CD62L+ T cells 5 days after adoptive transfer as in b. Data are presented as box plots extending to minimum and maximum values. Bands inside the boxes represent median values of three individual mice. e ChIP-qPCR using H3K27me3 antibody on in vitro activated non TE KLRG1− Phf19+/+ or Phf19−/− T cells with primers specific to the transcription start site of selected TFs. ChIP enrichments are presented as the percentage of protein bound, normalized to input. Bars represent the mean ± s.e.m. of technical triplicates. Data are representative of two independent experiments. *P < 0.05; **P < 0.01; ****P < 0.001 (unpaired two-tailed Student’s t-test)