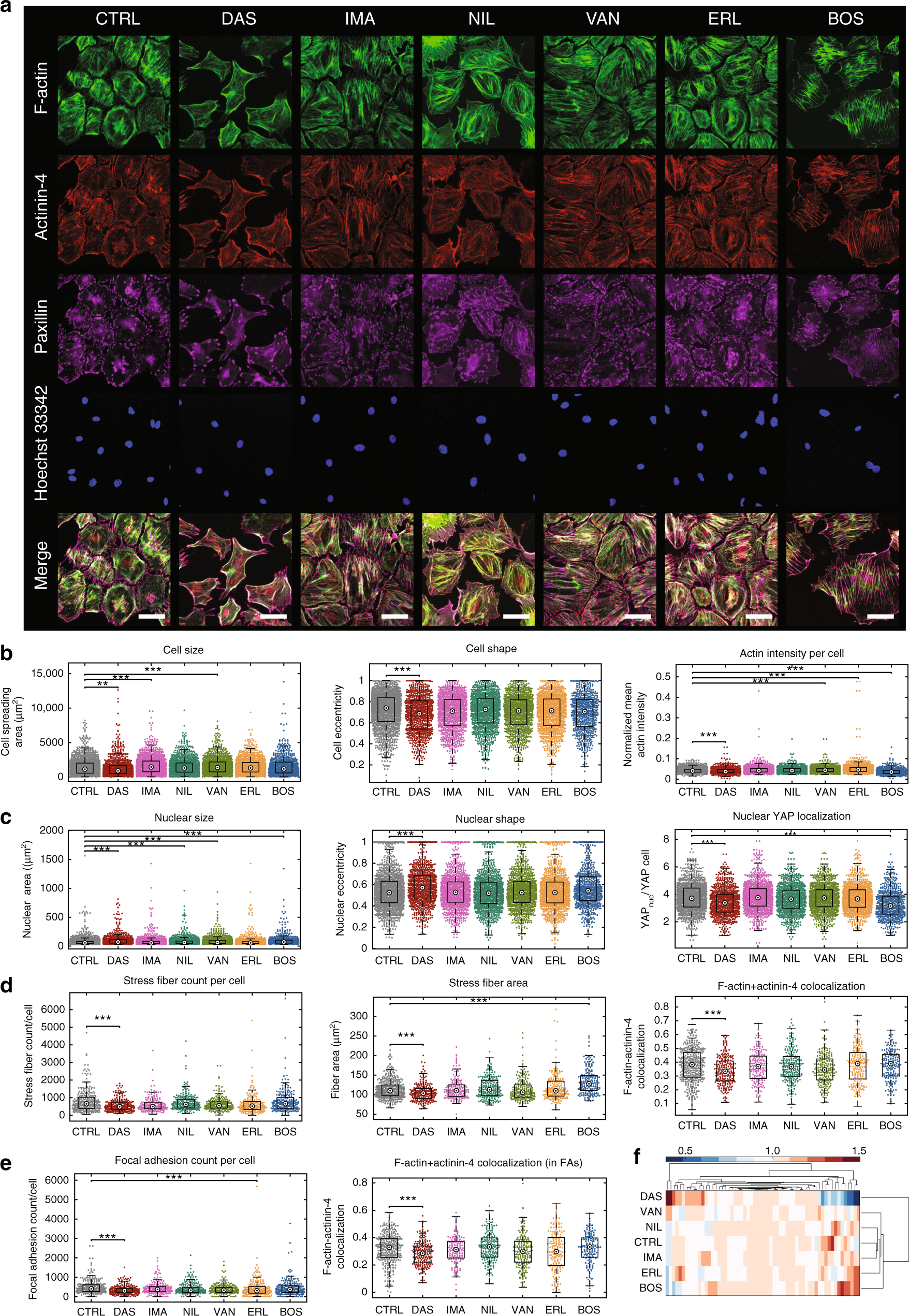
Fig. 2
From: Disruption of podocyte cytoskeletal biomechanics by dasatinib leads to nephrotoxicity

Podocyte morphometrics show that focal adhesion architecture and stress fiber formation are severely impacted by dasatinib. a Conditionally immortalized differentiated podocytes treated for one-hour with 2 µM kinase inhibitor were stained for F-actin (phalloidin), α-actinin-4, paxillin, and nuclei (Hoechst 33342) to assess cytoskeletal and focal adhesion architecture (scale bars = 50 µm). Scatter plots of b cell size, shape, and average actin intensity; c nuclear size, shape, and nuclear YAP localization; d stress fiber count per cell, stress fiber area, and F-actin + actinin-4 colocalization; e and focal adhesion number per cell and F-actin + actinin-4 colocalization at the focal adhesion sites in podocytes treated with KIs for 24 h. Central bullseye within the distributions highlight population medians, boxes highlight the middle quartiles. Sample sizes are nCTRL = 2313; nDAS = 491; nIMA = 1011; nNIL = 956; nVAN = 788; nERL = 867; and nBOS = 749 for cellular and nuclear plots, which were captured at 200× magnification. Focal adhesion and stress fiber analysis was performed with images captured at 400× magnification, which had the following sample sizes: nCTRL = 425; nDAS = 221; nIMA = 183; nNIL = 231; nVAN = 220; nERL = 227; and nBOS = 196. All experimental groups were taken from minimum of three wells of a 96-well plate (***p < 0.001, Kruskal–Wallis one-way ANOVA followed by Tukey post-hoc multiple comparison). f Heatmap representation of all of the analyzed morphometric parameters (normalized median value plotted; n = 60) showing that dasatinib is strongly separated from all the other KIs in terms of its effect on cellular, cytoskeletal and nuclear morphology