Fig. 3
From: Disruption of podocyte cytoskeletal biomechanics by dasatinib leads to nephrotoxicity

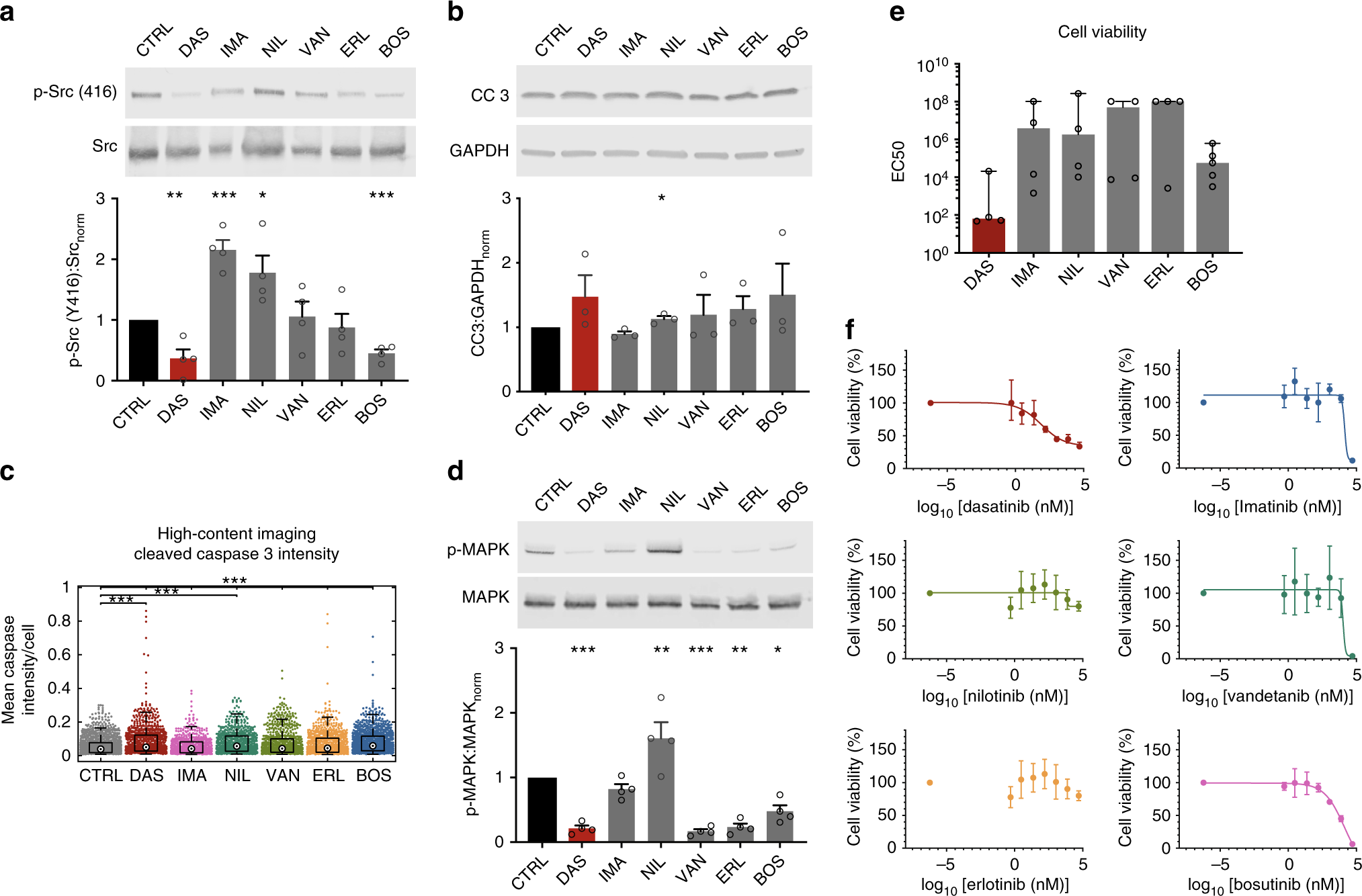
Dasatinib does not have a unique effect on cell survival compared to other KIs. a Western blots for p-Src (Y416) show that both bosutinib and dasatinib at 2 µM strongly inhibit SRC (mean ± SEM, *p < 0.05, unpaired t-test). b Western blot (mean ± SEM; *p < 0.05, unpaired t-test) and c immunofluorescence-based high-content image analysis (median ± middle quartiles; ***p < 0.001, Kruskal-Wallis one-way ANOVA followed by Tukey post-hoc multiple comparison) both showed small increase in apoptosis, as quantified by levels of cleaved caspase 3 (CC 3); however there were no significant differences between dasatinib and other KIs. d Western blots for p-MAPK, a key kinase for cell survival, showed that dasatinib is not unique in its ability to block this pathway (mean ± SEM; *p < 0.05, unpaired t-test). e Dasatinib had a major effect on podocyte viability after 24 h of treatment, as assessed by four-parameter half-maximal effective concentration (EC50) fit of the MTT dose-response curve. Even though dasatinib had the lowest EC50, it was not significantly different from other KIs (geometric mean ± geometric SD, p = 0.169, Kruskal–Wallis one-way ANOVA). f Representative cell survival curves showing percent viability normalized to vehicle control