Fig. 6

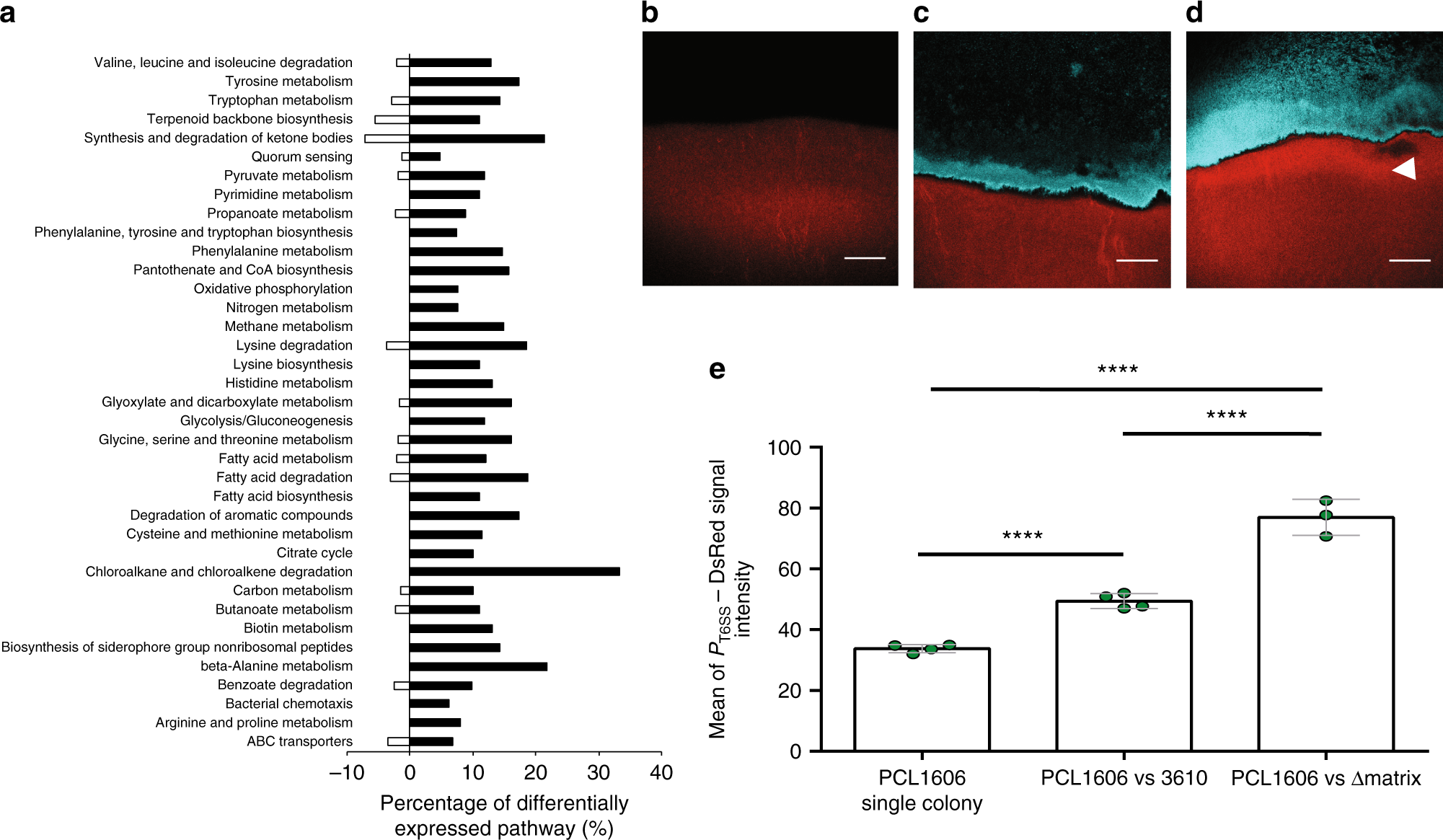
PCL1606 activates the T6SS upon contact with B. subtilis Δmatrix. a KEGG pathway analysis of the PCL1606 genes induced (black bars) and repressed (empty bars) after 72 h of interaction with Δmatrix. b–d Confocal scanning laser microscopy images of b the leading edge of PCL1606 PT6SS-DsRed single colony, c intermediate area of the interaction between PCL1606 PT6SS-DsRed colony and 3610 labeled with CFP, and d the interaction PCL1606 PT6SS-DsRed vs Δmatrix labeled with CFP after 72 h of growth. White arrows highlight the areas where PT6SS is induced. Scale bar, 100 µm. e Measurement of the fluorescence intensity in the PCL1606 leading edge when growing alone or interacting with Bacillus strains. (n = 4). ****P value < 0.0001 (t student). Source data are provided as a Source Data file