Fig. 1

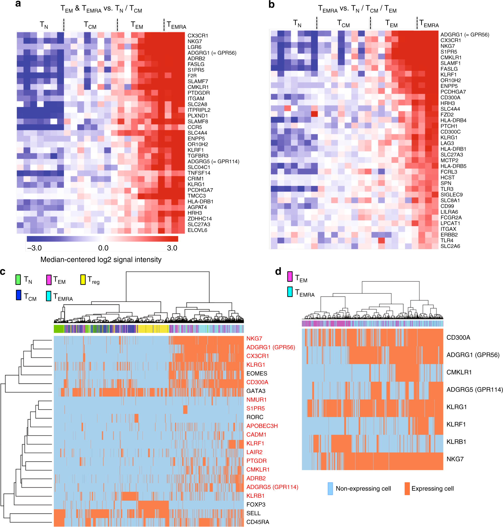
Specific mRNA expression profile and heterogeneity of CD4+ TEM and TEMRA cells. a, b Heatmaps of genes with significantly increased expression in a TEM/TEMRA compared to TN/TCM cells and b TEMRA compared with TN/TCM/TEM cells identified by an intersection analysis. Gene expression was determined in human CD4+ TN, TCM, TEM, and TEMRA cells sorted from peripheral blood of healthy subjects (n = 3–8, each consisting of 1–3 pooled sorted samples). The scale of both heatmaps is identical. c Single-cell profiling of TEM- and TEMRA-specific gene expression shown as unsupervised hierarchical cluster analysis of 16 gene candidates (red) and additional genes (black) in single blood CD4+ TEMRA (n = 226), TEM (n = 199), TCM (n = 186), TN (n = 94), and Treg cells (n = 178) from four healthy donors. d Unsupervised hierarchical cluster analysis of single-cell gene expression results from identified natural killer cell-associated markers in blood CD4+ TEM (n = 260) and TEMRA (n = 276) cells of five healthy individuals. Classification as expressing and non-expressing cells based on individually defined limit of detection (LoD) Ct values. Data are provided with the Source Data file