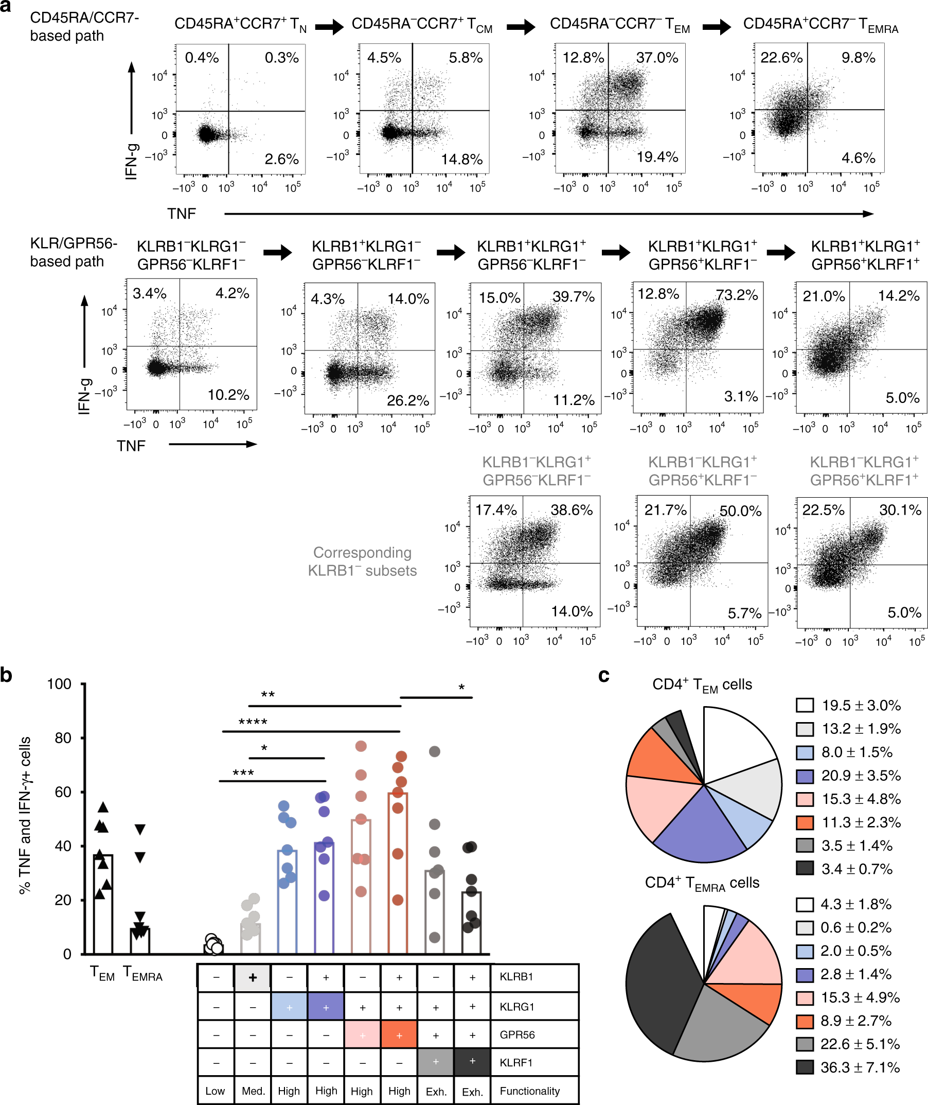
Fig. 4

Combinational expression of KLR’s and GPR56 recapitulates human CD4+ memory T-cell development. a Exemplary dot plots of TNF and IFN-γ production upon short-term PMA/Ionomycin stimulation within conventionally gated (CD45RA/CCR7-based path) or KLR/GPR56-based gated CD4+ memory T cells. The plots are arranged according to the anticipated developmental pathway. b Comparative analysis of TNF/IFN-γ co-producing cell frequencies of conventionally gated TEM and TEMRA cells, and KLR/GPR56-based subsets upon short-term PMA/Ionomycin stimulation (n = 7, interleaved scatters with median bars). Functionality was evaluated according to the amount of cytokine production. c KLR/GPR56-based subset composition within classically gated CD4+ TEM and TEMRA cells (n = 10, mean ± SEM). Statistical analysis by one-way non-parametric Friedman’s test with post-hoc Dunn’s multiple comparison test. *p < 0.05, **p < 0.01, ***p < 0.001, ****p < 0.0001