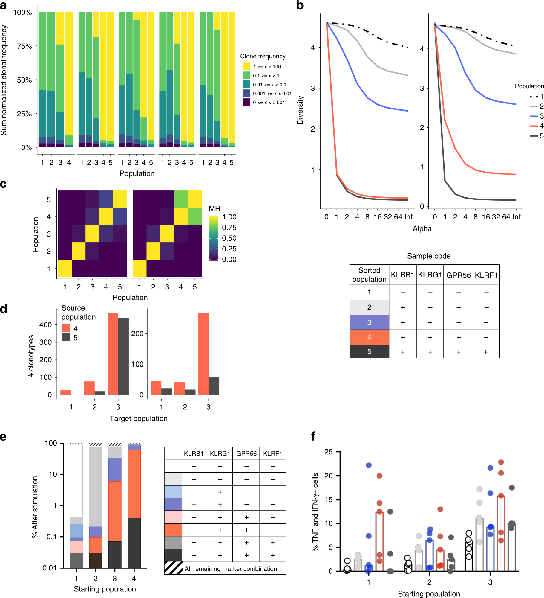
Fig. 7

Clonotypic analysis and differentiation capacity of proposed CD4+ T-cell subsets. Clonal space (a), Rényi diversity profile (b, two exemplary), and clonal similarity (c, two exemplary) of TCRβ chain of sorted KLR/GPR56− (population 1), KLRB1+ (population 2), KLRB1+KLRG1+ (population 3), KLRB1+KLRG1+GPR56+ (population 4), and KLRB1+KLRG1+GPR56+KLRF1+ (population 5) CD4+ T cells from healthy controls (n = 5). d Number of TCR clonotypes dominating in source population 4 and 5 identified in target populations 1, 2, and 3. The scaling factor Alpha of the Rényi diversity profile yields the sample diversity with different weighting of the clonotype proportion, see Methods. The clonotypes were verified prior to diversity calculation. The clonal similarity was assessed using the index of Morisita–Horn (1 indicates identity). Data are accessible within the European Nucleotide Archive (ENA) Accession Number PRJEB31283. e KLRB1, KLRG1, GPR56, and KLRF1 protein expression profile upon 48 h anti-CD3/CD28 mAb in vitro stimulation of indicated sorted CD4+ T-cell populations from PBMCs of healthy controls (n = 5). f Proportions of TNF/IFN-γ co-producing cells of in vitro differentiated populations upon 96 h anti-CD3/CD28 mAb in vitro stimulation of indicated sorted CD4+ T-cell populations from PBMCs of healthy controls (n = 5, interleaved scatters with median bars). Due to the low frequency of population 4 and 5 within PBMCs, cytokine analysis was only feasible for starting populations 1, 2, and 3