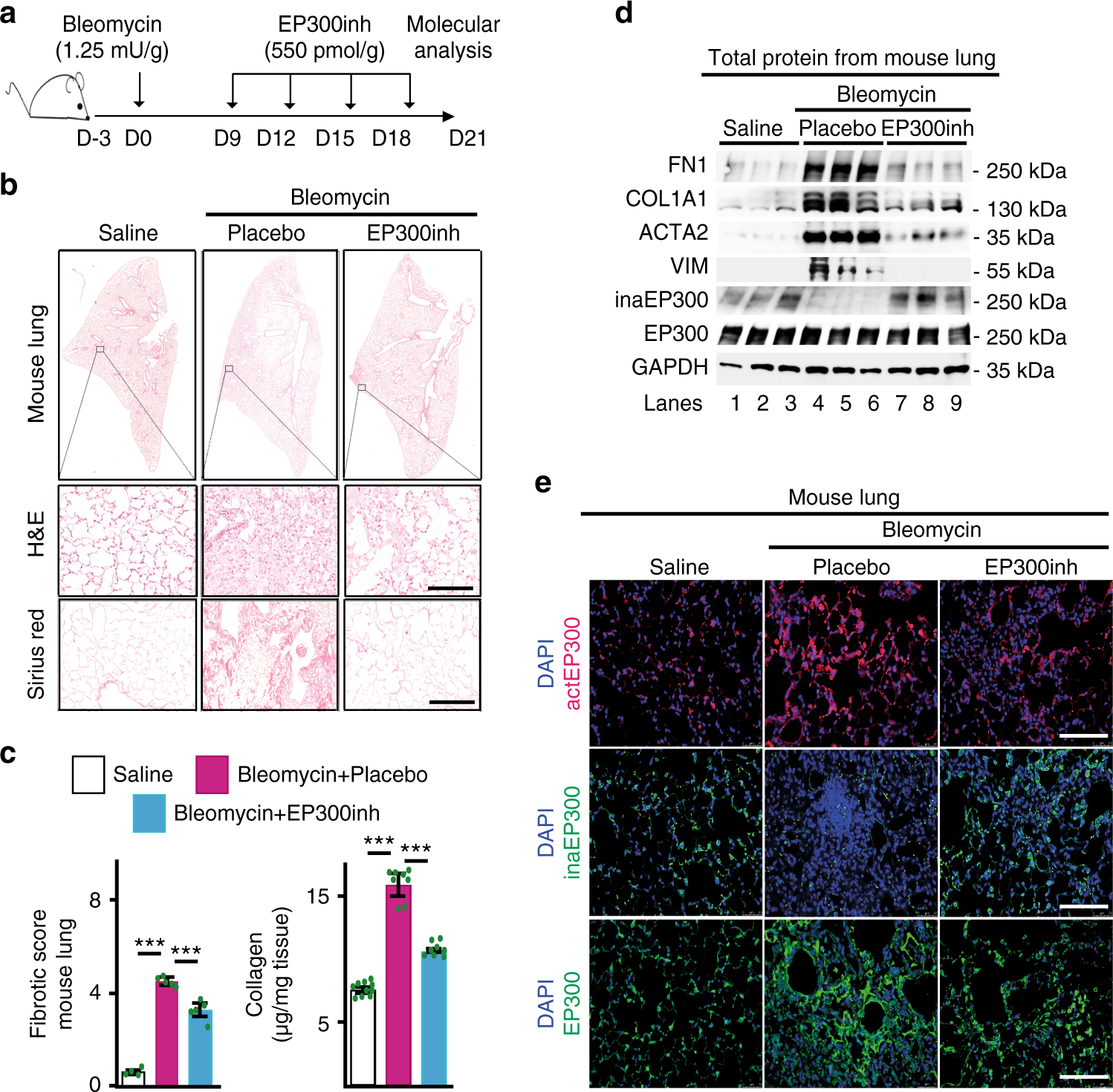
Fig. 7

EP300 inhibition counteracts fibrosis hallmarks in bleomycin mouse model. a Scheme shows experimental setup. Three group of mice (control group n = 4, experimental groups n = 5, in each group biologically independent animals) were orotracheally instilled with saline or bleomycin (1.25 mU per g body weight) at day 0 and subsequently orotracheally instilled with placebo (vehicle solution) or EP300 inhibitor (EP300inh, CBP30, 550 pmol per g body weight) on days 9, 12, 15, and 18. Mice were collected for analysis at day 21. b Top: representative histological analysis using hematoxylin and eosin (H&E) stain on left lung sections from mice treated as in a. Squares are shown below at higher magnification. Bottom, representative light microscopy after Sirius red staining monitoring collagen deposition on left lung sections from mice treated as in a. Scale bar = 100 μm. See Supplementary Fig. 8. c Left: fibrotic (Ashcroft) score quantification from representative Sirius red staining on left lung sections from mice treated as in a. Right, collagen content quantification by Sircol assay using lung homogenates from mice treated as in a. Data are shown as mean (SD) (n = 10, 8, or 7 biologically independent samples); asterisks, P-values after unpaired t-test, two tailed, ***P < 0.001. Source data are provided as a Source Data file. d WB using the indicated antibodies and lung homogenates from three representative mice from each experimental group described in a. e Confocal microscopy after immunostaining using EP300, actP300, or inaEP300-specific antibodies in lung sections from representative mice from each experimental group described in a. ActEP300, active EP300; inaEP300, inactive EP300. DAPI, nuclear staining. Scale bar, 500 µm