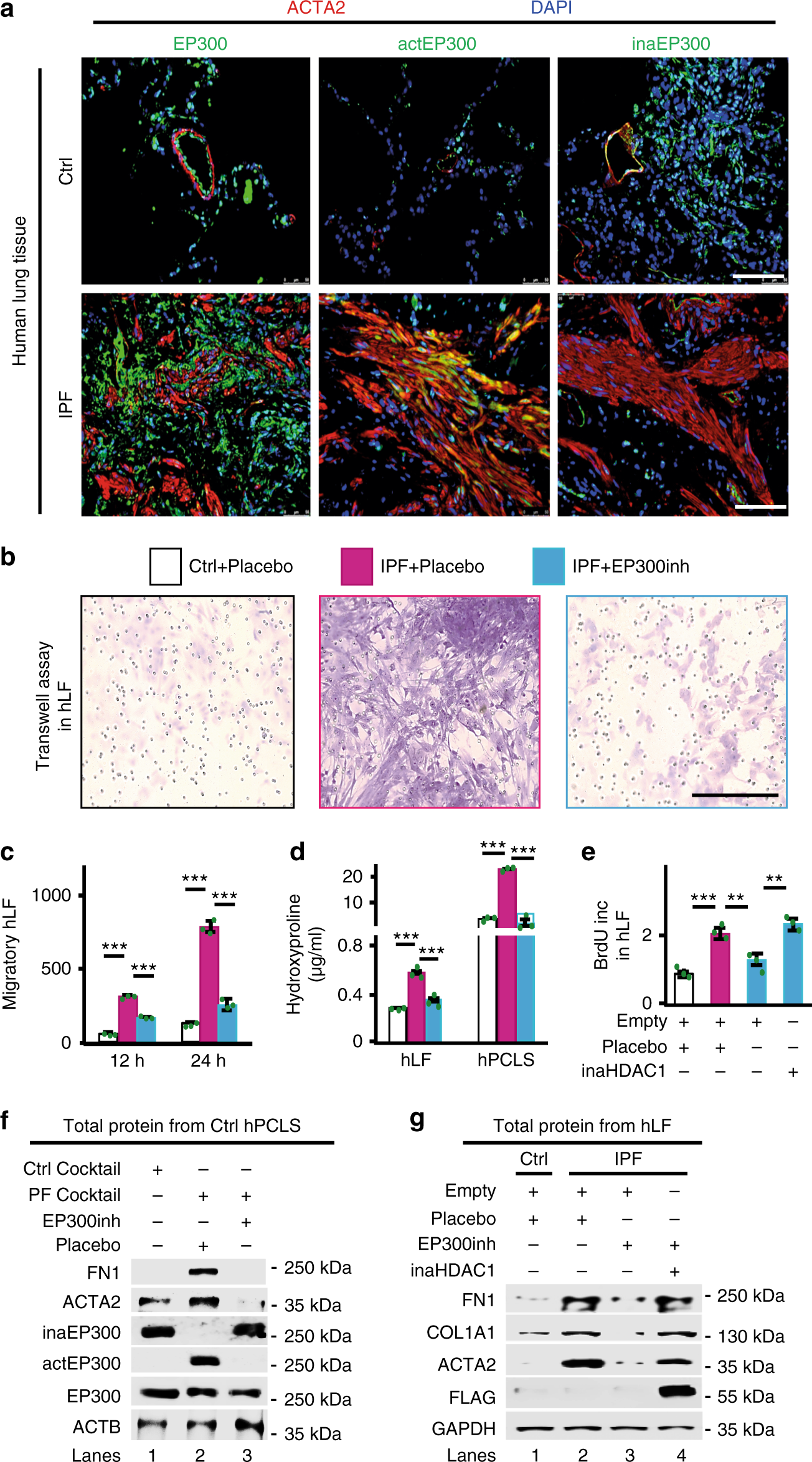
Fig. 8

EP300inh counteracts fibrosis hallmarks in IPF models. a Confocal microscopy after ACTA2, EP300, actEP300, and inaEP300 immunostaining in representative lung sections from Ctrl and IPF patients shows actEP300 increase in IPF. ActEP300, active EP300. DAPI, nucleus. Scale bars, 500 μm. b Transwell invasion assay followed by hematoxylin and eosin (H&E) stain in human Ctrl or IPF lung fibroblasts (hLF) treated with placebo or EP300inh as indicated. Scale bar, 200 μm. c Scratch migration assay of Ctrl and IPF hLF treated as in b was quantified as the migratory distance 12 and 24 h after scratch. d Hydroxyproline assay for collagen content in hLF and human precision-cut lung slices (hPCLS) treated as in b. e Proliferation assay by BrdU incorporation using Ctrl or IPF hLF treated with placebo or EP300inh and/or transfected with empty plasmid or inactive HDAC1 expression construct as indicated. f WB using the indicated antibodies and whole-cell protein extracts from hPCLS that were treated with Ctrl or pro-fibrotic (PF) cocktail and placebo or EP300inh as indicated. g WB using the indicated antibodies and whole-cell protein extracts from Ctrl or IPF hLF treated as in e. In all bar plots, data are shown as mean (SD) (n = 3 biologically independent experiments); asterisks, P-values after unpaired t-test, two tailed, ***P < 0.001. Source data are provided as a Source Data file