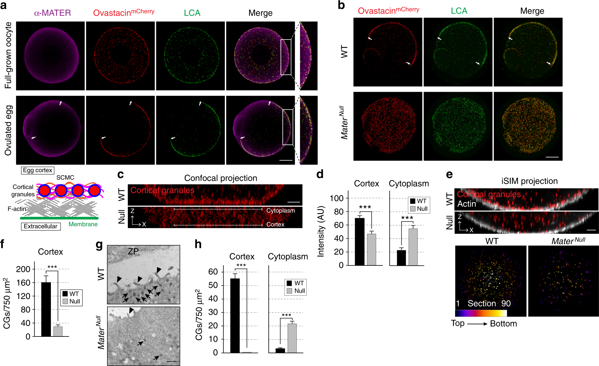
Fig. 2

MATER anchors cortical granules in the cortex of mouse eggs. a Full-grown, zona-intact oocytes (upper) and ovulated eggs (lower) were collected from ovastacinmCherry (red) transgenic mice, fixed and stained with anti-MATER antibodies (magenta) and LCA-FITC (green) to visualize cortical granules. Confocal cross-sections of z-projections of individual and merged channels include magnified images (right) of the corresponding cortex. Schematic depicts the subcortical maternal complex (SCMC) anchoring cortical granules to the actin cortex, which underlies the plasma membrane. Arrows, extent of cortical granule free zone. Scale bar, 20 μm. b As in a, but of ovulated wildtype (upper) and MaterNull (lower) eggs expressing ovastacinmCherry. Scale bar, 20 μm. c Confocal XZ projections of live wild-type and MaterNull eggs showing cortical granules (red) after stimulation with SrCl2 to trigger cortical granule exocytosis. Scale bar, 5 μm. d Quantification of fluorescent intensity in arbitrary units of ovastacinmCherry in cortex and cytoplasmic regions of wild-type (n = 21) and MaterNull eggs (n = 15) in c. ***p < 0.001 by two-tailed Student’s t-test. e Stimulated zona-free wild-type and MaterNull eggs expressing ovastacinmCherry (red) were fixed. F-actin was visualized with phalloidin (gray) prior to imaging with super-resolution iSIM (upper panels, XZ projections). Depth-based pseudo coloring of cortical granules in wild-type and MaterNull eggs (lower panels, XY projections). Color-scale bar, color and frame number ranging from dark blue (top plane, Z = 8 μm) to white (bottom plane, Z = 0 μm). Representative iSIM projections are shown. Scale bar, 5 μm. f Comparison of cortical granules quantified in the cortex of wild-type (n = 10) and MaterNull eggs (n = 6) in e. ***p < 0.001 by two-tailed Student’s t-test. g Transmission electron microscopy of wild-type and MaterNull eggs. Arrows, cortical granules; arrowhead, microvilli; ZP, zona pellucida. Scale bar, 2 μm. h Quantitative comparison of cortical granules in the cortex and cytoplasm of electron micrographs from wild-type (n = 11) and MaterNull eggs (n = 12). ***p < 0.001 by two-tailed Student’s t-test. Error bar = s.e.m. Source data are provided as a Source Data file