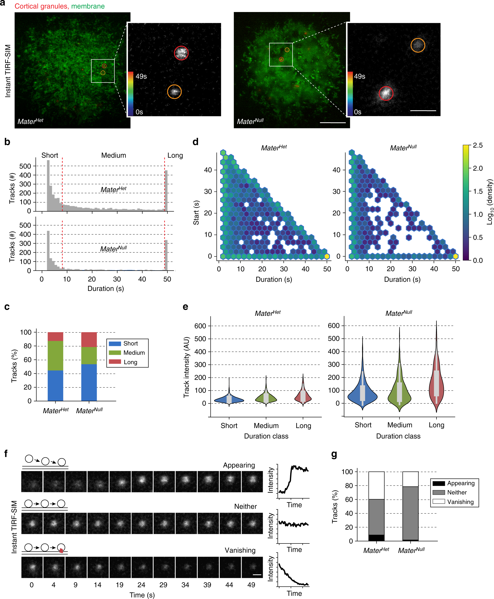
Fig. 3

Biphasic cortical granule trafficking to the plasma membrane. a Live, instant TIRF-SIM imaging of cortical granules during exocytosis at the plasma membrane. Zona-free MaterHet (left) and MaterNull (right) eggs expressing ovastacinmCherry (red) were stimulated to exocytose and imaged in the presence of the membrane dye CellMask (green) at 1 s intervals (×50) (see corresponding Supplementary Movies 4,5). Two representative granules (inset) in circles that are color-coded for duration in seconds (color bar, lower left). Scale bar, 5 μm and 1 μm (inset). b Histograms comparing duration of cortical granule tracks in stimulated MaterHet (top; n = 3175) and MaterNull (bottom; n = 1511) eggs. Bimodal distribution with one peak representing short tracks (<8 s) and another peak for long tracks (49 s). Tracks between the two peaks were medium in duration. c Stacked column charts of the percentage of the three classes in b. d Hexbin density plot comparing distributions of cortical granule tracks in stimulated MaterHet (left; n = 3175) and MaterNull (right; n = 1511) eggs. Y-axis reflects the start time of an individual track in the 49 s imaging period. A large proportion of long tracks persistent over the entire observation period from 0 to 49 s (yellow hexbin, lower right). Green hexbins vertically represent short tracks that appear and disappear throughout the observation period. Hexbins along the bottom and diagonally represent longer tracks that start or stop within the observation window. e Violin plots show fluorescent intensities (arbitrary units) of short-, medium-, and long-duration tracks averaged over the length of each track in stimulated MaterHet (left) and MaterNull (right) eggs. The plot boundary captures all data points with the width reflecting the relative kernel density. Within the plot center, the thin and thick gray lines indicate 95% confidence and interquartile range, respectively. f Representative examples of enlarged single frames from live instant TIRF-SIM showing single cortical granules classified as appearing, neither, and vanishing together with corresponding intensity plots to the right. g Stacked column charts show the percentage of long-duration tracks classified as appearing, neither, or vanishing, based on the intensity profile plot, in stimulated MaterHet (n = 402) and MaterNull eggs (n = 325)