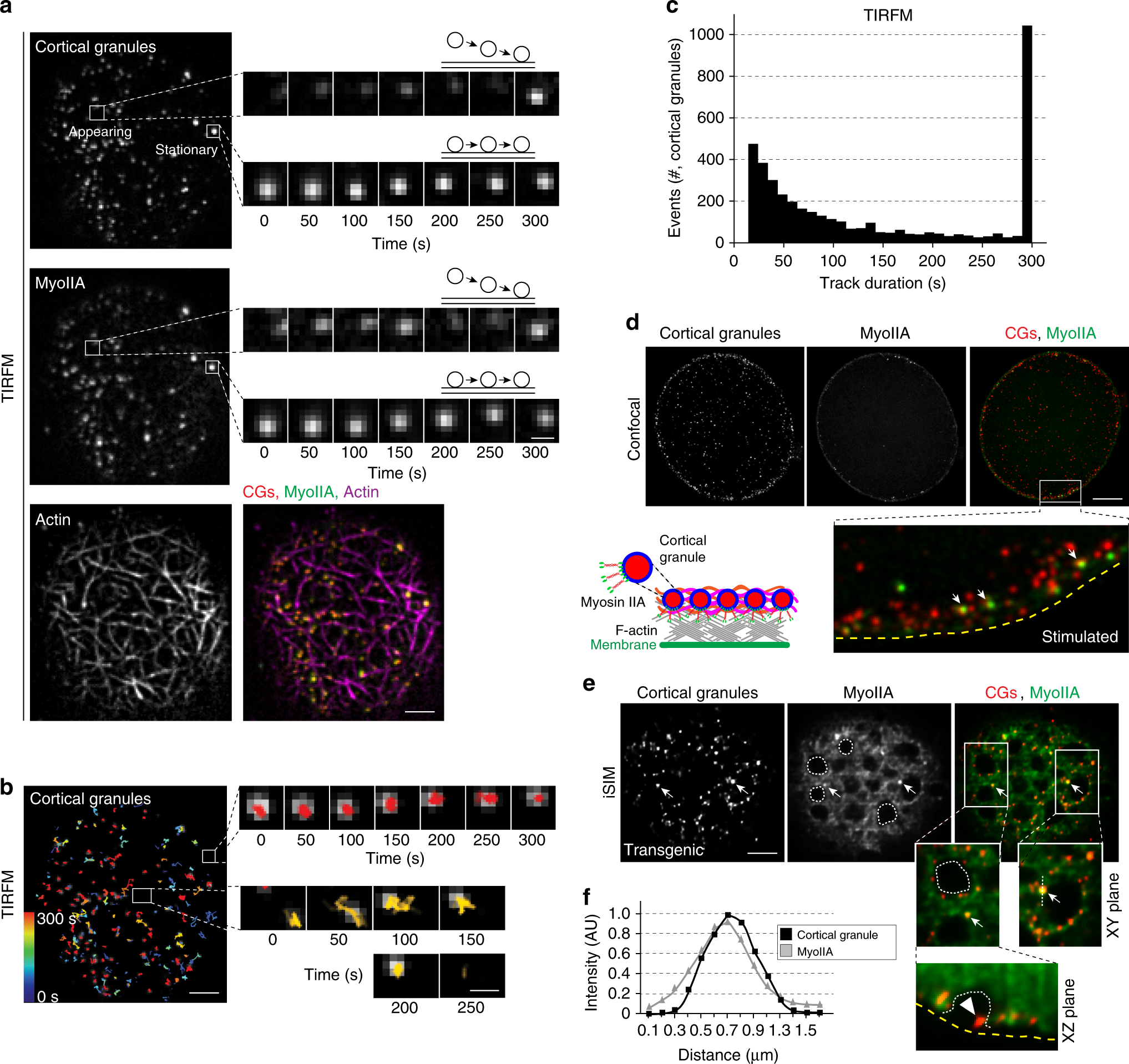
Fig. 4

Non-muscle myosin IIA associates with mouse cortical granules. a Eggs expressing transgenic ovastacinmCherry and knock-in myoIIAEGFP were sampled every 10 s for 5 min in the presence of the fluorogenic probe SiR-actin for F-actin at the plasma membrane using diffraction-limited TIRFM (see corresponding Supplementary Movie 6). A representative TIRF image showing cortical granules (upper left; red in merge), myoIIA (middle left; green in merge), actin (lower left; magenta in merge) and merge (lower right). Scale bar, 5 μm. Enlarged single frames of live TIRFM showing an approaching and stationary cortical granule at indicated time points: ovastacinmCherry (upper right) and myoIIAEGFP (middle right). Scale bar, 1 μm. b First frame from TIRFM time-lapse series overlaid with temporal, color-coded vesicle tracks. Color-scale bar, color and time point ranging from dark blue (t = 0 s) to red (t = 300 s). Enlarged views of two-colored tracks corresponding to the insets at indicated time points. Scale bars, 5 μm (left), 1 μm (right). c Histogram of bimodal distribution of cortical granule tracks (n = 5496) during live-imaging (300 s) in stimulated ovastacinmCherry eggs. Source data are provided as a Source Data file. d Fixed zona-free mouse eggs expressing ovastacinmCherry and myoIIAEGFP were stimulated for 15 min to trigger exocytosis and imaged with confocal microscopy. Representative cross-sections of confocal z-projections are shown with an enlarged view of the white inset (below). Arrows, EGFP puncta, near single cortical granules; dashed yellow line, plasma membrane. Schematic shows the association of myoIIA with cortical granules. Scale bar, 20 μm. e Representative iSIM projection of egg cortex showing cortical granules (red) and myoIIAEGFP (green) with a magnified view (below) of two regions of interest (white insets) in XY and XZ planes. Arrows, single cortical granules overlapping with EGFP puncta; white dashed lines, regions of void EGFP; arrowhead, single cortical granule; yellow dashed line, plasma membrane. Scale bar, 5 μm. f Profile plot of dashed line in magnified e (inset of right panel) indicating peaks in mCherry (cortical granules) and EGFP channel of myoIIA