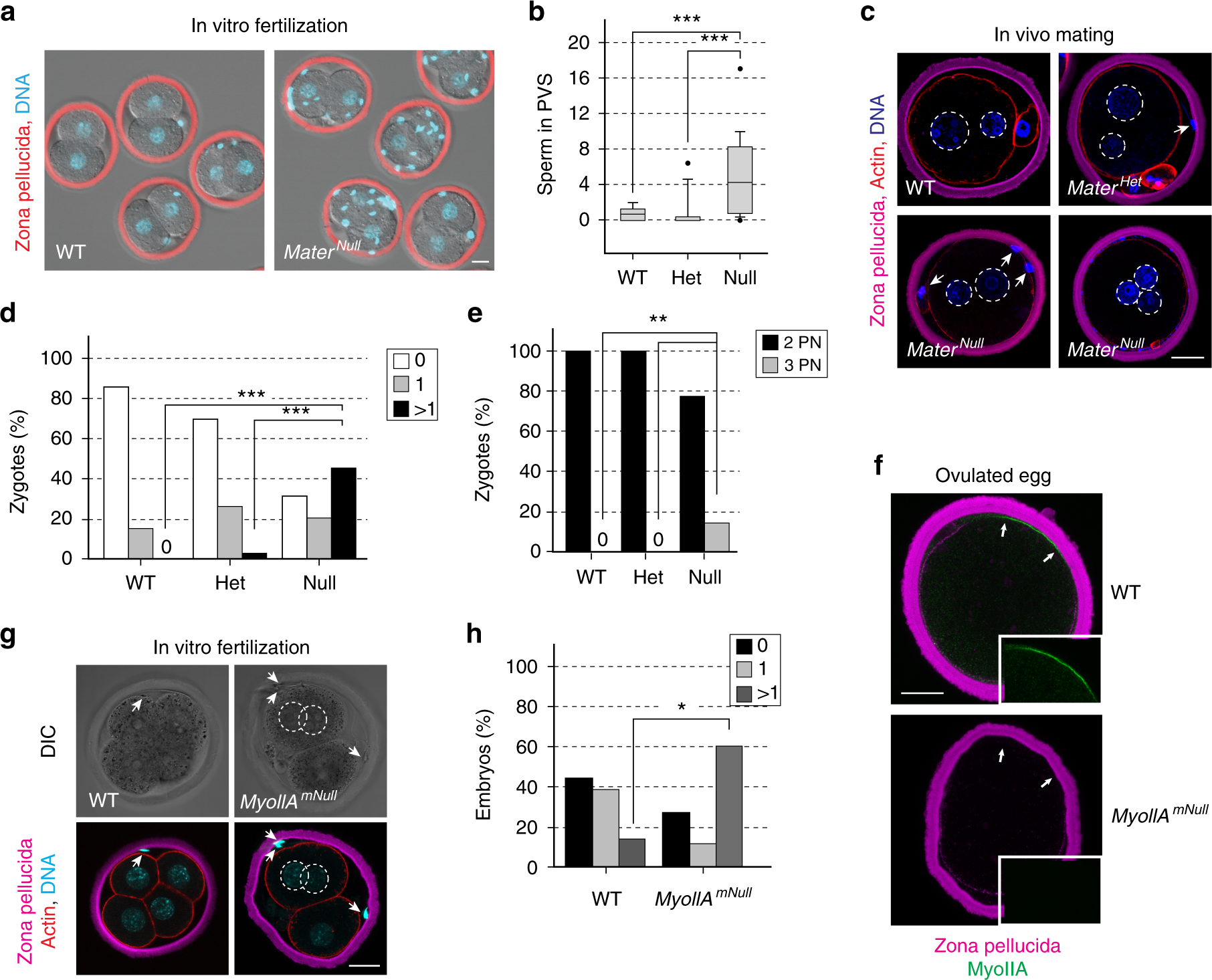
Fig. 6

Impaired trafficking leads to delayed exocytosis and polyspermy. a Ovulated eggs from wild-type (left) and MaterNull (right) female mice were inseminated, cultured to two-cell embryos and stained with WGA-Alexa Fluor 633 lectin (red, zona pellucida) and Hoechst 33342 (blue, DNA). Scale bar, 20 μm. b The number of sperm in the perivitelline space (PVS) for each genotype (9–36 two-cell embryos from three biologically independent samples). Box plot includes the mean (horizontal line) and data between the 25th and 75th percentile. Error bars indicate the 90th and 10th percentiles; outliers are indicated by dots. ***p < 0.001 by two-tailed Student’s t-test. c In vivo fertilized MaterHet and MaterNull zygotes were fixed for staining with WGA-Alexa Fluor 633 (zona pellucida), phalloidin (F-actin) and DAPI (DNA). Arrows, supernumerary sperm in the PVS; pronuclei enclosed by dashed line. Scale bar, 20 μm. d Quantification of sperm in the PVS from c was determined for each genotype (13–60 embryos from three biological samples). ***p < 0.001 by chi-squared test. e Quantification of pronuclei in embryos from c. **p < 0.01 by chi-squared test. f Ovulated eggs from wildtype (upper) and MyoIIAmNull (lower) were immunostained with WGA-Alexa Fluor 633 (magenta) and anti-MyoIIA (green). Representative confocal cross sections of z-projections are shown with a magnified view (inset) of the myoIIA region indicated by arrows. Scale bar, 20 μm. g After in vitro insemination, wild-type and MyoIIAmNull eggs were cultured to the 4-cell stage and fixed for staining with WGA-Alexa Fluor 633 (zona pellucida), phalloidin (F-actin) and DAPI (DNA). Arrows, supernumerary sperm in the perivitelline space; dashed lines, nuclei. Scale bar, 20 μm. h The number of sperm in the PVS for each genotype in g (15–18 embryos from two biologically independent samples). ***p < 0.001 by chi-squared test. Source data are provided as a Source Data file