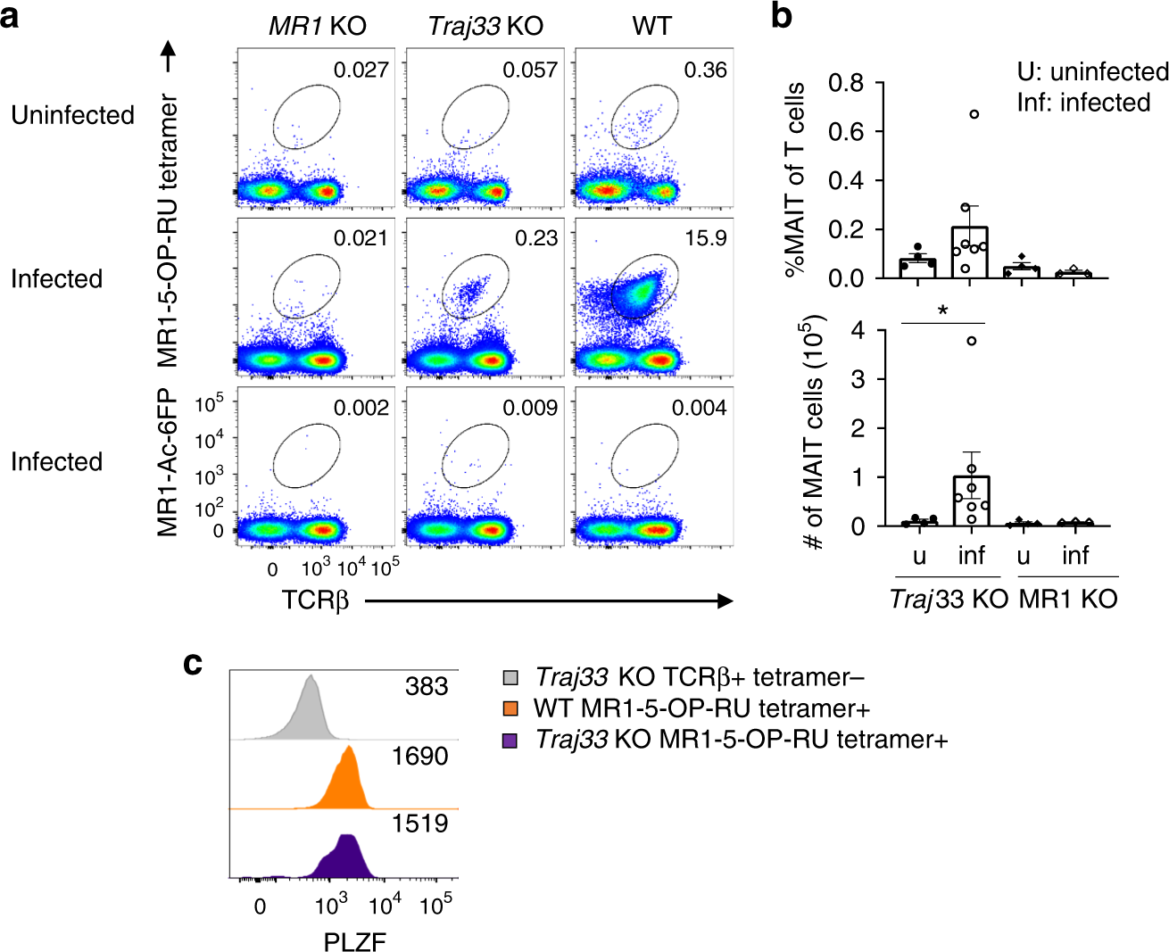
Fig. 5

Traj33 knockout (KO) MR1 tetramer+ cells respond to L. longbaechae in vivo. a Flow cytometric analysis of MR1-5-OP-RU tetramer+ or MR1-Ac-6-FP tetramer+ TCRβ+ cells from the lungs of MR1 KO, Traj33 KO and wild-type (WT) mice either uninfected or infected with 105 CFU of L. longbeachae for 7 days. Plots were pre-gated on B220− live lymphocytes, hence numbers show the percentage of gated mucosal-associated invariant T (MAIT) cells of B220− cells. b Frequencies of all T cells and absolute numbers of MAIT cells from the aforementioned lungs in the respective mice. Horizontal bars on scatter points signify mean ± SEM. Each scatter point represents an individual mouse, and data are representative of two independent experiments, with a total of four uninfected Traj33 KO, seven infected Traj33 KO, four uninfected MR1 KO and three infected MR1 KO individual mouse lungs. Source data are provided as a source data file. Statistical significance is based on *P ≤ 0.05 using Mann–Whitney rank-sum U test between naive and infected samples. c Flow cytometric histogram overlay showing PLZF staining on MR1-5-OP-RU tetramer+ TCRβ+ cells from infected WT and Traj33 KO lung, compared to tetramer− TCRβ+ cells and are representative of three mice per group