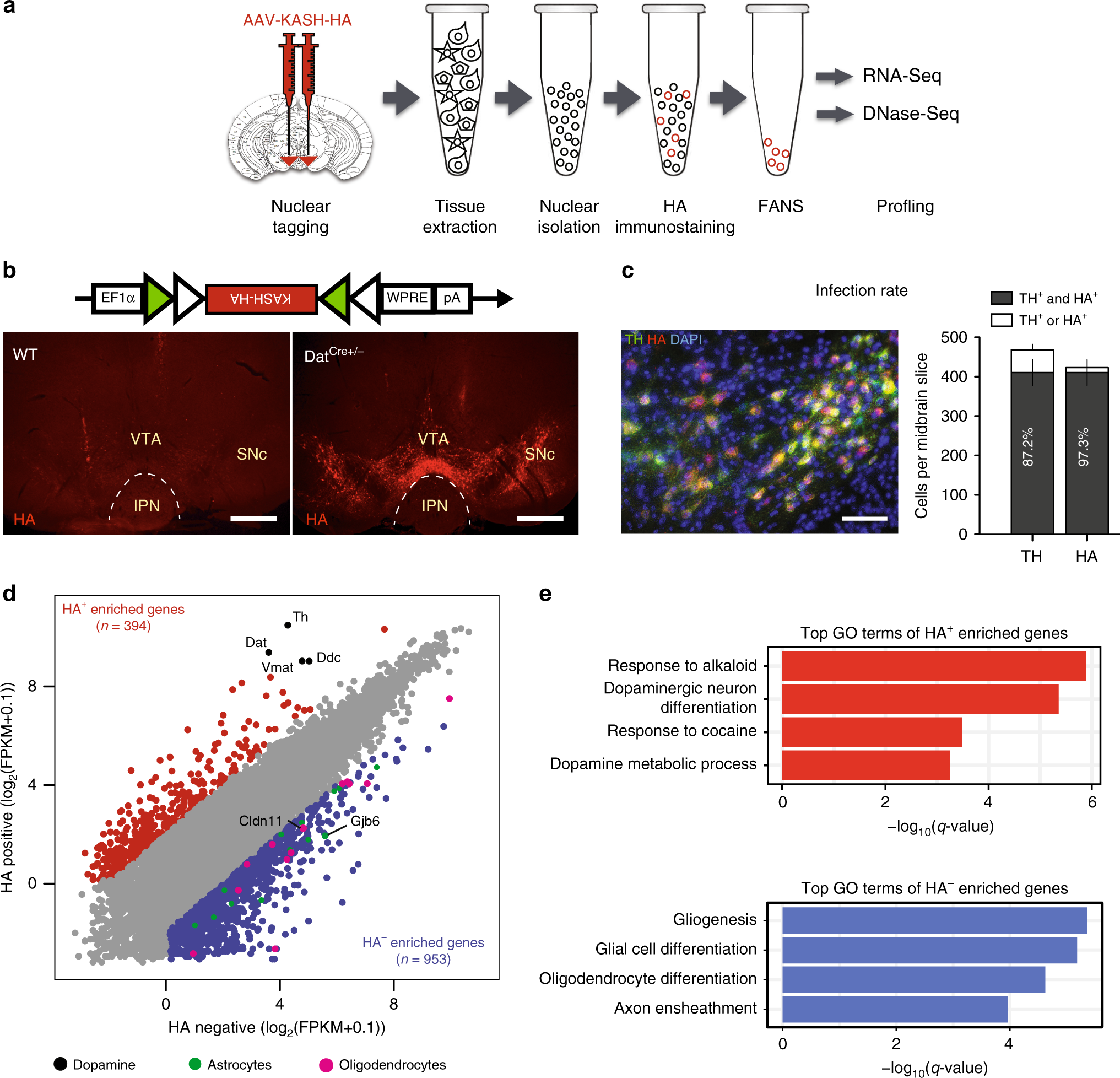
Fig. 1

Neuron subtype-specific nuclear capture and transcriptome analysis. a Schematic illustration of the experimental steps for mDA nuclear capture. AAV-DIO-KASH-HA (DIO-KASH-HA) is bilaterally injected into the midbrain of Dat-Cre het mice. Two weeks later, midbrains are dissected and nuclei are isolated by Fluorescence Assisted Nuclear Sorting (FANS). The isolated nuclei were then used for multi-omics analysis. Note: Needle/syringe image was adapted from Keynote clipart, and coronal brain section was reproduced from ref. 48. (Copyright 2013, Elsevier, Academic Press). b Diagram of the DIO-KASH-HA vector (top) and representative micrographs illustrating infection specificity to Cre-expressing neurons. WT mice injected with DIO-KASH-HA virus showed no HA signal (bottom left) as opposed to Dat-Cre het mice (bottom right). Scale bar: 500 μm. c Merged representative micrograph (left) showing near-complete colocalization of HA signal (red) with TH+ neurons (green). Scale bar: 50 μm. Histogram (right) illustrating infection efficiency (mean ± s.e.m.) of DIO-KASH-HA construct (n = 6). 87.2% of DA neurons were infected by DIO-KASH-HA, while 97.2% of DIO-KASH-HA-infected neurons were DAergic. d Scatter plot comparing RNA-seq data of HA+ and HA− nuclei indicating HA+ nuclei are enriched for DAergic markers (black), and depleted of astrocyte (green) and oligodendrocyte (magenta) markers. HA+ nuclei enriched genes are marked in red. Segregation criteria: fold-change > 4; FPKM > 1. e Enriched GO terms associated with the 394 HA+ and 953 HA− nuclei enriched genes, respectively (q-value < 0.05)