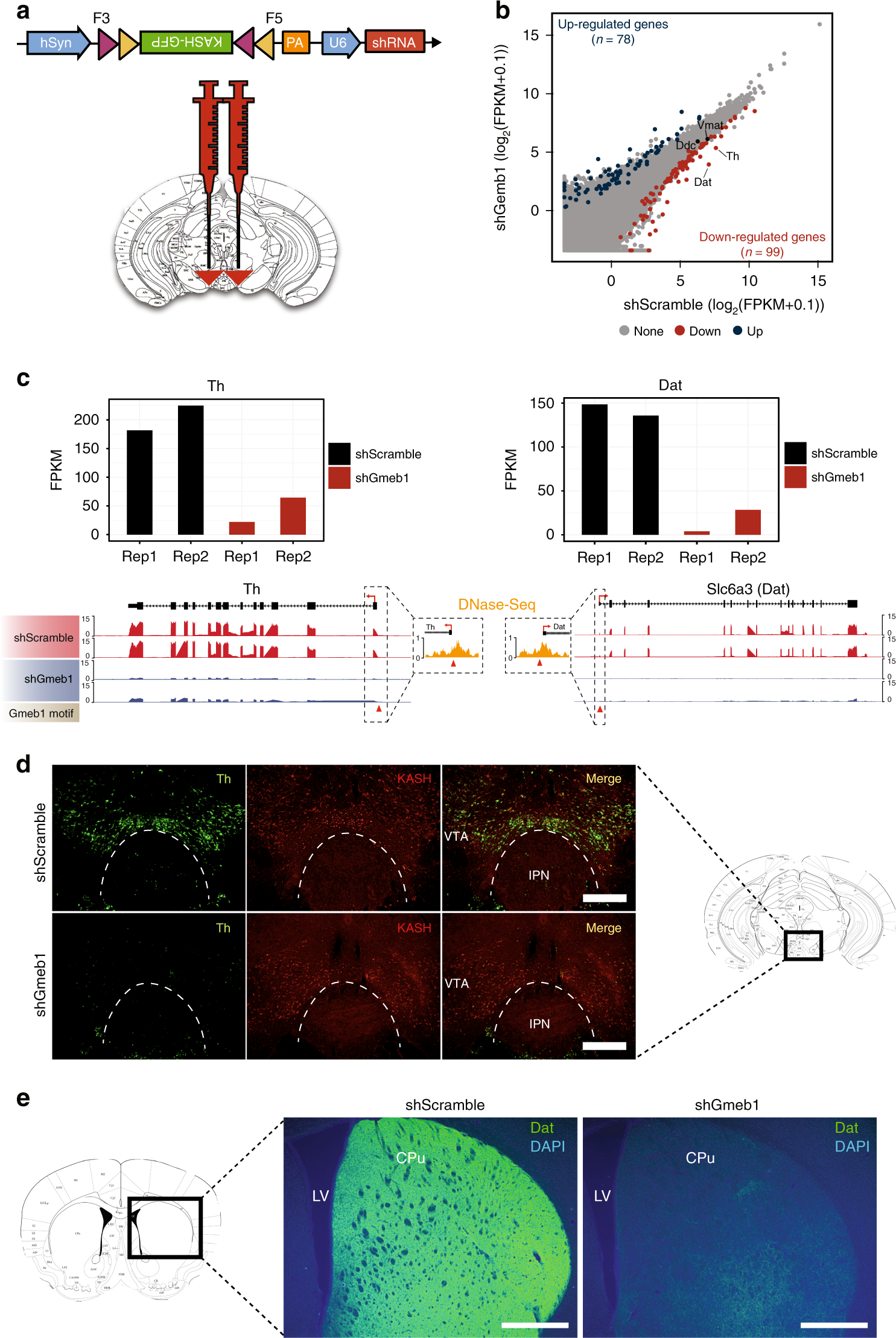
Fig. 3

Midbrain Gmeb1 knockdown results in loss of Th and Dat. a Diagram of the DIO-KASH-GFP-shRNA expressing vector (top) and location of midbrain virus injection in Dat-Cre mice (bottom). b Scatter plot comparing RNA-Seq data of mDA neurons of control (shScramble, n = 2) and Gmeb1 knockdown (shGmeb1, n = 2). Gmeb1 knockdown results in down-regulation of 99 genes (blue), including Th and Dat, and up-regulation of 78 genes (red) (fold change > 2; p-value < 0.05). c Histograms (RPKM) and genome browser view showing down-regulation of Th and Dat following Gmeb1 knockdown. Dashed inserts: Location of Gmeb1 motifs in promoter DHS for Th and Dat (red triangles). d Representative immunostaining pictures showing KASH-HA tagged mDA nuclei (red) and reduction of Th (green) in VTA of shGmeb1-treated mice. Box inserts reflect brain region where micrograph was obtained. Scale bar: 500 μm. Note: Coronal brain section was reproduced from ref. 48. (Copyright 2013, Elsevier, Academic Press). e Representative immunostaining pictures showing reduction of Dat (green) in caudate putamen (CPu) of shGmeb1-treated mice. LV; Lateral ventricle. Box inserts reflect brain region where micrograph was obtained. Scale bar: 500 μm. Note: Coronal brain section was reproduced from ref. 48. (Copyright 2013, Elsevier, Academic Press)