Fig. 3
From: Augmented manipulation ability in humans with six-fingered hands

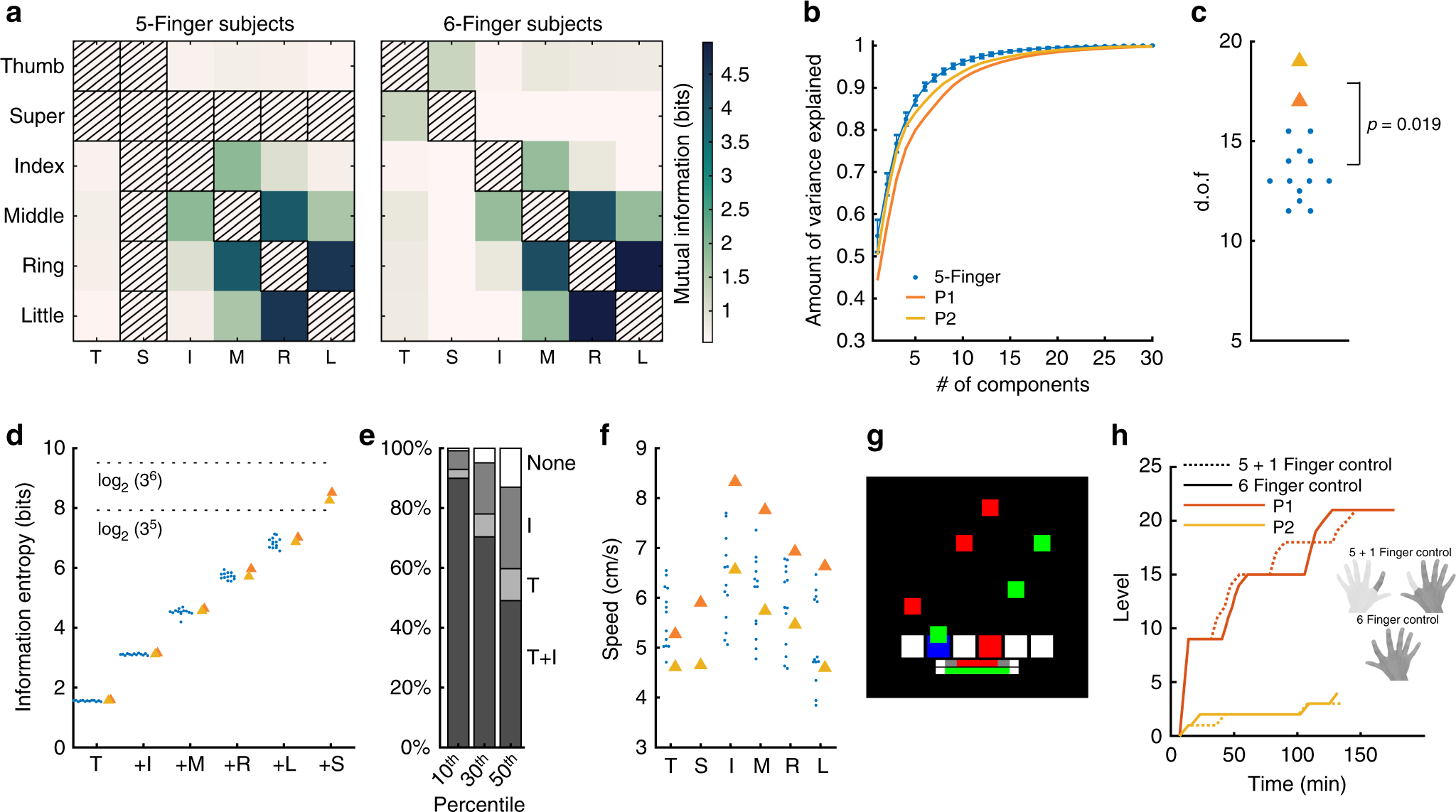
Hands with supernumerary fingers perform more complex movements. Subplots (a–f) report on analyses of hand movements recorded during manipulation of objects of various shapes. The movement task was carried out by two six- and 13 five-fingered subjects. a Dependency between individual fingers quantified by the mutual information between the movements of pairs of fingers, with a value of 0 indicating complete independence between fingers and positive values an increasing dependency. Note that the mutual information is symmetric, i.e. \(I\left( {X,Y} \right) = I\left( {Y,X} \right)\). b The cumulative amount of explained variance of hand movements as a function of an increasing number of principal components. Error bars depict SDs across subjects. c The number of effective dof (computed using the principle components, see Methods) was higher in six-fingered than in five-fingered subjects. d Information entropy of the discretized movements where each finger is either resting, flexing or extending. Entropy is shown for an increasing number of fingers, starting with thumb only ("T") and successively adding one finger (index “I”, middle “M”, ring “R”, little “L” and supernumerary “S”). Dotted lines indicate the theoretically maximum possible entropy for five- and six-fingered hands. e Percentage of times thumb and index finger (“T + I”), thumb only (“T”), index only (“I”) were moving when the supernumerary finger moved. From left to right: different percentiles of the speed distribution were used as thresholds to separate rest from movement. f Median movement speed of individual fingers for five- and six-fingered subjects. Subplots (g, h) show results from the video game experiment. g Schematic of the task, subjects were required to press a button corresponding to the bottom white targets every time an oscillating cursor (green or red) entered the box. The target boxes flashed blue if a correctly timed press occurred and displayed as red if an incorrectly timed press occurred. Horizontal bars at the bottom of the screen displayed the fraction of correct key presses (top) and one minus the fraction of missed (bottom) key presses. h Subjects’ learning curve for the 5 + 1 (dotted) and 6 finger (solid) control. Digits used shown in the inset in dark gray