Fig. 7
From: CD160 serves as a negative regulator of NKT cells in acute hepatic injury

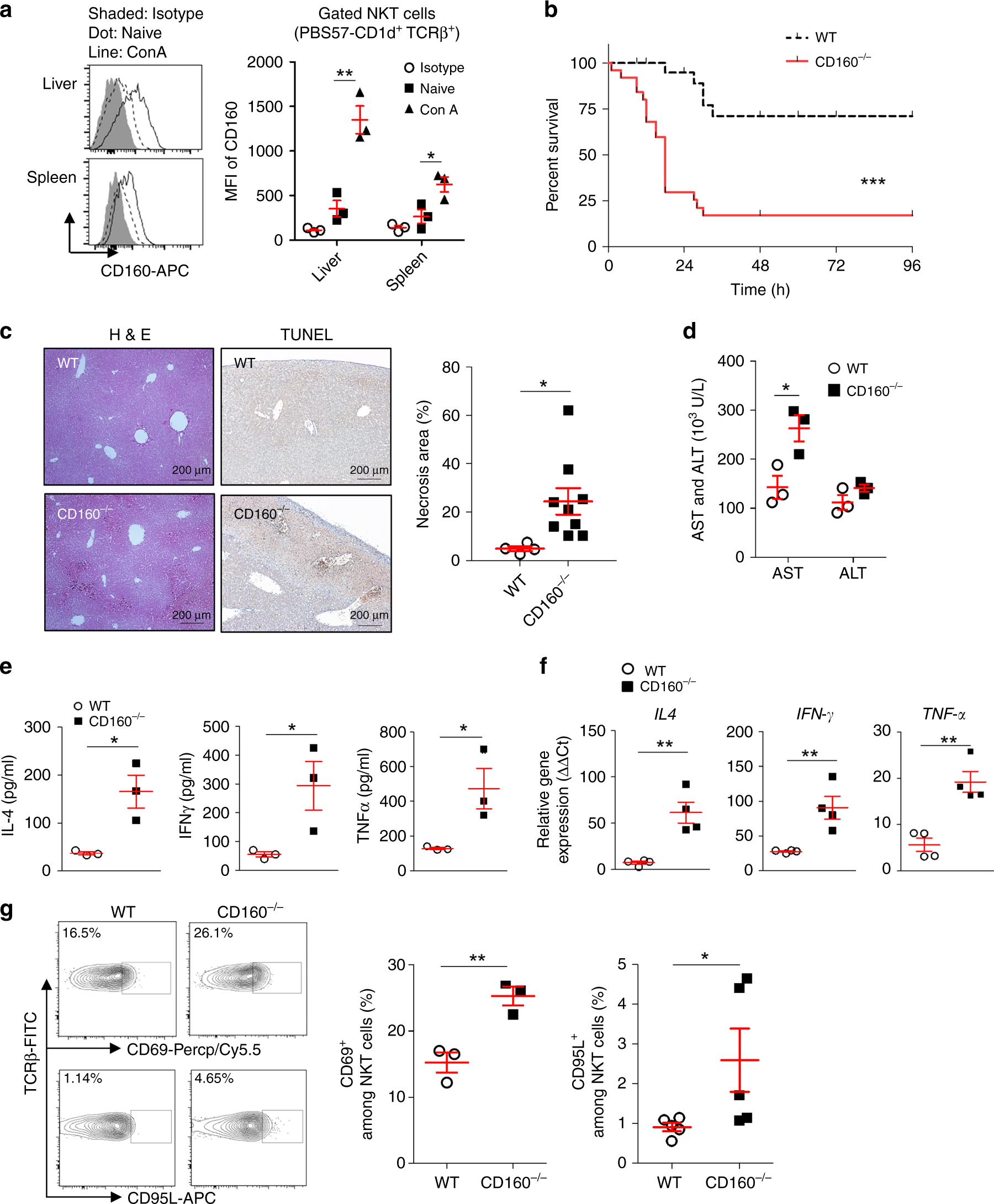
Susceptibility to Con A-induced hepatitis in CD160−/− mice. a Representative histograms showing CD160 expression in gated PBS57-CD1d tetramer+ TCRβ+ NKT cells from the liver and spleen 4 h before and after i.v. injection with Con A (15 mg/kg). The graph represents average mean fluorescence intensities (MFI) of CD160 expression of NKT cells from liver and spleen (n = 3 per group). b WT and CD160−/− mice were intravenously injected with Con A (30 mg/kg), and the rate of survival was recorded (n = 21–25 per group). *P < 0.05, **P < 0.01, ***P < 0.001 with a Log-rank (Mantel–Cox) Test. c The percentage of necrotic area and TUNEL (+) cells/field are shown as mean ± S.E.M. (n = 4–9 per group). Scale bars: 200 μm. d WT and CD160−/− mice were intravenously injected with Con A (15 mg/kg), and serum was obtained to measure AST and ALT levels at 2 h (n = 3 per group). e Analysis of serum levels of IL-4, IFN-γ, and TNF-α in WT and CD160−/− mice 4 h after intravenous injection of Con A (15 mg/kg) by CBA and data presented as the mean ± S.E.M. (n = 3 per group). f Quantitative RT-PCR analysis for IL-4, IFN-γ, and TNF-α mRNA levels in the livers of WT and CD160−/− mice 4 h after intravenous injection of Con A (15 mg/kg). Gene expression was normalized to HPRT mRNA levels in each sample (n = 4 per group). g Representative flow cytometry analysis showing expression of CD69 and CD95 Ligand in NKT cells from WT and CD160−/− mice 4 h after Con A treatment (15 mg/kg). Graphs represent the percentage of the CD69 and CD95L positive portions in NKT cells among liver MNCs from WT and CD160−/− mice (n = 3–5 per group). All data are representative of three different experiments and presented as mean ± S.E.M. *P < 0.05, **P < 0.01 with an unpaired two-tailed T-test or Mann–Whitney test