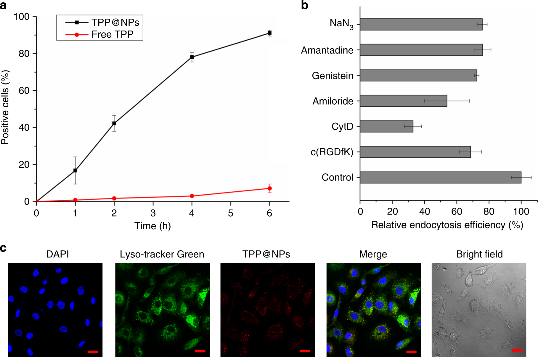
Fig. 4

Cellular uptake of TPP@NPs. a Time-dependent cellular uptake of free TPP (red line) and TPP@NPs (black line). b Influence of pharmacological inhibitors on cellular uptake of TPP@NPs by A549 cells. Concentration of inhibitors: amantadine HCl, 1.00 × 10‒3 mM; genistein, 100 mM; amiloride HCl, 2.00 mM, CytD, 10.0 μg mL‒1; c(RGDfK), 50.0 nM. c 2D CLSM images of A549 cells stained by TPP@NPs (red), Lyso-tracker Green (staining lysosomes, green) and DAPI (staining nucleus, blue). The scale bar was 20 μm. Data are expressed as means ± s.d. (n = 3)