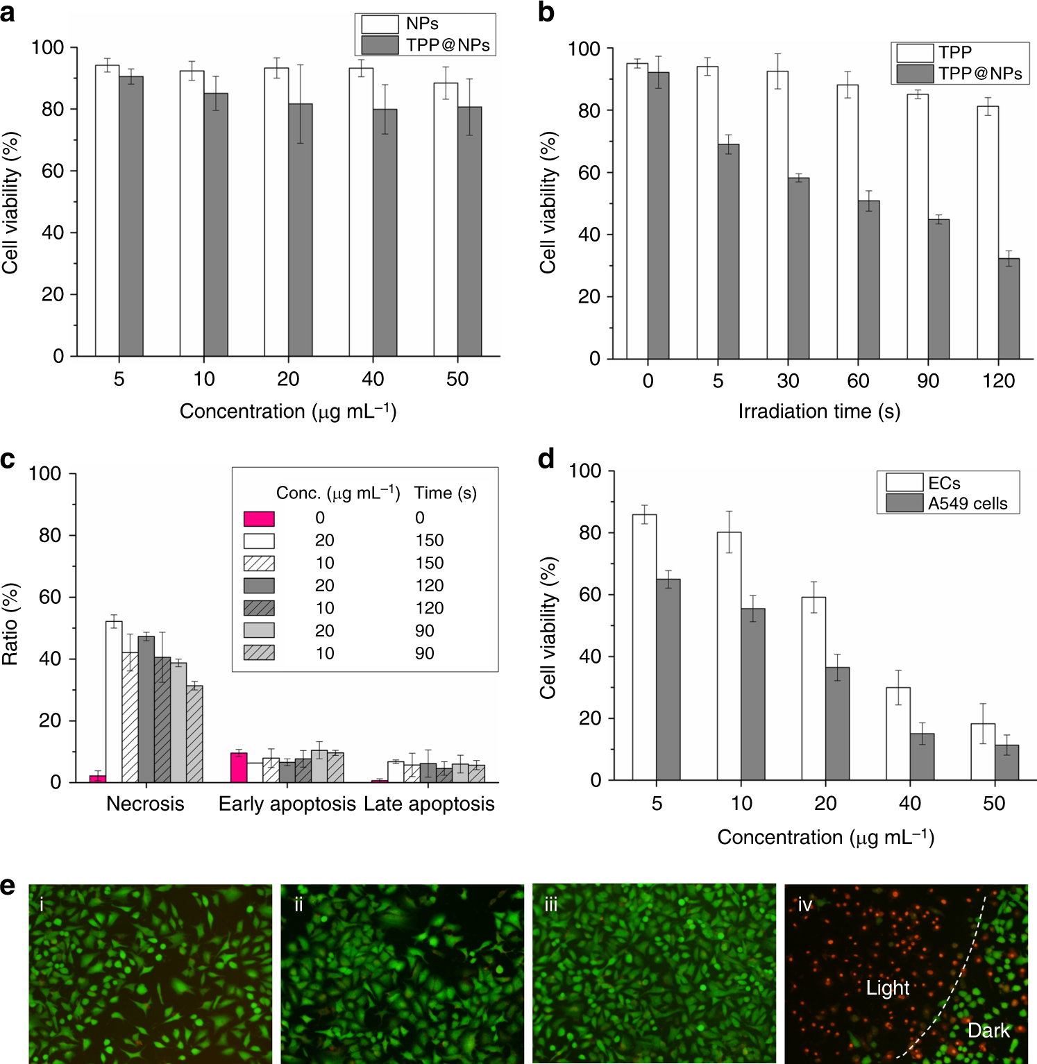
Fig. 5

In vitro PDT. a Dark cytotoxicity of NPs and TPP@NPs to A549 cells. b Irradiation time-dependent light cytotoxicity of TPP and TPP@NPs to A549 cells. The concentration of TPP@NPs was 20.0 μg mL‒1. c Cell apoptosis analysis by flow cytometry of A549 cells treated with 20.0 μg mL‒1 of TPP@NPs and 120 s of irradiation. The cells were incubated for another 12 h after PDT. d Concentration-dependent light cytotoxicity of TPP@NPs to ECs and A549 cells to show target ability. The irradiation time was 120 s. e Living and dead cell imaging of A549 cells: (i) control, (ii) irradiation, (iii) TPP@NPs and (iv) TPP@NPs with irradiation. The boarder of laser was marked with white dash line in (iv) and the cells in the left side of the boarder were exposed to laser. The cell death occurred in the right side was ascribed to the flaw of laser collimation. Data are expressed as means ± s.d. (n = 3)