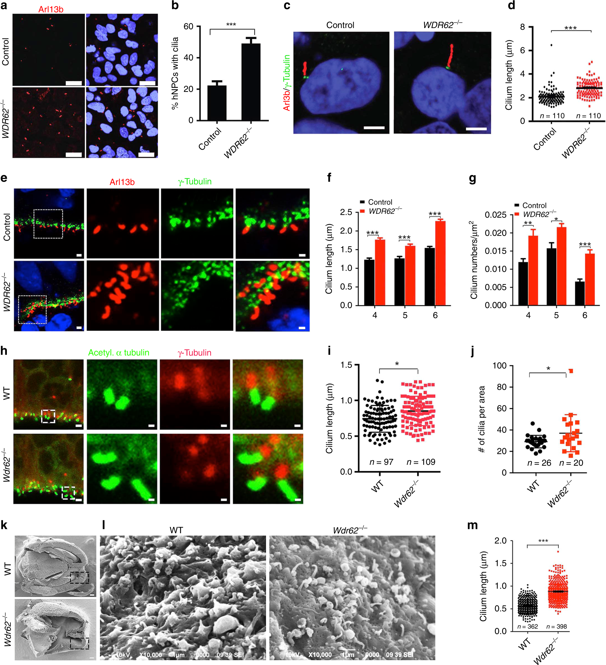
Fig. 4

Increased cilium length in mutant NPCs in cerebral organoids and mice. a Confocal imaging of 2D human NPCs stained with antibodies against Arl13b (red). Hoechst stains nuclei (blue). Scale bars: 50 μm. b Quantification of the percentage of human NPCs with cilium. Error bars represent SEM of three independent experiments from control (n = 168) and mutant (n = 186) NPCs; ***P < 0.001 (Student’s t-test). c Confocal imaging of 2D human NPCs stained with antibodies against Arl13b (red) and γ-tubulin (green). Hoechst stains nuclei (blue). Scale bars: 2.5 μm. d Quantification of cilium length in NPCs. Error bars represent SEM of three independent experiments from control (n = 110) and mutant (n = 110) NPCs with cilia; ***P < 0.001 (Student’s t-test). e Confocal imaging of sections from week 6 organoids stained with antibodies against Arl13b (red) and γ-tubulin (green). Hoechst stains nuclei. Scale bars: 1 μm. f, g Quantification of cilium length or numbers per μm2 in organoid sections. Error bars represent SEM of three independent experiments; *P < 0.05, **P < 0.01, ***P < 0.001 (Student’s t-test). h Confocal imaging of coronal sections of E12.5 cerebral cortex stained with antibodies against acetylated α-tubulin (green) and γ-tubulin (red). Scale bars: leftmost, 2 μm; right, 0.35 μm. i, j Quantification of cilium length and numbers per area (598.148 μm2) in E10.5 developing cortex. Error bars represent SEM of three independent experiments; *P < 0.05 (Student’s t-test). k, l Scanning electron microscopy (SEM) analysis of cilium in E12.5 cortex. Panels in l are enlargement of boxed areas in k. Scale bars: 100 μm in k, and 1 μm in l. m Quantification of cilium length from WT (n = 362) and mutant (n = 398) SEM results in l