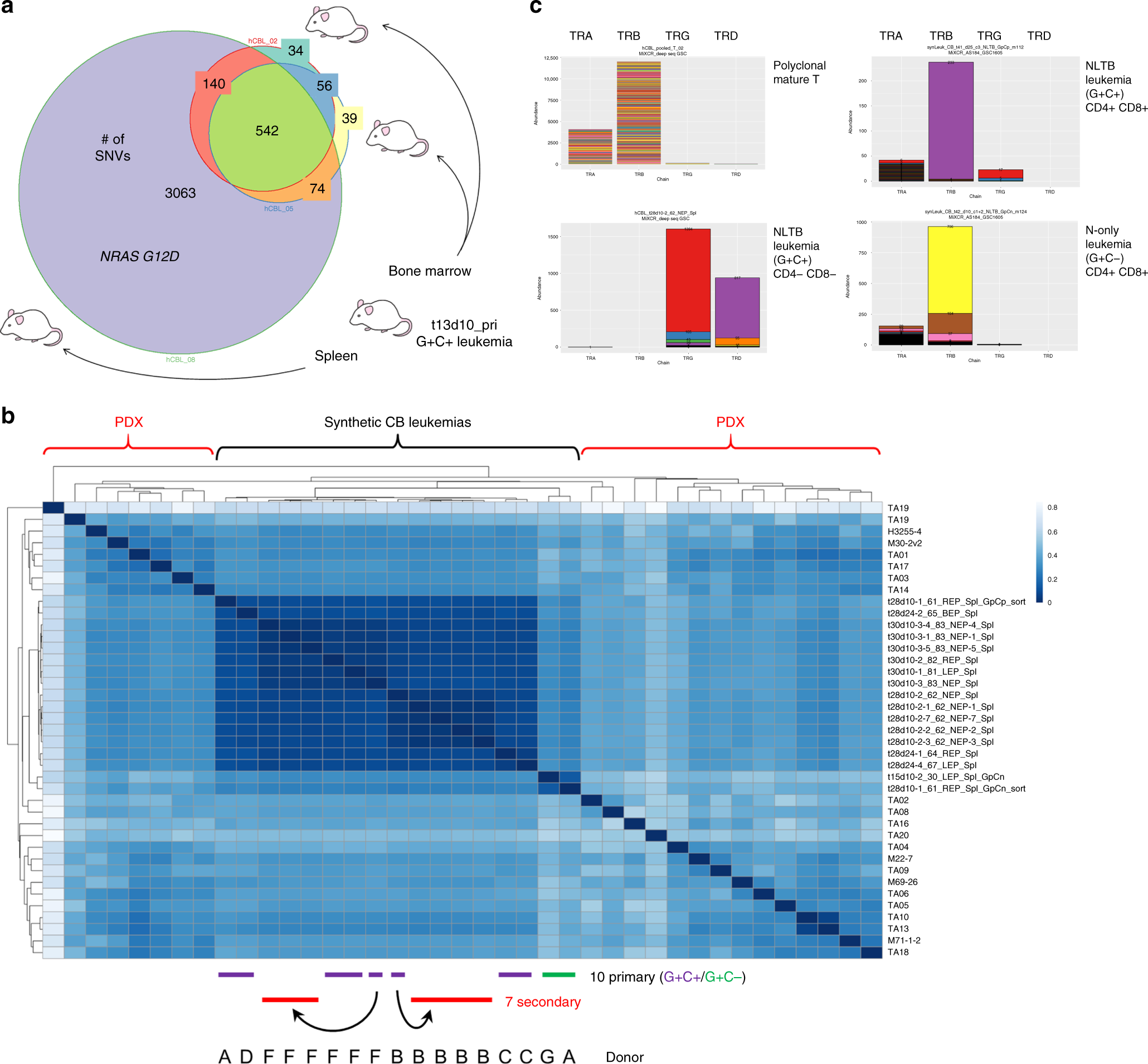
Fig. 4

Synthetic CB leukemias exhibit clonal evolution in vivo and are highly similar to PDXs. a Venn diagram of single nucleotide variants (SNVs). FACS-sorted G+C+ cells from bone marrow or spleen of a low-level engrafted primary recipient mouse were injected into secondary recipients. G+C+ cells were FACS sorted from clinically morbid secondary recipients and genomic DNA extracted for whole exome sequencing. b Unsupervised hierarchical clustering of synthetic NLTB CB leukemias and PDX T-ALLs based on RNA-seq data. Following batch correction with ComBat, correlation distances (1 − Spearman coefficient) across 39 samples (17 synthetic CB leukemias + 22 PDX) were calculated using the top 1000 variable genes within the PDX sample set. Individual CB donors were discriminated by STR profiling. Darker blue indicates greater similarity. PDX RNA-seq data are from the PRoXe repository (NCBI SRA Accession SRP103099). Color scale indicates (1 − Spearman) correlation distance. Darker blue indicates greater similarity. c TCR clonality by MiXCR analysis of RNA-seq data. Distinct CDR3 regions are indicated by alternating colors within each sample; matching colors across samples are coincidental and do not indicate sequence identity. Mature T-cell control shows polyclonal TRA/TRB. The depicted G+C+ CB leukemias show mono/oligoclonal patterns for TRG/TRD and TRB, respectively. The depicted G+C− CB leukemia shows oligoclonal TRB