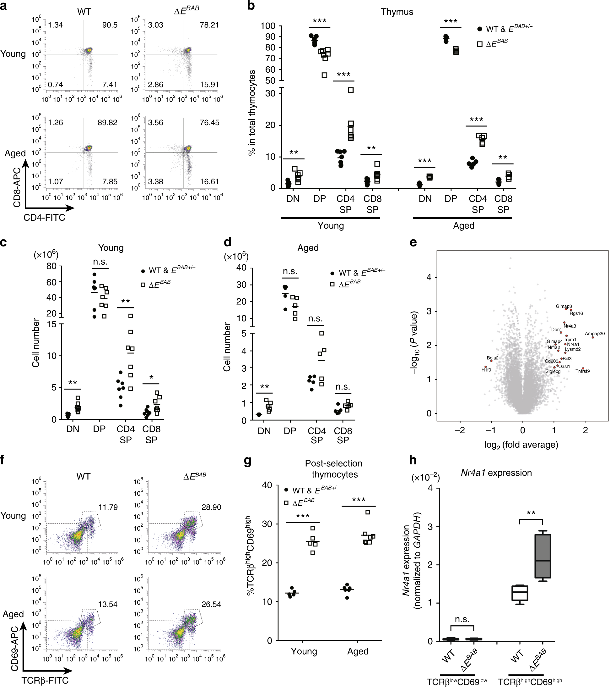
Fig. 2

The ΔEBAB thymus accumulates high affinity TCR clones. a Flow cytometric analysis of CD4 versus CD8 thymocyte populations. Data are representative of seven independent experiments (Young; n = 7 WT and EBAB+/−–ΔEBAB littermate pairs, 7–17 weeks old) or five independent experiments (Aged; n = 5 WT & EBAB+/−–ΔEBAB littermate pairs, 30–36 weeks old). b–d Double negative (DN), double positive (DP), CD4 single positive (SP), and CD8 SP thymocyte proportions of young and aged mice (b), and cell numbers of young (c) and aged (d) mice. Data are pooled from seven independent experiments (Young; n = 7 WT and EBAB+/−–ΔEBAB littermate pairs, 7–17 weeks old) or five independent experiments (Aged; n = 5 WT and EBAB+/-–ΔEBAB littermate pairs, 30–36 weeks old). e Scatter plot (log2 fold change versus –log10 P value) of genes analyzed by RNA-seq (n = 2 WT and EBAB+/−–ΔEBAB littermate pairs, 10–11 weeks old). Genes showing more than twofold changes with P < 0.05 (unpaired two-tailed Student’s t test) are highlighted. f Flow cytometric analysis of TCRβ versus CD69 thymocyte populations. Data are representative of five independent experiments (Young; n = 5 WT and EBAB+/−–ΔEBAB littermate pairs, 9–12 weeks old, Aged; n = 6 WT and EBAB+/− mice and n = 7 ΔEBAB mice from WT and EBAB+/−–ΔEBAB littermate pairs and trios, 30–36 weeks old). g Post-selection (TCRβhighCD69high) thymocyte proportion of young and aged mice. Data are pooled from five independent experiments (Young; n = 5 WT and EBAB+/−–ΔEBAB littermate pairs, 9–12 weeks old, Aged; n = 6 WT and EBAB+/− mice, n = 7 ΔEBAB mice, WT and EBAB+/−–ΔEBAB littermate pair or trio, 30–36 weeks old). h qPCR analysis for Nr4a1 in pre-selection (TCRβlowCD69low) and post-selection thymocytes of WT and ΔEBAB. Data are pooled from five independent experiments (n = 5 sex-matched WT–ΔEBAB pairs, 10–18 weeks old, mean ± s.d.). Edges of the box are the 25th and 75th percentiles, and error bars extend to the maximum and minimum. Each symbol in (b, c, d, g) represents an individual mouse; small horizontal lines indicate the mean. n.s. not significant (P ≥ 0.05); *P < 0.05, **P < 0.01, ***P < 0.001 (unpaired two-tailed Student’s t test)