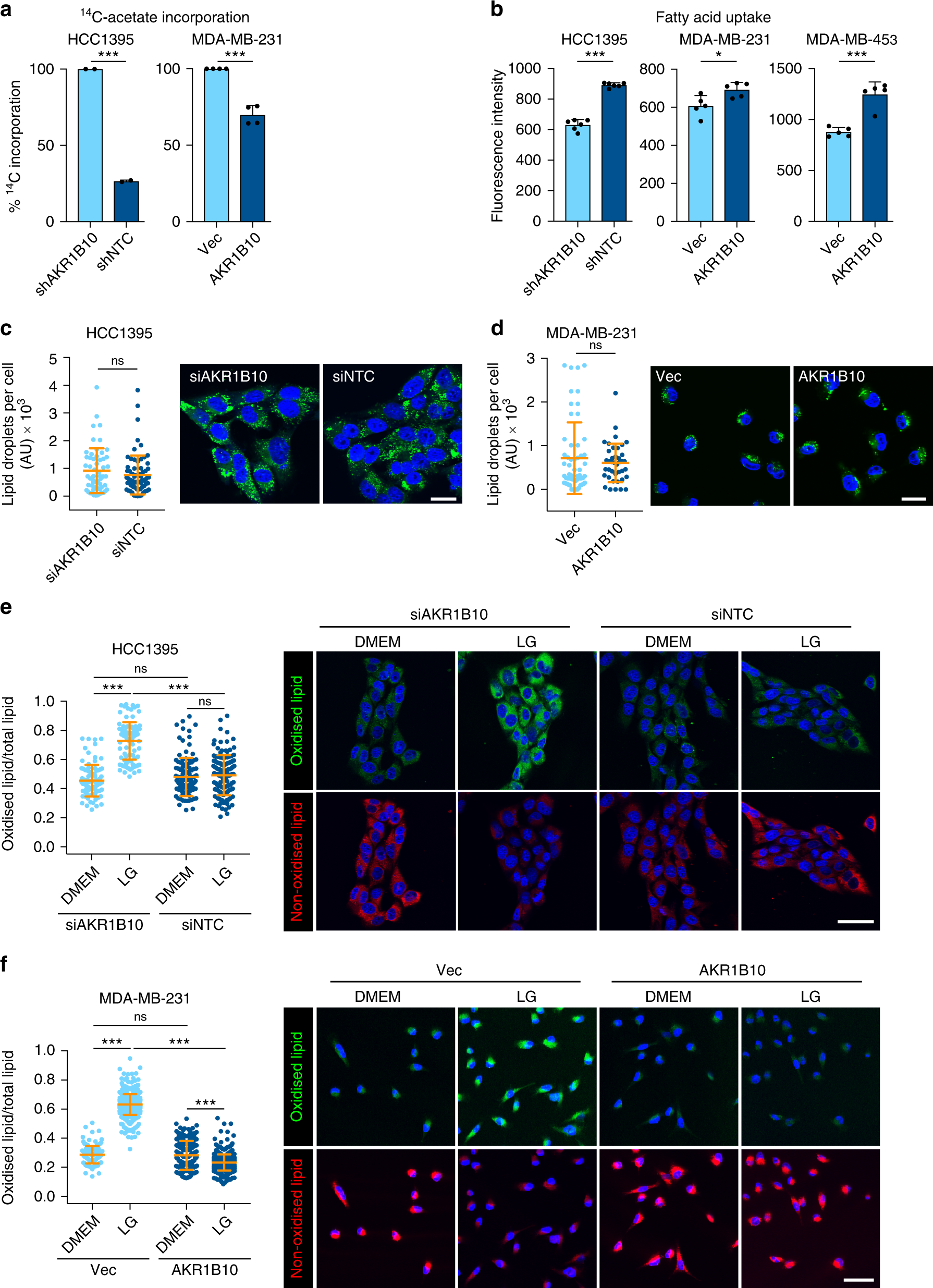
Fig. 5

AKR1B10 limits lipid peroxidation. a 14C-acetate incorporated into lipids. Data from three independent experiments relative to AKR1B10Low cells. b Fatty acid uptake. n = 5 ± SD. c HCC1395 and d MDA-MB-231 cells labelled with BODIPY 493/503. Data shows lipid droplet content per cell analysed in 3–5 fields of view ± SD. Scale bar, 25 μm. e HCC1395 and f MDA-MB-231 cells cultured in DMEM or LG DMEM and stained with BODIPY 581/591 C11. Quantification of oxidised (green) BODIPY probe as a ratio of total probe (green plus red) per cell in 4–5 fields of view per sample ± SD. Representative images; scale bar, 50 μm. ns, not significant; *P < 0.05; ***P < 0.001, unpaired t-test (a–d). ns, not significant; ***P < 0.001, two-way ANOVA with Bonferroni post-testing (e, f)