Fig. 3
From: Fcmr regulates mononuclear phagocyte control of anti-tumor immunity

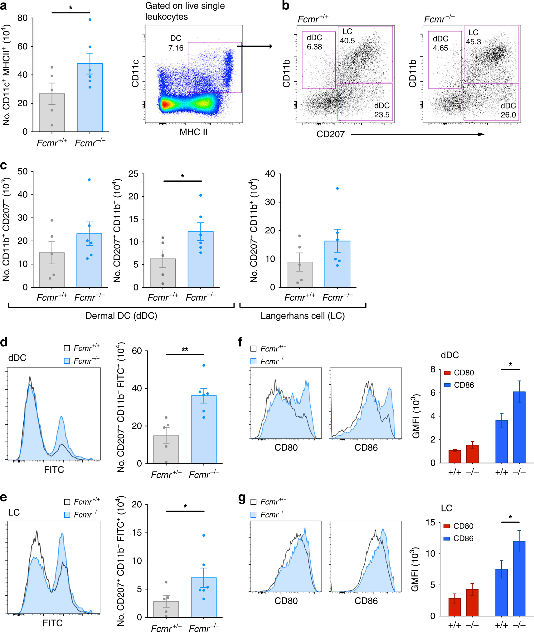
Fcmr inhibits skin DC migration, phagocytosis, and maturation. a Left: Quantification of total inguinal LN DCs in Fcmr+/+ and Fcmr−/− mice at 24 h after ventral skin painting with FITC-dibutylthalate. Right: Representative flow cytometry plot showing the gating strategy. Data are representative of n = 5 Fcmr+/+ and 6 Fcmr−/− mice. b Representative flow cytometry plots illustrating the gating strategy to identify the CD11b+ and CD11b− subpopulations of dermal DCs (dDC) as well as Langerhans cells (LC) within the total DC population in the inguinal LN of the Fcmr+/+ and Fcmr−/− mice painted with FITC-dibutylthalate in (a). c Quantification of the flow cytometry data collected on the two dermal DC and LC populations in (b). Each data point represents an individual mouse (n = 5 Fcmr+/+ and 6 Fcmr−/− mice). d, e Left: Representative histograms showing FITC-negative and -positive subsets of the d dDC and e LC populations in the inguinal LN of the Fcmr+/+ and Fcmr−/− mice in (a–c). Right: Quantification of the number of FITC-positive d dDC and e LC in the left panels. f, g Left: Representative histograms depicting cell surface levels of CD80 and CD86 on f dDC and g LC in the inguinal LN of the Fcmr+/+ and Fcmr−/− mice in (a–e). Right: GMFI quantification of CD80 and CD86 expression levels on the f dDC and g LC in the left panel. Data are represented as mean ± SEM (t test; *p < 0.05; **p < 0.01; ***p < 0.001)