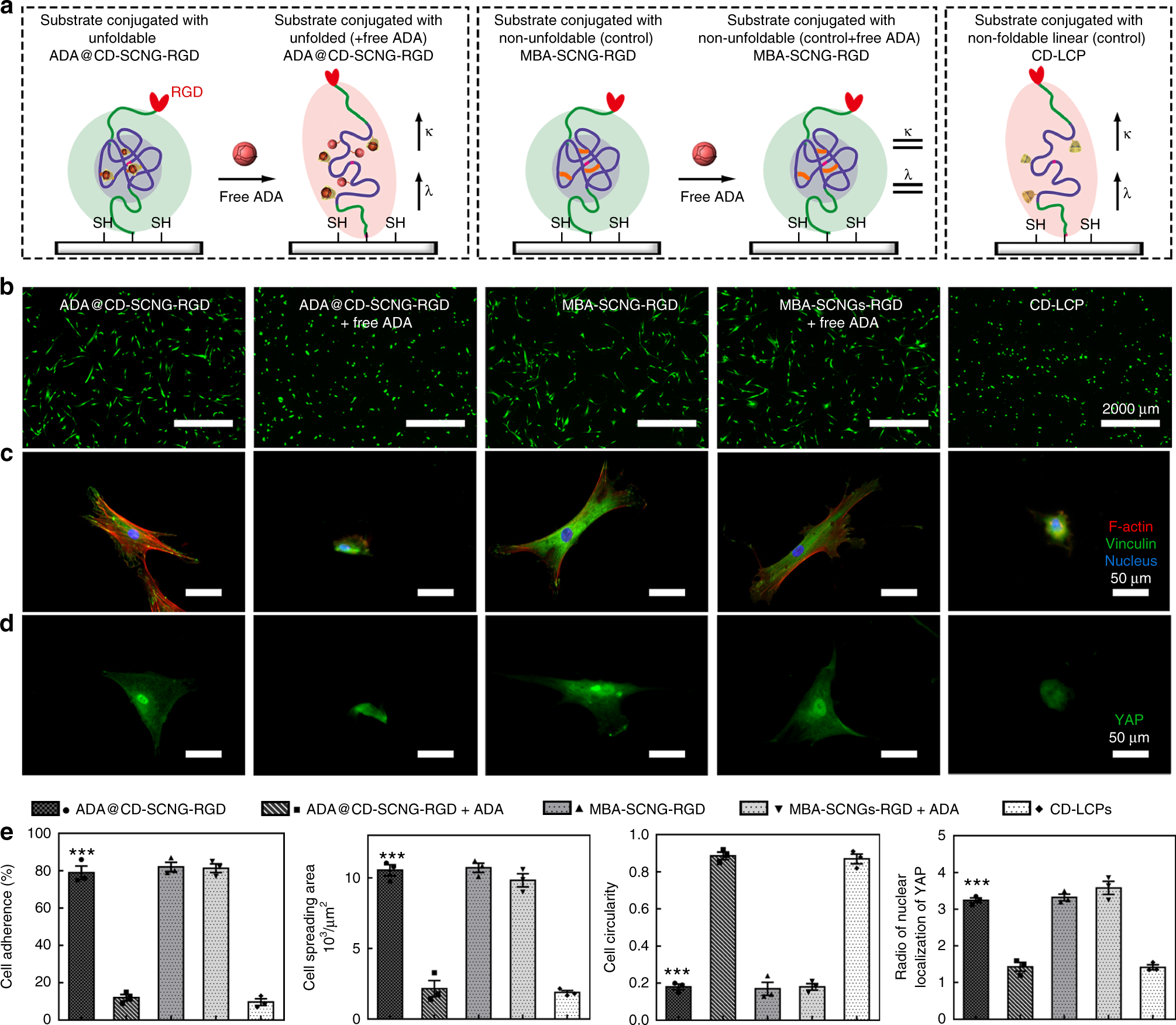
Fig. 5

Conformational change of the dynamic SCNG regulates the behaviour of stem cells. a Carton illustrations of the conformation of the RGD linker in each group. b Viability staining of living cells by calcein-AM shows that cells spread well on substrates conjugated with the folded ADA@CD-SCNG-RGD and MBA-SCNG-RGD linkers, whereas cells gradually detached and shrank in spreading size due to unfolding of the ADA@CD-SCNG-RGD linkers upon the addition of free ADA molecules. Scale bars are 2000 µm. c Immunostaining of focal adhesion complexes (vinculin) and F-actin assembly, and d immunostaining of Yes-associated protein (YAP) for mechanosensing. Scale bars are 50 µm. e Statistical analysis of cell adherence (the percentage of adherent cells out of total number of seeded cells), spreading area, circularity and nuclear localization of YAP for the groups in a. Data are means ± s.e.m. (n = 3). *P < 0.05, **P < 0.01, ***P < 0.001 (ANOVA)