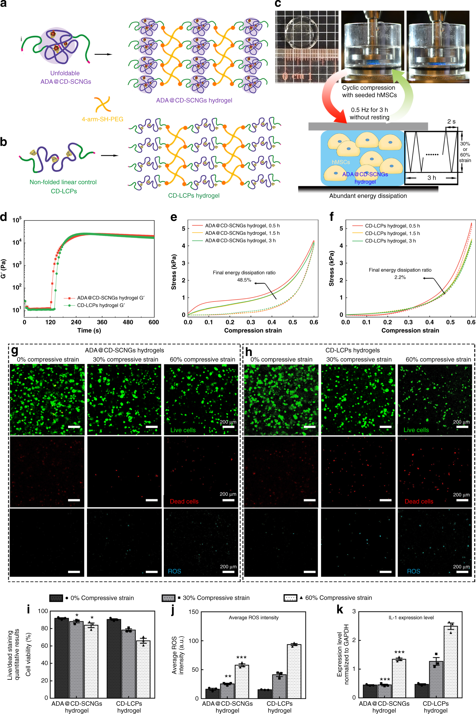
Fig. 6

Construction of dynamic hydrogels for cell protection based on the SCNGs. a Schematic illustration of the fabrication of hydrogels by crosslinking 4-arm PEG with the ADA@CD-SCNGs or b CD-LCPs via a click reaction. c Digital photo of the cell-laden ADA@CD-SCNGs hydrogels subjected to cyclic compression at 0.5 Hz for 3 h without resting. d Rheological monitoring of the in situ gelation of the hydrogels crosslinked by the unfoldable ADA@CD-SCNGs (orange line) or non-foldable linear CD-LCPs (green line). e Stress–strain curve of the fully swollen ADA@CD-SCNG hydrogel with encapsulated cells at 0.5 h (orange line), 1.5 h (yellow line) and 3 h (green line). During the 3 h of continuous cyclic compressive loading and unloading (60% peak strain), the hydrogel maintained an energy dissipation property. The obtained ADA@CD-SCNGs hydrogels exhibit significant energy dissipation due to the reversible conformational changes of the SCNGs crosslinkers. f Stress–strain curve of the fully swollen CD-LCP hydrogel with encapsulated cells at 0.5 h (orange line), 1.5 h (yellow line) and 3 h (green line). The CD-LCP hydrogel showed little energy dissipation during the cyclic compression test. g Confocal microscopy images of live/dead staining by calcein-AM (green) (upper panel) and propidium iodide (red) (PI) (middle panel) and staining against ROS (lower panel) of hMSCs encapsulated in the ADA@CD-SCNG hydrogels and h control CD-LCP hydrogels. Scale bars are 200 µm. i Quantitative data of the viable hMSCs encapsulated in the hydrogels. j Quantitative measurement of the averaged ROS expression intensity in the hydrogels. k The expression of IL1, a key cell distress marker, in the hMSCs obtained by using qRT-PCR. Data are means ± s.e.m. (n = 3). *P < 0.05, **P < 0.01, ***P < 0.001 (ANOVA)