Fig. 3

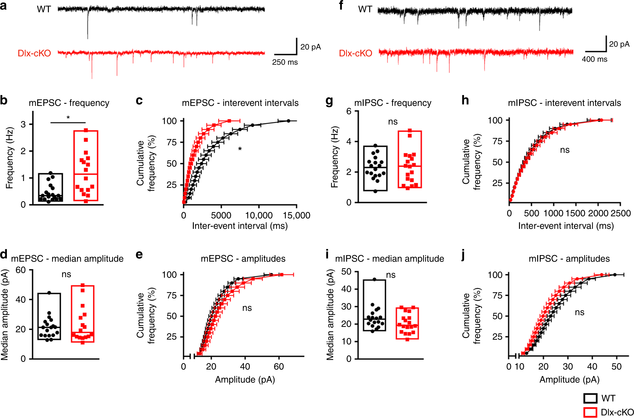
Enhanced excitatory synaptic transmission but unaltered inhibitory synaptic transmission in Dlx-cKO mice. a Representative mEPSC traces for cells from WT and Dlx-cKO mice. b Dlx-cKO mice show significantly enhanced mEPSC frequency at CA1 pyramidal neurons (linear mixed effect analysis). c The cumulative frequency distribution of mEPSC inter-event intervals is also significantly shifted in Dlx-cKO mice (linear mixed effect analysis with least-square means post-hoc testing). d The mEPSC median amplitude is unaltered in Dlx-cKO mice (linear mixed effect analysis). e The cumulative frequency distributions of mEPSC amplitudes are not significantly different between Dlx-cKO and WT mice (linear mixed effect analysis). f Representative mIPSC traces for cells from WT and Dlx-cKO mice. g Dlx-cKO mice show unaltered mIPSC frequency at CA1 pyramidal neurons (linear mixed effect analysis). h The cumulative frequency distributions of mIPSC inter-event intervals were not significantly different between Dlx-cKO and WT mice (linear mixed effect analysis). i The median amplitude of mIPSCs is not significantly different between Dlx-cKO and WT mice (linear mixed effect analysis). j The cumulative frequency distributions of mIPSC amplitudes are not significantly different between Dlx-cKO and WT mice (linear mixed effect analysis). For mEPSCs: WT, n = 18 cells/3 mice; Dlx-cKO, n = 16 cells/3 mice; for mIPSCs: WT, n = 18 cells/3 mice; Dlx-cKO, n = 18 cells/3 mice. *p < 0.05. Error bars s.e.m. Source data are provided as a Source Data file