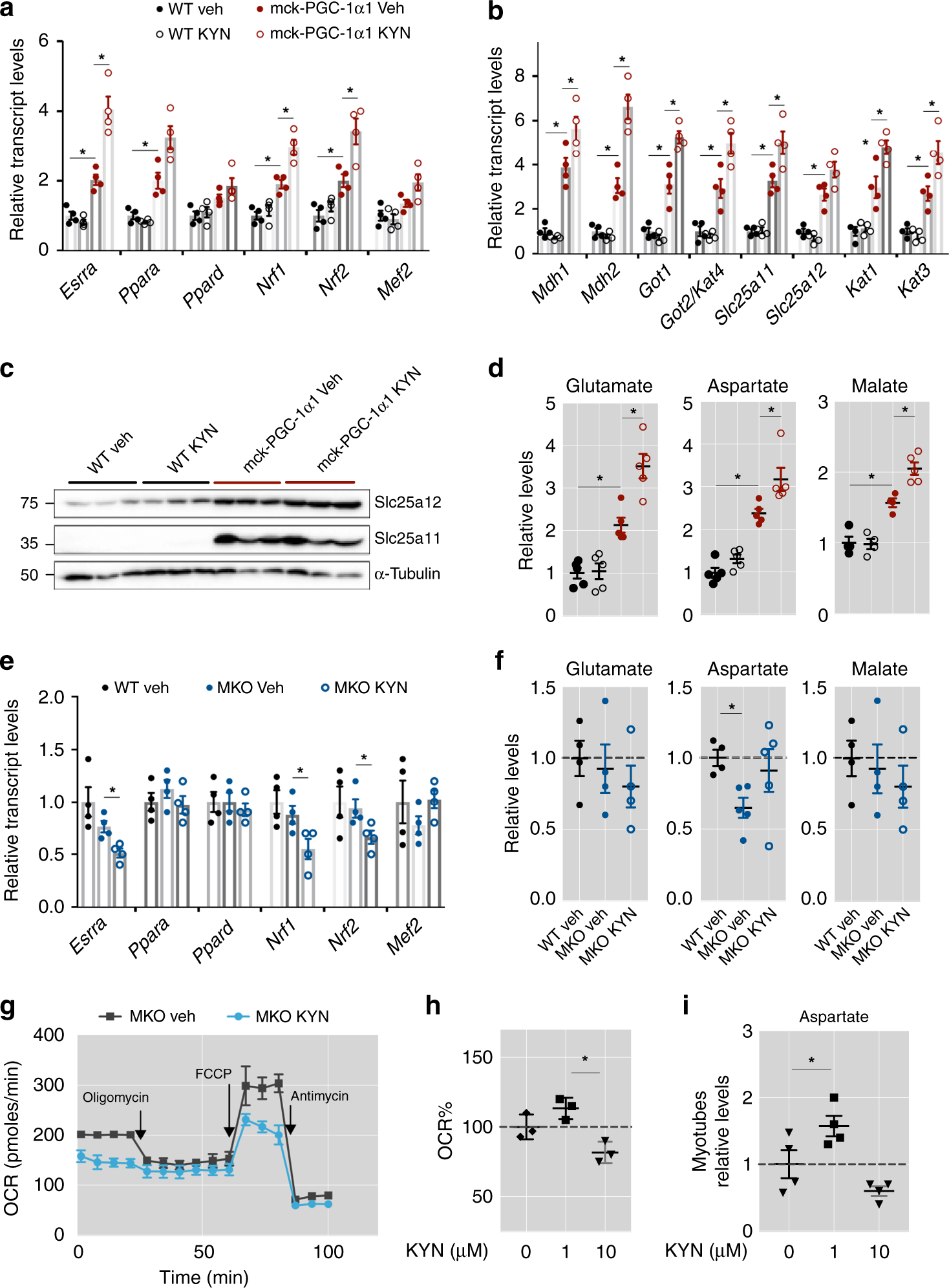
Fig. 2

PGC-1α1 reroutes kynurenine catabolism to support aspartate biosynthesis. a Relative transcript levels of mitochondrial related genes in skeletal muscle of wt and mck-PGC-1α1 mice with a single intraperitoneal dose of kynurenine (Kyn, 2.5 mg/kg) (n = 4). b Relative transcript expression of genes involved in malate-aspartate metabolism in skeletal muscle of wt and mck-PGC-1α1 mice treated as in a. c Protein levels of the malate-aspartate shuttle constituents SLC25A11 and SLC25A12 in skeletal muscle of wt and mck-PGC-1α1 mice with a single intraperitoneal dose of Kyn. Uncropped western blots are found as Supplementary Fig. 7. d Relative levels of glutamate, aspartate and malate in skeletal muscle of mck-PGC-1α1 mice treated as in a. e Relative transcript levels of mitochondrial related genes in skeletal muscle of wt and MKO-PGC-1α mice with a single intraperitoneal dose of Kyn (n = 4). f Relative levels of glutamate, aspartate and malate in skeletal muscle of wt and MKO-PGC-1α mice with a single intraperitoneal dose of Kyn (n = 4). g Extracellular Flux Analysis (SeahorseTM) of cellular respiration in primary myotubes from MKO-PGC-1α supplemented with PBS (veh) or with 1 μM Kyn (n = 4). h Percentage of basal oxygen consumption rate in primary myotubes supplemented with 1 and 10 μM of kynurenine (Kyn) (n = 4). i Relative levels of aspartate in primary myotubes transduced with Pgc-1α1 adenovirus and treated as in h (n = 4). Bars depict mean values and error bars indicate SEM. Unpaired, two-tailed student’s t-test was used when two groups were compared, and one-way analysis of variance (ANOVA) followed by Fisher’s least significance difference (LSD) test for post hoc comparisons were used to compare multiple groups, *p < 0.05