Fig. 3
From: IL-33 drives group 2 innate lymphoid cell-mediated protection during Clostridium difficile infection

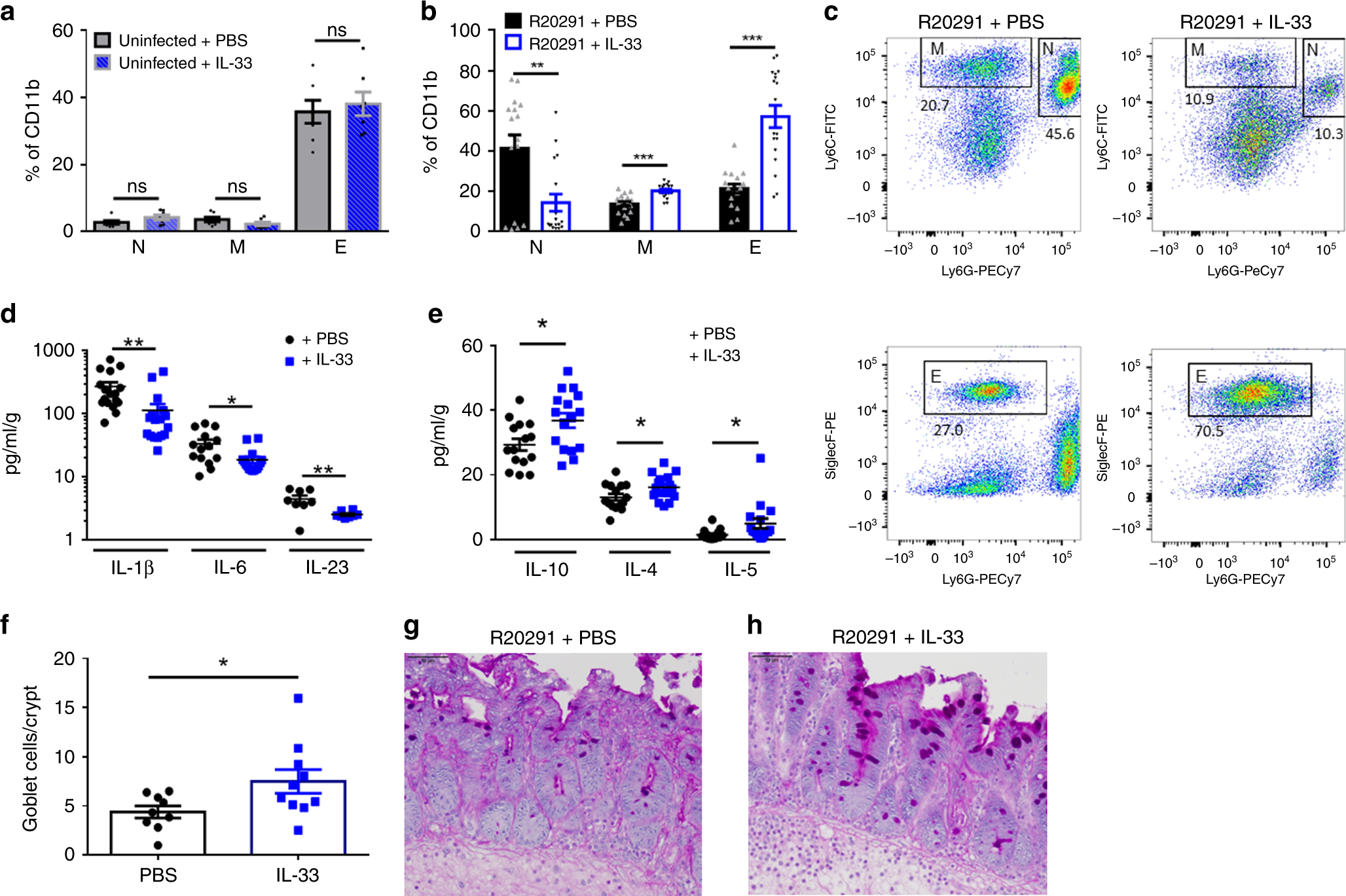
IL-33 dampens inflammation and skews gut type-2 immunity during CDI. a–c Immune profiling of myeloid cells within the colon of IL-33-treated or untreated mice. a, b Quantification of the frequency of N = neutrophils (CD45+ CD11b+ Ly6g+ Ly6c+), M = monocytes (CD45+ CD11b+ Ly6g- Ly6c+), and E = eosinophils (CD45+ CD11b+ SiglecF+ Ly6g−) in the colon of (a) antibiotic-treated mice or (b) R20291-infected mice. c Representative dot plots of myeloid cells within the colon of IL-33-treated (right plots) vs. untreated (left plots) mice. d, e Cytokine protein expression in cecal tissue during C. difficile infection. d Proinflammatory IL-1β, IL-6, and IL-23 expression and (e) anti-inflammatory IL-10, IL-4, and IL-5 expression with and without IL-33 treatment. f–h Enumeration of mucin+ goblet cells with and without IL-33 treatment by microscopy. f Blinded quantification of number of PAS+ goblet cells per colon crypt during R20291 infection (day 2). g, h Representative PAS+ goblet cell staining of the (g) vehicle or (h) IL-33 treated mice. a–e Comparison made by two-tailed student t test as described in methods (a, n = 7; b, n = 17,18, d, n = 17,16,8; e, n = 15,16; f, n = 9,10). The data representative of three independent experiments. b–e Two combined independent experiments. Statistical significance is demarked as *P < 0.05, **P < 0.01, and ***P < 0.001. Scale bar is 50 μm. Error bar indicates SEM