Fig. 4

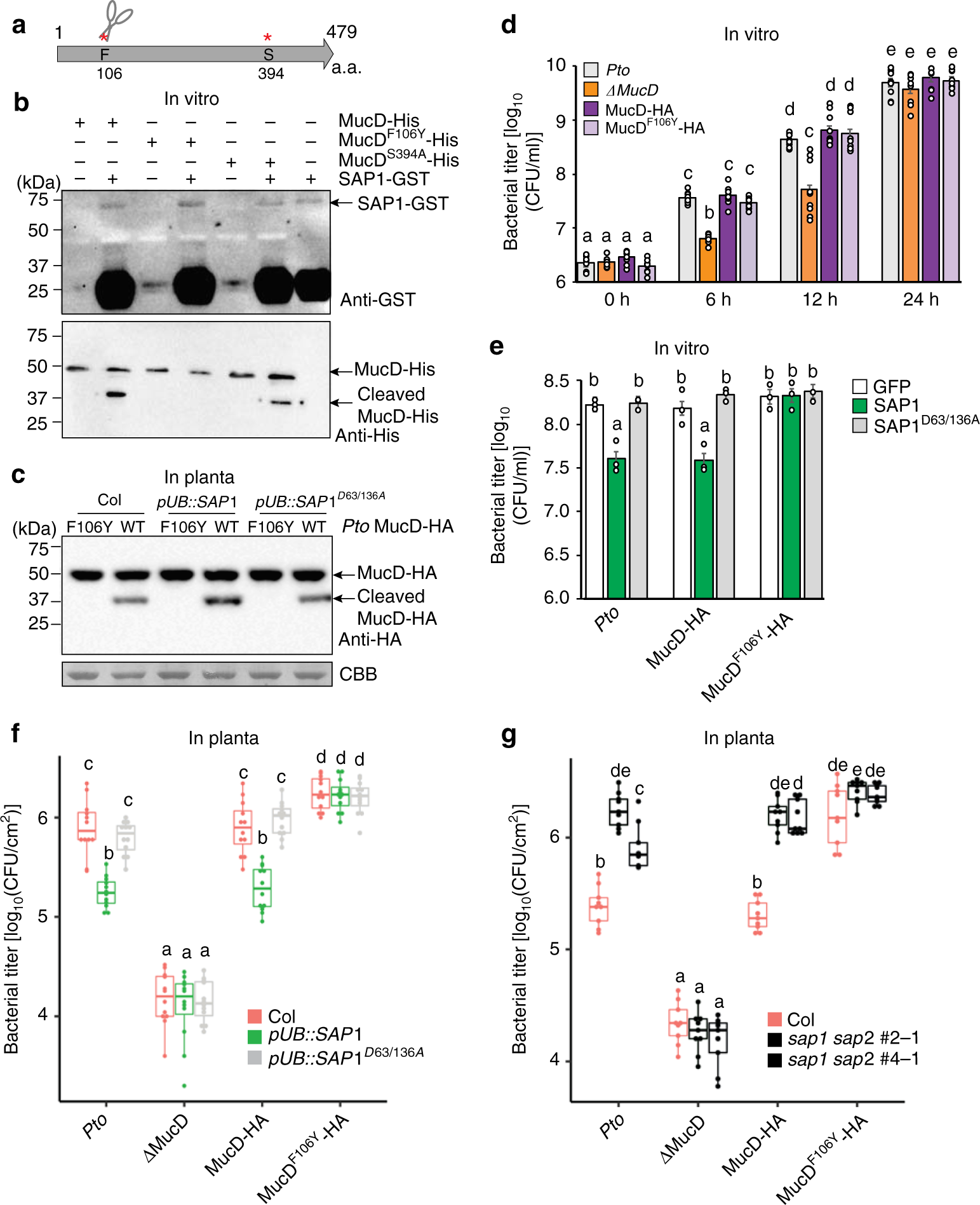
Secreted aspartic protease (SAP)-mediated cleavage of MucD suppresses Pto growth. a Schematic diagram of putative aspartic protease cleavage sites in MucD. The phenylalanine (F) and serine (S) residues were replaced with tyrosine (Y) and alanine (A), respectively. b MucD-His, MucDF106Y-His, and MucDS394A-His proteins were incubated with SAP1-GST. MucD-His or SAP1-GST was visualized by immunoblotting using an anti-HA or anti-GST antibody, respectively. Three independent experiments were performed with similar results. c Pto ΔmucD expressing MucD-HA and MucDF106Y-HA (OD600 = 0.05) was infiltrated into leaves of 4-week-old Col, pUB::SAP1-RFP, and pUB::SAP1D63/136A-RFP plants. MucD-HA was detected by immunoblotting at 6 hours post infection. Experiments were repeated at least three times with similar results. d In vitro growth of Pto, Pto ΔmucD, and Pto ΔmucD expressing MucD-HA, MucDF106Y-HA, or MucDS394A-HA (OD600 = 0.005) over time. Data represent means and s.e.m. of three independent experiments each with three biological replicates. e In vitro growth of Pto (OD600 = 0.05) supplied with purified recombinant proteins at 9 h after culturing. Data represent means and s.e.m. of three independent experiments with four biological replicates. f, g Pto, Pto ΔmucD, and Pto ΔmucD expressing MucD-HA or MucDF106Y-HA were infiltrated into leaves of 4-week-old Col, pUB::SAP1-RFP, pUB::SAP1D63/136A-RFP, and sap1 sap2 plants, and bacterial titer was determined at 2 days post infection (dpi). Bars represent means and s.e.m. of three independent experiments with at least three biological replicates. d–g Statistically significant differences are indicated by different letters (adjusted P < 0.01)