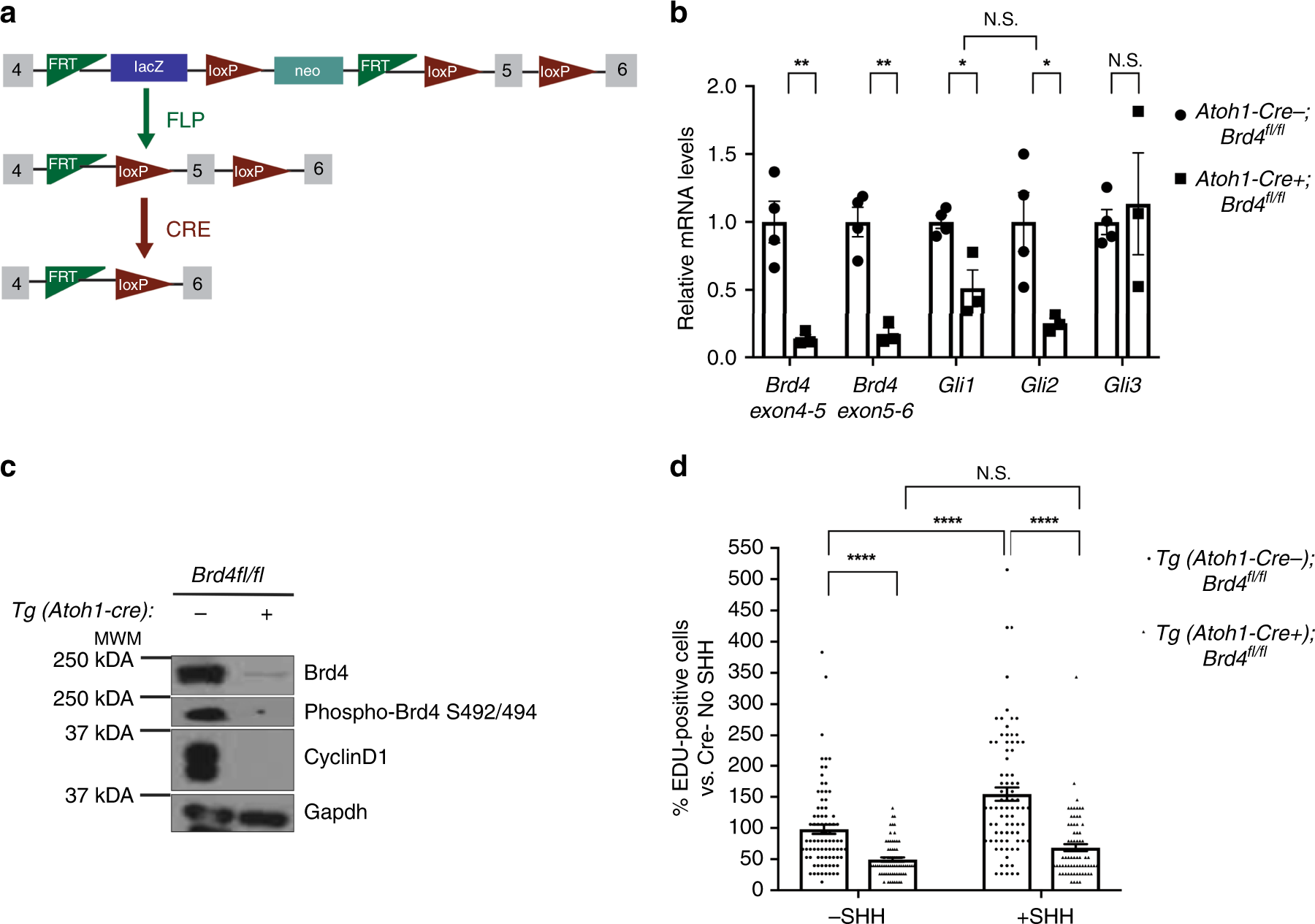
Fig. 5

Conditional deletion of Brd4 in GCPs inhibits the sonic hedgehog pathway and SHH mediated proliferation. a Strategy utilized for deleting Brd4 conditionally in the cerebellum. Brd4tm1a(EUCOMM)Wtsi heterozygous mice were obtained through the Knockout Mouse Project Repository at Baylor University. These mice were bred to Tg (ACTFLPe) mice to create Brd4fl/+ mice. Brd4fl/+ mice were bred to Tg (Atoh1-cre) mice to obtain conditional cre expression in the granule cell lineage. Tg (Atoh1-cre) + /-;Brd4fl/ + mice were then backcrossed to generate Tg (Atoh1-cre + );Brd4fl/fl and Tg (Atoh1-cre-);Brd4fl/fl littermates. b GCPs from Tg (Atoh1-Cre + );Brd4fl/fl mice express less Brd4, Gli1 and Gli2 than Tg (Atoh1-Cre-);Brd4fl/fl mice. RNA was extracted from isolated GCPs from P8 mice, and qRT-PCR was performed and normalized to Gapdh. Primers flanking both flox sites were used to verify loss of Brd4 exon 5. c GCPs from Tg (Atoh1-Cre + );Brd4fl/fl mice have less total Brd4, phospho-Brd4 S492/494, and Cyclin D1 than Tg (Atoh1-Cre-);Brd4fl/fl mice. GCPs from P8 mice were isolated, and nuclear extracts or whole cell lysates were resolved by SDS-PAGE and western blot analysis. Gapdh was used as a loading control. d GCPs from Tg (Atoh1-Cre +);Brd4fl/fl mice proliferate less than Tg (Atoh1-Cre-);Brd4fl/fl GCPs. Following purification, GCPs were plated for 48 h with SHH, incubated with EdU and with or without SHH for 2 h, then plated with fresh media on poly-D-lysine/laminin coated coverslips for 3 h. Cells were fixed for EdU detection, reaggregates were imaged with a confocal laser-scanning microscope, and EdU positive cells were quantified with ImageJ. The results are the average of three independent experiments and are represented as the mean ± SEM. A one-way ANOVA followed by Tukey’s multiple comparison testing (5B) or a two-way ANOVA followed by Bonferonni’s multiple comparison testing (5D) was performed (*p < 0.05, **p < 0.01, ***p < 0.001, ****p < 0.0001, N.S. no significance). Source data can be found in source data graphs under tabs for Fig. 5b, d and in source data Fig. 5