Fig. 1

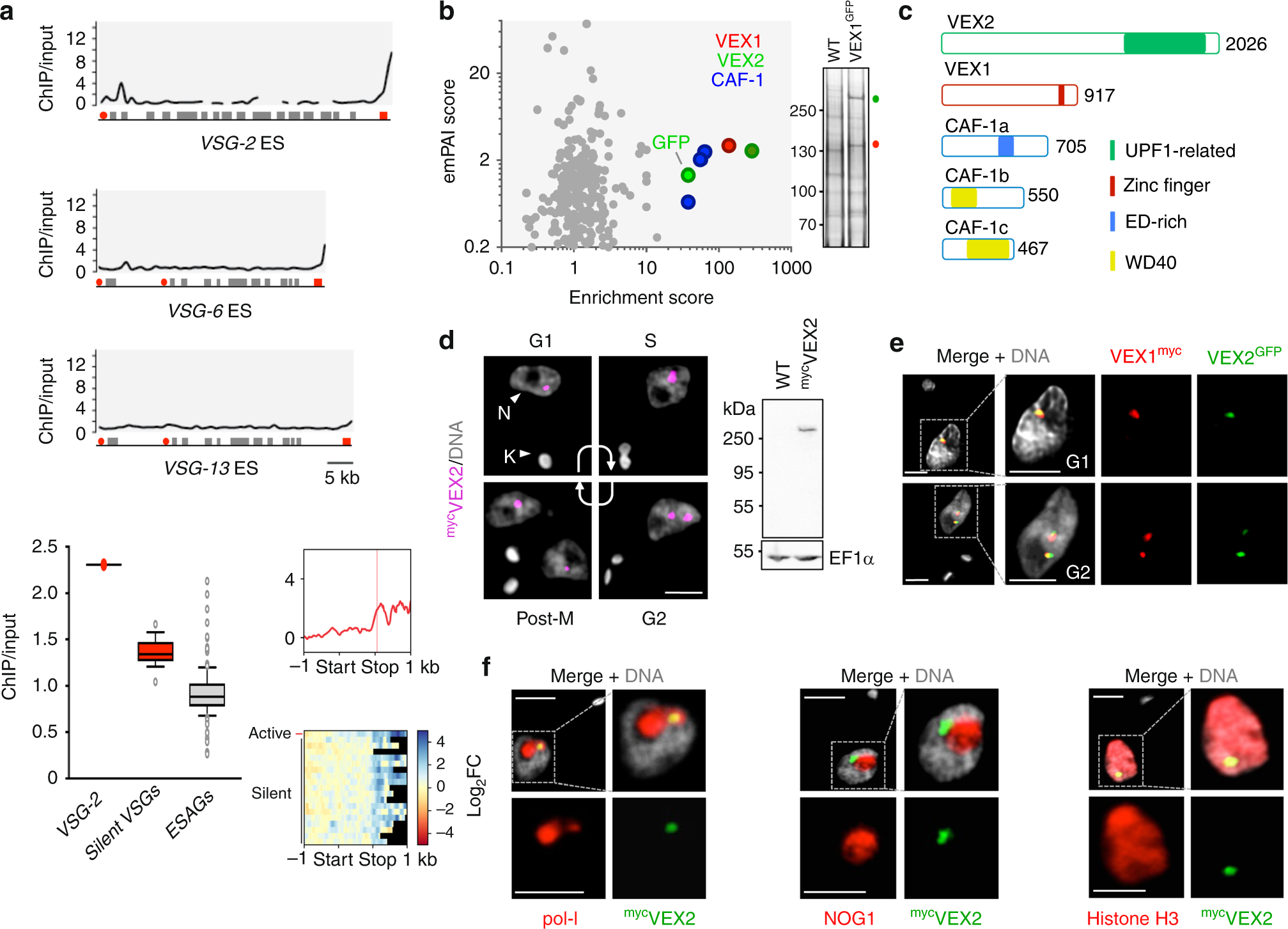
A subtelomere- and VSG-associated VEX-complex. a Affinity purification of VEX1myc-associated chromatin followed by sequencing (ChIP-seq). Enrichment traces over active (VSG-2) and silent (VSG-6, VSG-13) VSG-ESs with 1 kbp non-overlapping bins; red circles, promoters; red boxes, VSGs; grey boxes, expression-site associated genes (ESAGs). Box-plot depicting enrichment of the indicated CDSs. Centre lines show the medians; box limits indicate the 25th and 75th percentiles; whiskers extend from the 10th to the 90th percentile, outliers are shown. Silent VSGs, n = 18; ESAGs, n = 129. Metagene plot and the associated heat-map for active and silent telomeric VSGs. The red bar on the metagene plot indicates the location of a highly conserved sequence in the VSG 3’-untranslated region. b VEX1GFP immunoprecipitation and proteomics. GFP-tag dependent enrichment from bloodstream form T. brucei. emPAI, exponentially modified protein abundance index. The inset shows immunoprecipitates and tag-dependent VEX1 (red) and VEX2 (green) bands highlighted in a silver-stained gel. c Schematic representation of VEX1 (Tb927.11.16920), VEX2 (Tb927.11.13380) and CAF-1 subunits (a, Tb927.8.3980; b, Tb927.10.7050; c, Tb927.11.4970) indicating conserved domains and motifs. d Immunofluorescence analysis during the cell cycle and protein-blot analysis of mycVEX2 expression. N nucleus; K kinetoplast (mitochondrial genome). e, f Immunofluorescence-based colocalisation studies of VEX2GFP and VEX1myc (e) or a nucleolar (No) and ESB marker (pol-I, largest subunit), a nucleolar marker (NOG1) or Histone H3 (f). In e, G1 or G2 cells are shown. d–f DNA was counter-stained with DAPI; the images correspond to maximal 3D projections of 0.1 μm stacks; scale bars 2 μm; the data are representative of independent biological replicates and independent experiments. Source data are provided as a Source Data file