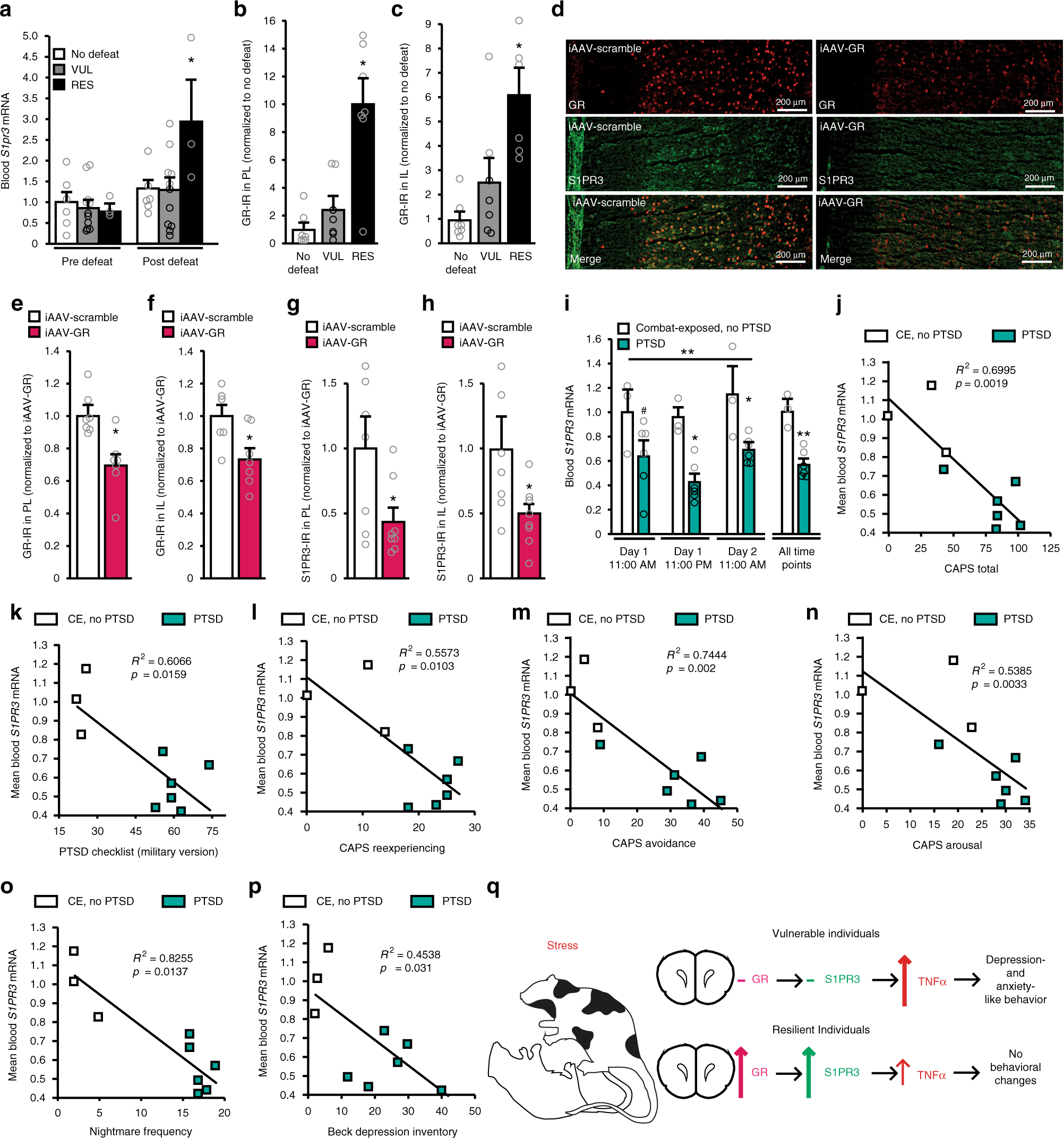
Fig. 4

S1PR3 expression is regulated by stress and predicts symptoms of PTSD. a Fold S1pr3 mRNA expression (normalized to pre-defeat ND controls) isolated from tail blood before and after defeat in ND (n = 6), VUL (n = 11), and RES (n = 3) rats. GR-IR (percent area above threshold) in the b PL and c IL of ND, VUL, and RES rats (n = 7/group). d Image of GR and S1PR3 in the mPFC of iAAV-scramble and iAAV-GR rats. Quantification of GR-IR (percent area above threshold) in e PL and f IL of iAAV-scramble and iAAV-GR rats (n = 7/group). S1PR3-IR (percent area above threshold) in g PL and h IL of iAAV-scramble and iAAV-GR rats (n = 7/group). i S1PR3 mRNA expression isolated from whole blood samples was reduced in combat-exposed (CE) veterans with PTSD (n = 6 ) compared to CE veterans without PTSD (n = 3) at three time points; mean of the three time points was also reduced. Time points are normalized to CE without PTSD mean at 11:00 AM on Day 1. Correlation between mean blood S1PR3 mRNA expression and j Clinician Administered PTSD Scale score, k PTSD checklist (military version), l re-experiencing symptom cluster of the CAPS score, m avoidance symptom cluster of the CAPS score, n arousal symptom cluster of the CAPS score, o nightmare frequency, and p Beck Depression Inventory in combat-exposed veterans with and without PTSD. q Model illustrating summary of results: vulnerable rats do not induce GR or S1PR3 expression, allowing social defeat to increase TNFα expression in the mPFC, which contributes to anxiety-like and depression-like behavior. Resilient rats induce GR and S1PR3 expression in the mPFC, thereby attenuating TNFα expression and preventing anxiety-like and depression-like behavior. Bars represent mean + SEM. *p < 0.05, **p < 0.01, #p < 0.07. For a * indicates Bonferonni post-hoc difference from pre-defeat groups (two-way repeated measures ANOVA). For b, c * indicates Tukey post-hoc difference from ND control and VUL rats (one-way ANOVA). e–h Student’s t-test. For i * and # represent Bonferonni post-hoc differences compared to time-matched controls (two-way repeated measures ANOVA), horizontal bar represents group difference across all three time points