Fig. 2
From: Adult stem cell deficits drive Slc29a3 disorders in mice

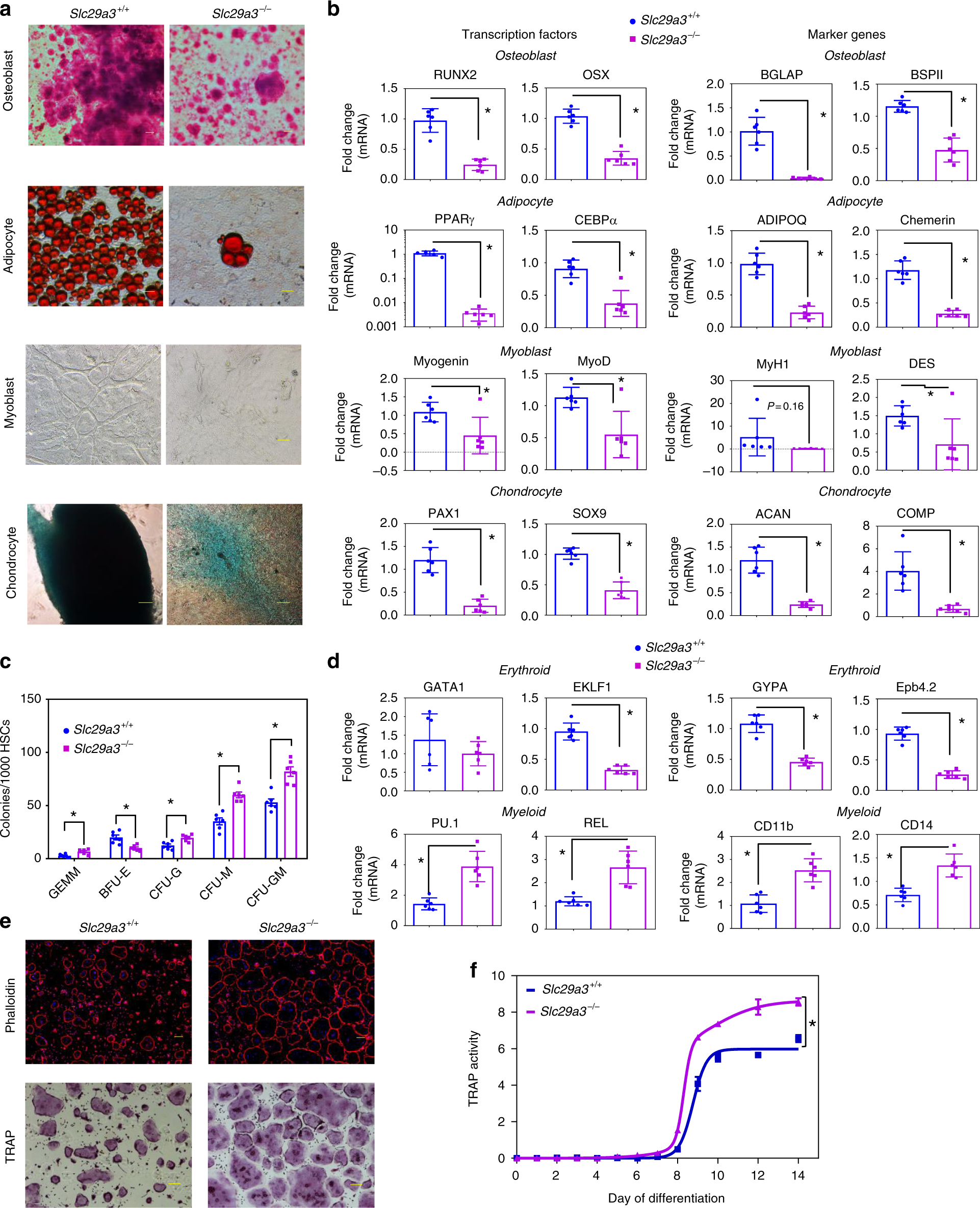
ENT3 is essential for stem cell differentiation. MSC differentiation into osteoblasts (mineralized nodules; pink), adipocytes (lipid droplets; red), myoblasts (myotube formation), and chondrocytes (cartilage nodule; bluish green). Scale bar: 100 μm (a). mRNA expression of transcription factors and markers after 14 (osteoblasts and adipocytes) and 28 (myoblasts and chondrocytes) days of MSC differentiation (n = 6, mean ± SEM) (b). HSC colony-forming cell assay (n = 6, mean ± SEM) (c) and transcript expression after 14 days of differentiation (n = 6, mean ± SEM) (d). Osteoclast formation (actin ring; red, above) (Scale bar: 100 μm) (e) and TRAP (tartrate-resistant acid phosphatase) expression (purple; below) (Scale bar: 100 μm) (e) and secretion with HSC differentiation (n = 6, mean ± SEM) (f). GEMM, granulocyte, erythrocyte, monocyte, megakaryocyte; BFU-E, burst-forming unit-erythroid; CFU, colony-forming unit; CFU-M, CFU-macrophage; CFU-G, CFU-granulocyte; CFU-GM, CFU-granulocyte/macrophage. Statistical analyses were performed using ANOVA with Tukey’s multiple comparisons post-test and two-tailed Student’s t-test. *P < 0.05. Source data are provided as a Source Data file