Fig. 3
From: Adult stem cell deficits drive Slc29a3 disorders in mice

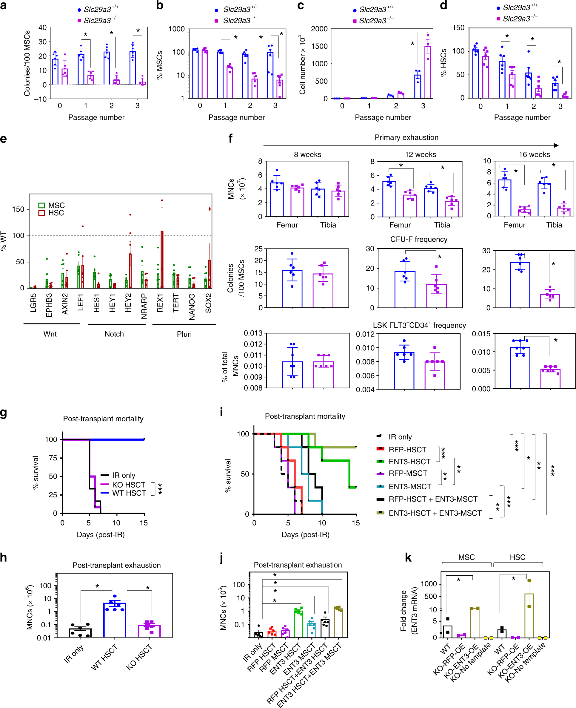
ENT3 is essential for self-renewal. MSC clonogenicity when subjected to serial passage (n = 6, mean ± SEM) (a). Percent cells expressing MSC markers after each passage of serial cloning (n = 6, mean ± SEM) (b). Culture expansion capacity of HSCs (n = 3, mean ± SEM) (c). Percent of cells expressing HSC markers after each passage (n = 6, mean ± SEM) (d). Expression of Wnt and Notch targets and pluripotency (pluri) marker genes in Slc29a3−/− MSCs and HSCs (n = 6, mean ± SEM) (e). HSCs and MSCs were derived from 12-weeks-old animals (a–e). Cellularity (n = 6, mean ± SEM), MSC CFU-F (n = 6, mean ± SEM) and LSK FLT3− CD34+ (n = 7, mean ± SEM) frequencies in bone marrow measured in different age groups (). MNC, mononuclear cells; CFU-F, CFU-Fibroblast (f). Ability of HSCs (1 × 104 cells) to rescue radiation lethality in Slc29a3−/− mice after transplantation presented as Kaplan–Meier survival curves (n = 6/group, ***P < 0.001; Mantel-Cox test) (g) and post transplantation bone marrow cellularity (n = 6, mean ± SEM) (h). Ability of Slc29a3−/− HSCs (1 × 104 cells), Slc29a3−/− MSCs (5 × 105 cells), alone or combined, to rescue radiation lethality in Slc29a3−/− mice after the expression of RFP or ENT3 presented as Kaplan–Meier survival curves, n = 6/group, *P < 0.05, **P < 0.01, ***P < 0.001; Mantel-Cox test (i) and post transplantion bone marrow cellularity (n = 6/group, *P < 0.05; Mantel-Cox test) (j). Relative expression of ENT3 in MSCs and HSCs transduced with a lentiviral construct harboring RFP or ENT3 compared with expression in WT mice (k). HSCs and MSCs were derived from 8-weeks-old animals (g–k). Statistical analyses were performed using ANOVA with Tukey’s multiple comparisons post-test and two-tailed Student’s t-test. *P < 0.05. Source data are provided as a Source Data file. blue circles, Slc29a3+/+; magenta squares, Slc29a3−/−