Fig. 4
From: Adult stem cell deficits drive Slc29a3 disorders in mice

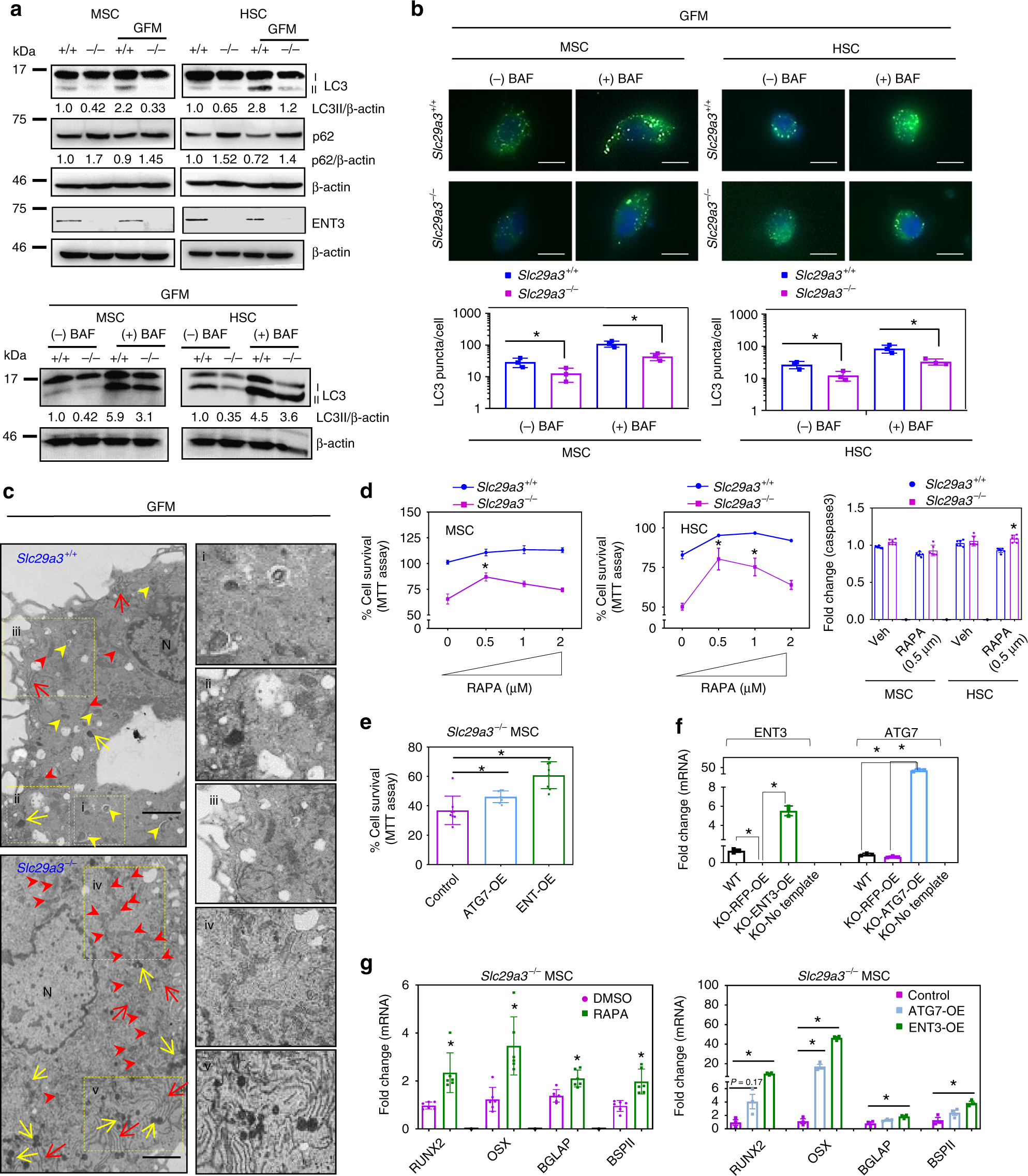
ENT3 loss impairs induction of autophagic response. Representative immunoblots of LC3 and p62 protein expression in MSCs and HSCs under glucose starvation (1 h; above) followed by treatment with vehicle ((−) BAF) or bafilomycin A1 (( + )BAF; 100 nM, 4 h) under glucose starvation (below). β-Actin served as the loading control (a). Representative fluorescent images (above) and quantification (below) of LC3 puncta formation (green) in MSCs and HSCs under glucose starvation (1 h) followed by treatment with vehicle ((−) BAF) or bafilomycin A1 (( + )BAF; 100 nM, 4 h) under glucose starvation. Original magnification, × 60; Scale bar: 10 μm. Nuclei stained with DAPI. (n = 3, mean ± SEM) (b). TEM analysis of autophagosome (yellow arrowhead) and lysosome (yellow arrow), mitochondria (red arrowheads), and ER (red arrow) in Slc29a3+/+ and Slc29a3−/− MSCs. Insets are expanded (right). Scale bar: 2 μm. N, nucleus (c). Effect of RAPA (rapamycin) treatment (0.5–2 µM) on GFM-induced MSC and HSC survival (n = 4, mean ± SEM) and death (n = 6, mean ± SEM) as assayed by MTT assay and active caspase 3 measurement, respectively. The ‘0’’ concentration compares Slc29a3−/− cell survival with Slc29a3+/+ cells and ‘0.5–2’’ µM compares Slc29a3−/− cell survival with Slc29a3+/+ cells in the presence of respective RAPA concentrations. HSCs and MSCs were derived from 12-weeks-old mice (d). Effect of ATG7 (ATG7-OE) or ENT3 (ENT3-OE) overexpression on glucose starvation-induced MSC survival (n = 8, mean ± SEM) (e). Relative expression of ENT3 and ATG7 in Slc29a3−/− MSCs and HSCs transduced with lentiviruses harboring RFP or ENT3 compared with expression in Slc29a3+/+ (WT) mice (n = 3, mean ± SEM) (f). Effect of RAPA (0.5 µM), ATG7-OE or ENT3-OE on osteogenic medium (3 days)-induced transcription factor and marker gene expression in Slc29a3−/− MSCs (n = 6, mean ± SEM) (g). Statistical analyses were performed using ANOVA with Tukey’s multiple comparisons post-test and two-tailed Student’s t-test. *P < 0.05. All phenotypes were assessed in MSCs and HSCs derived from 12-week-old mice. GFM, glucose-free medium. Source data are provided as a Source Data file