Fig. 6
From: Adult stem cell deficits drive Slc29a3 disorders in mice

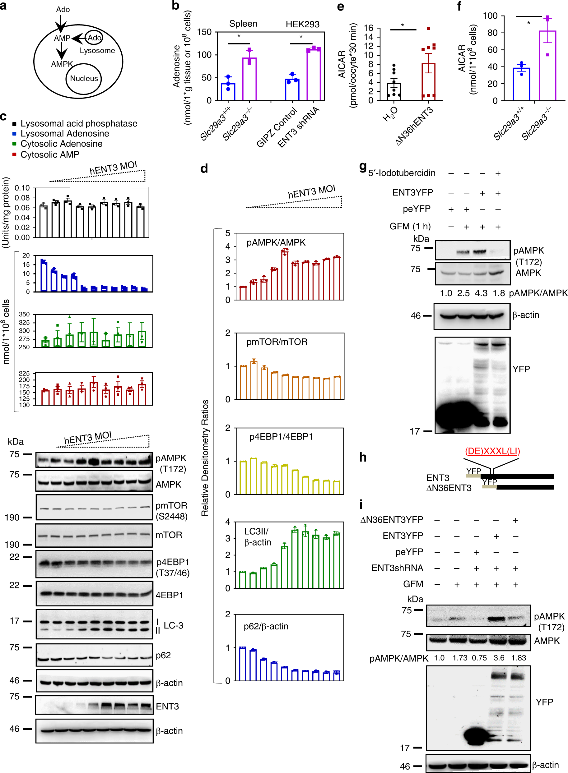
ENT3 lysosomal adenosine transport regulates AMPK and autophagy signaling. Schematic representation of the activation of AMPK by extracellular and lysosomal pools of adenosine; Ado, adenosine; AMP, adenosine monophosphate (a). Mass spectrometry analysis of adenosine levels in lysosomes derived from mouse spleen lysates and HEK293 cells expressing GIPZ-shRNA (control) or ENT3 shRNA (n = 3, mean ± SEM) (b). HEK293 cells transduced with increasing MOI of hENT3 retroviruses were analyzed for lysosomal adenosine and cytosolic adenosine and AMP, and lysosomal acid phosphatase activity (n = 3, mean ± SEM) (c; above). Whole-cell lysates prepared from cells infected with the corresponding MOIs of hENT3 viruses were probed with the indicated antibodies. β-Actin served as the loading control (c; below). Quantification results from densitometric analysis of the immunoblots (n = 3, mean ± SEM) (d). Uptake of AICAR (20 μm) into Xenopus oocytes at 25 °C after 22 h of injection of N-terminal deleted ENT3 transcripts (ΔN36ENT3; to remove the lysosomal-targeting signal (shown in (h)) and enabling cell surface localization) was measured in transport buffer with pH 5.5. AICAR concentrations measured by mass spectrometry (n = 8 oocytes, mean ± SEM) (e). Mass spectrometry analysis of AICAR levels in lysosomes derived from MSCs derived from 12-week-old mice after the treatment of MSCs with AICAR (20 μm) for 4 h (n = 3, mean ± SEM) (f). HEK293 cells cultured in GFM were transfected with pE-YFP or pE-ENT3-YFP and treated with iodotubericidin (50 nM) for 4 h and lysates examined for indicated proteins. Iodotubericidin abrogates glucose starvation and ENT3-induced pAMPK activation. GFM, glucose-free medium (g). Schematic representation of WT ENT3 (ENT3) and localization-deficient ENT3 (ΔN36ENT3) mutants fused with YFP. A lysosomal-targeting motif in the N-terminus of ENT3 (red) and YFP tag (yellow) at the N-terminus are shown (h). HEK293 cells transduced with WT ENT3 but not N-terminal deleted ENT3 elicit glucose starvation-induced pAMPK activation (i). Statistical analyses were performed using two-tailed Student’s t-test. *P < 0.05. Source data are provided as a Source Data file