Fig. 6
From: Molecular basis of egg coat cross-linking sheds light on ZP1-associated female infertility

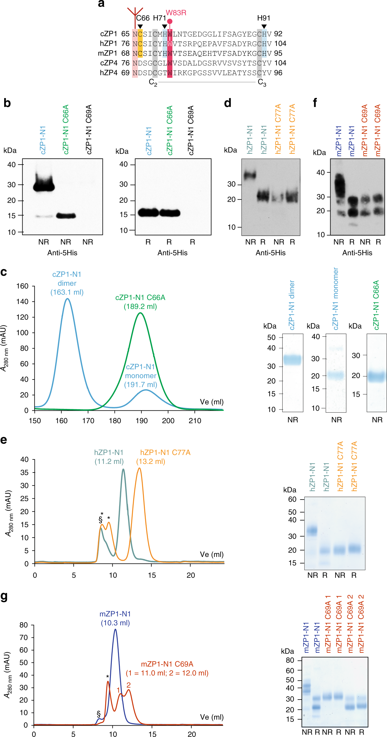
ZP1-N1 homodimerisation in chicken, human and mouse. a Sequence alignment of selected ZP1/4 homologues. The conserved N-glycosylation site and non-canonical Cys of ZP1 are highlighted in pink and yellow, respectively, whereas canonical ZP-N domains Cys 2 and 3 are shaded grey. hZP1 W83, mutated in infertile patients (Fig. 7), and conserved ZP1-N1 His residues involved in Zn2+ binding (Fig. 8) are shaded in red and cyan, respectively. b Immunoblots with anti-5His monoclonal show that, whereas mutation of C269 abolishes protein expression, mutation of non-canonical C66 does not affect secretion of cZP1-N1 but completely prevents its covalent homodimerisation. c Coomassie-stained SDS-PAGE analysis of SEC experiments performed with a HiLoad 26/600 Superdex 75 -pg column confirms that immobilised metal affinity chromatography (IMAC)-purified wild-type cZP1-N1 consists of two species, corresponding to dimeric and monomeric proteins. On the contrary, cZP1-N1 C66A is entirely monomeric. d–g Parallel analyses show that homodimerisation of the human (panels d, e) and mouse (panels f, g) ZP1-N1 domains is mediated by C77 and C69, respectively. SEC runs were performed using a Superdex 75 Increase 10/300 GL column; void volume and contaminant peaks are indicated by § and *. As supported by deglycosylation experiments with PNGase F (Supplementary Fig. 3), heterogeneous glycosylation of the two sequons of mZP1-N1 (N49 and N68)17 results in two distinct bands on SDS-PAGE