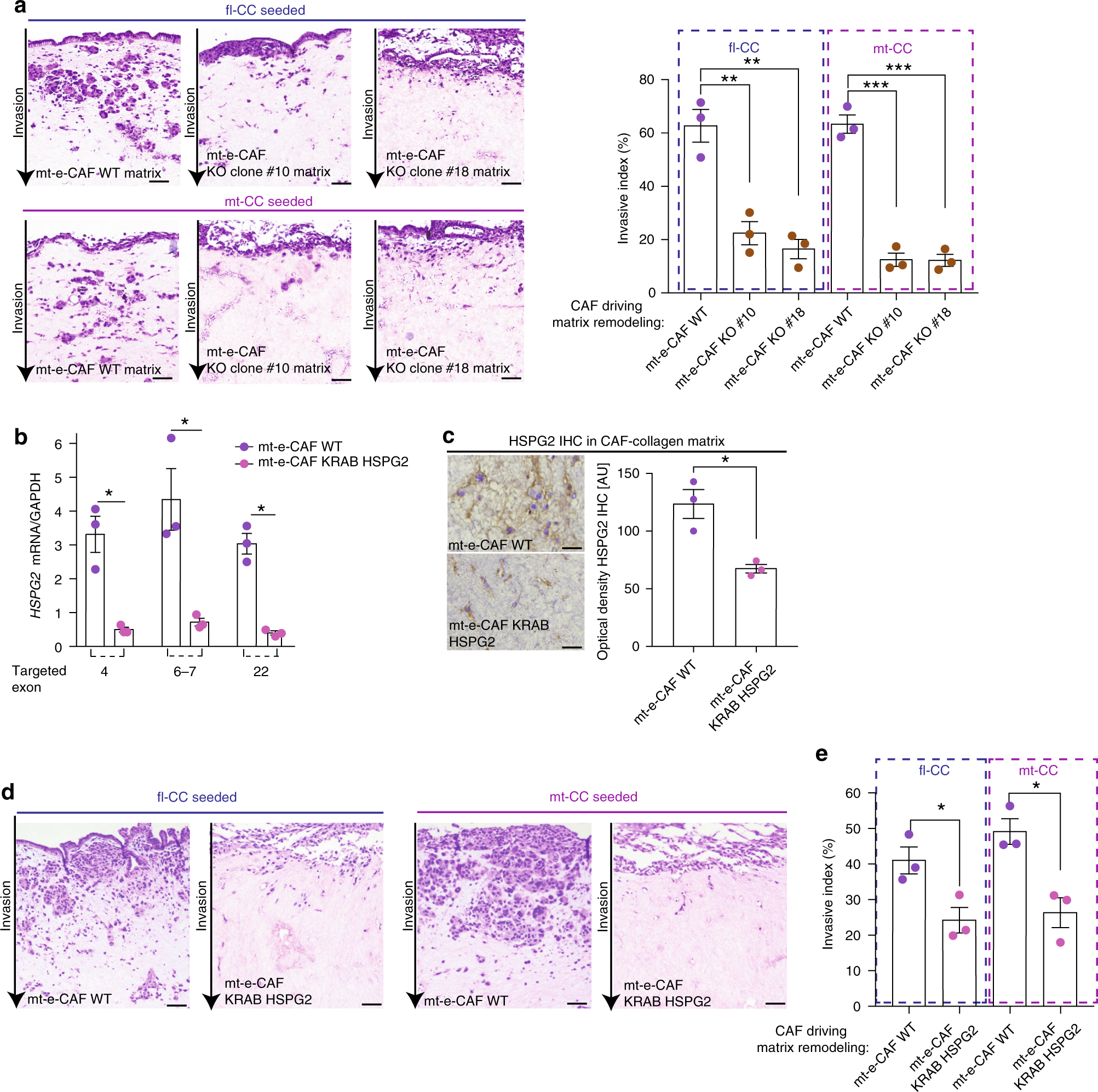
Fig. 5

Depleting HSPG2 deposition reduces cancer cell invasion. a Representative H&E images and quantification of invasive index for fl-CCs and for mt-CCs invading into matrices remodeled by mt-e-CAFs WT or by clones 10 and 18 isolated from the mixed population of mt-e-CAFs KO HSPG2. Scale bar: 100 μm. b RT-qPCR analysis of HSGP2 mRNA in mt-e-CAFs WT and in mt-e-CAFs transfected with a KRAB HSPG2 construct. c HSPG2 IHC staining and quantification of optical density in collagen matrices generated by mt-e-CAFs WT or by mt-e-CAFs transfected with the KRAB HSPG2 construct. Scale bar: 100 μm. d Representative H&E images and e quantification of invasive index for fl-CCs and for mt-CCs invading into collagen matrices generated by mt-e-CAFs WT or by mt-e-CAFs transfected with a KRAB HSPG2 construct. Scale bar: 100 μm. All experiments were conducted with three biological repeats and with three technical replicates per biological repeat. Individual data points are presented with mean values and SEM. *p < 0.05, **p < 0.01, ***p < 0.001