Fig. 3
From: SHB1 and CCA1 interaction desensitizes light responses and enhances thermomorphogenesis

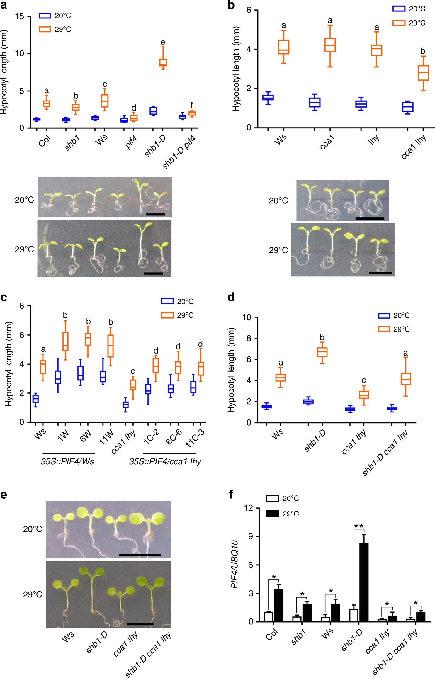
CCA1/LHY and SHB1 enhance PIF4 expression and thermomorphogenesis. Hypocotyl lengths of Col, shb1, Ws, pif4, shb1-D, and shb1-D pif4 a; Ws, cca1, lhy, and cca1 lhy b; three 35 S::PIF4:GFP lines in Ws or cca1 lhy c; and Ws, shb1-D, cca1 lhy, and shb1-D cca1 lhy d, e under 30 μmol m−2 s−1 white light at 20 °C for 7 days or 20 °C for 4 days followed by 29 °C for 3 days. Bar = 5 mm. Significance levels by Student’s two-tailed heteroscedastic t tests in a: p < 0.001 between a and b, c and d, c and e, c and f, d and e, or e and f and p < 0.01 between d and f; in b: p < 0.001 between a and b; in c: p < 0.001 between a and b or c and d; in d: p < 0.001 between a and b, a and c or b and c. f PIF4 expression in Col, shb1, Ws, shb1-D, cca1 lhy, and shb1-D cca1 lhy. Seedlings were grown at 20 °C for 5 days and then incubated at 20 °C or 29 °C for 4 h. PIF4 expression in each sample was normalized to that of UBQ10, and data are presented as the means ± SE. Source data are provided as a Source Data file