Fig. 3
From: Stimulation of CRISPR-mediated homology-directed repair by an engineered RAD18 variant

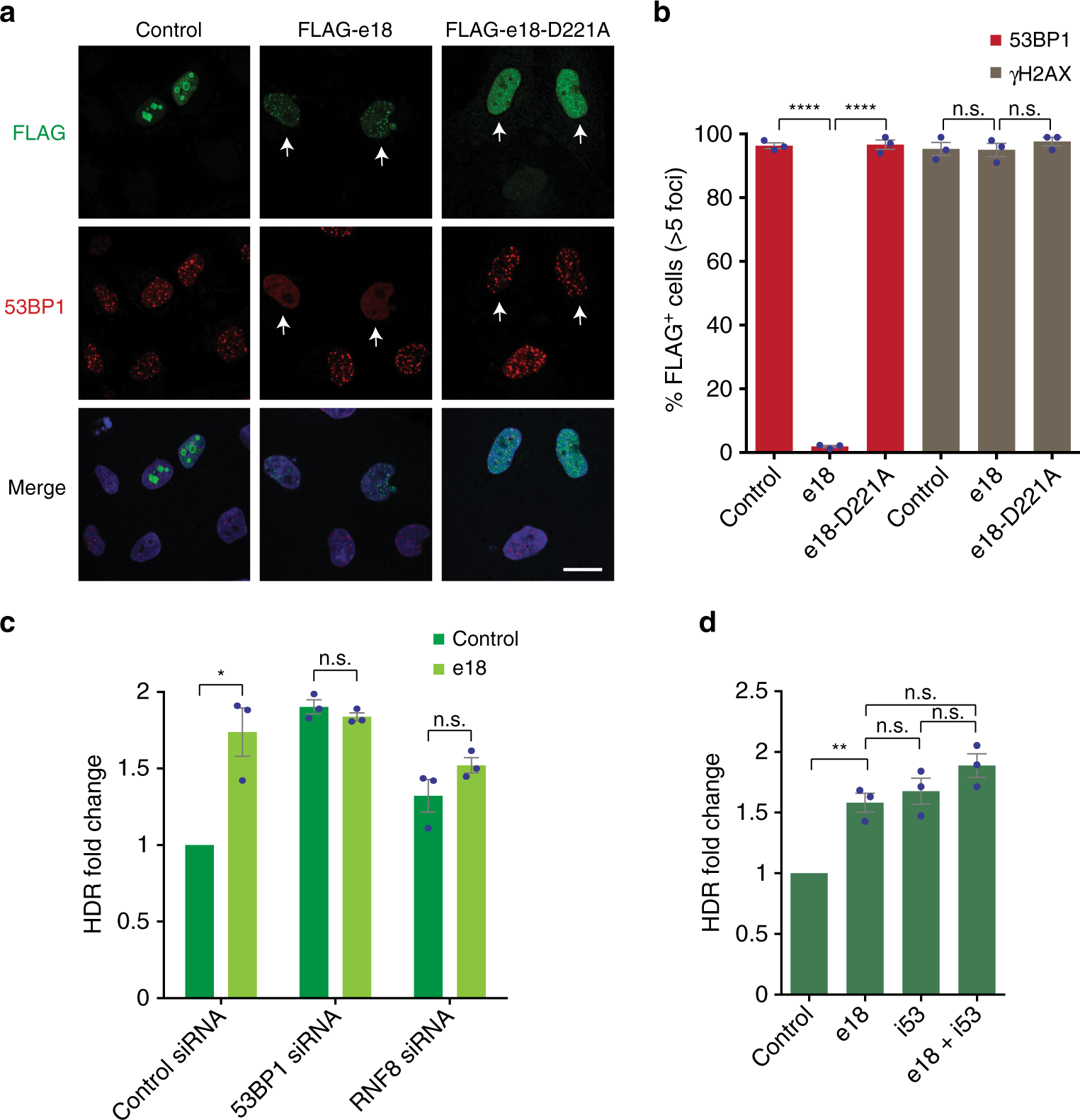
Interplay between e18 (RAD18-ΔSAP) and 53BP1 at DSBs. a Representative images showing IR-induced foci of the indicated proteins in U2OS cells transfected with vectors expressing FLAG-tagged e18, e18-D221A mutant or an empty vector control. Cells were fixed 1 h after irradiation with a 5 Gy dose and stained with antibodies that recognize the FLAG tag (green) or 53BP1 (red). Merged images with DAPI staining (blue) are also shown. Arrows indicate cells expressing e18 or e18-D221A. Scale bar: 16 μm. b Graphical representation of the percentage of FLAG-positive cells with >5 53BP1 or γH2AX foci, under the conditions described in a. Individual experimental data are shown along with the mean ± s.e.m. (n = 3). c HDR values in HEK293T cells carrying the BFP reporter and transfected with control, 53BP1 or RNF8 siRNAs, with or without e18 expression. In all experiments, 24 h after siRNA treatment, cells were transfected with Cas9 and BFP sgRNA expression vectors, a BFP dsDNA donor, and either an empty or e18-expressing plasmid. The percentage of GFP+ cells was then determined after 72 h by flow cytometry. The values of three individual experiments were normalized to the siRNA control condition and presented along with the mean ± s.e.m. (n = 3). d HDR levels in HEK293T cells carrying the BFP reporter transfected with Cas9 and BFP sgRNA expression plasmids and a BFP dsDNA donor, in the presence of e18, i53, or both. HDR frequency was determined by quantifying the percentage of GFP+ cells, as described in c. The values of individual experiments were normalized to the control and presented along with the mean ± s.e.m. (n = 3). Statistical significance of the data shown in b–d was calculated using a one-way analysis of variance with Tukey’s multiple comparison test, with a single pooled variance (*p < 0.05, **p < 0.01, ****p < 0.0001). Source data are available in the Source Data file